RL132电路图N7205A093E.pdf - 第89页

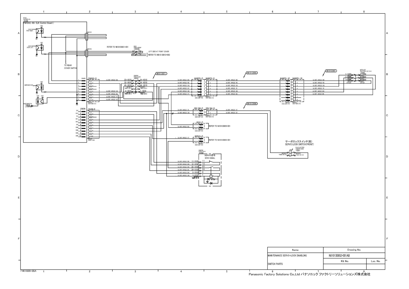
」 N 卜 UALAA ULK control board ) 秘翻 TO REAR cover swrrch 讣 WNS PFSC PNFOAE-AA -K302 CNCOV1 REFER TO N610130851+001 CNCOVz LEFT SIDE AT FRONT COVER REFER TO N61 01 3081 3+003 N610132481) N61013308?) N61O133O71 MAINTE- R 7-…

100%1 / 130
5559-08P-210
5559-08P-210
UL1007
AWG22
VT
UL100/
AWG22
GY
L
UL100/
AWG22
GY
/(N61
0064424)
一巫
3
-
IP
RT3j
1
FL
/(N610132710)
ULI007
AWG22
BN
UL1007
AWG22
RD
UL1007
AWG22
OG
UL1007
AWG22
YE
UL1OO7
AWG22
GN
ULI007
AWG22
BU
UL1007
AWG22
VT
UL1007
AWG22
GY
.CNEMGFR.
C
OV1-R
A?
A
A
.两
p
177900-1
4P/X
XN610132415^
'
ULI
007
AWG22
BN
UL1007
AWG22
RD
UL1007
AWG22
OG
UL1007
AWG22
YE
r
L_
J
做5面
5559-O4P-210
MOLEX
5557-04R-20
YEL-
P
YEL-
R
1
STO4X18AWG
XN6W064427)
BK
G/Y3
RD
WH
UL1007
AWG22
GN
UL1007
AWG22
BU
ULI
007
AWG22
VT
UL1007
AWG22
GY
L_
5559-04P-210
Refer
to
N61
01
3081
4+003
177900-1
4P>X
177900-1
4P"
UL1007
AWG22
GY
UL1007
AWG22
RD
UL1007
AWO22
VT
UL1007
AWG22
BU
UL1007
AWG22
GN
JL1007
AWG22
YE
JL1007
AWG22
CG
UL1007
AWG22
BN
UL1007
AWG22
GN
UL1007
AWG22
BU
MOELLER
LS-11S
RL
21-S211。
22。
13
二典!
3
0
二;
niChiflju
d
TMEV1.25LY-3.5S
22-
S211
14-S211
NICH1FU
TMEV1.25LY-
35s
Y
由土才
一/受
"后任
(-S2
1
1
)
YAXIS±OVERRUN(-S211)
RT3-P
ZN610132705)
/(N61013271D
UL1007
AWG22
GN
UL1007
AWG22
BU
UL1007
AWG22
VT
11-S201
21-S201
NICHII-U
TMEE1.25-3
22-
S201
NICHIFU
TMEE1.25-3
XW1E-BV402MFR-TK2377
s
-S201
r
-12-S201
前面非
常停止
久不;
7
(-S201)
FRONT
SIDE
RIGHT
PART(-S201)
PFSC
PNFOAE-AA
-K332
_
DNF0AE-AA
(ILK
Control
Board
)
Name
Drawing
No.
RIGHT
SIDE
COVER
EMERGENCY-STOP
XY
AXES
OVERRUN
PARTS
N610130851+001AB
Kit
No.
Loc.
No.
F4K1020-05A
j
2
6
7
8
Panasonic
Factory
Solutions
Co.,
Ltd
十、/
二^夕
77
U
VUn.
式会社
1
I
2
1
3
1
4
1
5
7
I
8
-
x->
>>>>>>
N
UALAA
ULK
control
board
)
秘翻
TO
REAR
cover
swrrch
WNS
PFSC
PNFOAE-AA
-K302
CNCOV1
REFER
TO
N610130851+001
CNCOVz
LEFT
SIDE
AT
FRONT
COVER
REFER
TO
N61
01
3081
3+003
N610132481)
N61013308?)
N61O133O71
MAINTE-
R
7-2
09
ULI
007
AWG22
BN
UU007
AWG22
BN
UL1007
AWG22
BN
ULI
007
AWG22
RD
UL1007
AWG22
RD
216-221
ULI
007
AWG22
OG
ULI
007
AWG22
OG
UL1007
AWG22
YE
UL1007
AWG22
GY
JL10O7
AWG22
GN
ULI
007
AWG22
GN
UL1007
AWG22
WH
ULI
007
AWG22
VT
UL1007
AWG22
BK
*-210
N
61cl
33084)
SRV
SW-
F
ULI007
AWG22
YE
ULI
007
AWG22
VT
UL10O7
AWG22
GN
UL1007
AWG22
GY
5559
葬璐
55^^210
ULI
007
AWG22
BU
ULI
007
AWG22
VT
TO
N610130855-001
ULI
007
AWG22
RD
11-
23-K10
ULI007
AWG22
UUOO7AWG22BK
24-K10
K1C
ULI
007
AWG22
BN
l-KI
ULI
007
AWG22
GN
l>
I)
I)
216-221
MULtX
5559-06^0
SERVO
信号
SERVO
SI
NlunlrU
TMEE
1.25-35
瓯;
7
OMRON
G
琳蕾
IB
23
-
K01。/
.24
-
K010
33-K010&?
34:34-K0l6
)
>
)
Hi
廿
一术口、:/<7
(前)
SERVO
LOCK
SWITCHiFRONT)
MOELLER
TM-2-8221/EZzS-N
)9
二%9
1-
)9#
3
/魏
「」01曰
|
REFER
TO
N610130855-001
1
-
1
5559-O2P-21O
字卜
R
5559-O2P-2I0
MAINTE-
P
43
W
«010
CNMNS-
R
>+^
>+^
)
s
)!。
WT7
FOUR
5559-O8P-210
5557-08R-210
ULI007
AWG22
WH
12"
2
--
UL1007
AWG22
RD
3
ULI
007
AWG22
OG
4
UL1007
AWG22
YE
5
ULI
007
AWG22
GN
fi
'
ULI
007
AWG22
BU
6
ULI0O7
AWG22
BU
F
7
UL1O07
AWG22
VT
8
ULI007
AWG22
GY
Name
Drawing
No.
MAINTENANCE
SERVO-LOCK
ENABLING
SWITCH
PARTS
N610130852+001AB
Kit
No.
Loc.
No.
F4K1020-05A
1
7
8
Panasonic
Factory
Solutions
Co.,
Ltd
、、乃
77
U
VUn.
式会社
1
I
2
I
3
I
4
7
I
8
1
2
3
4
7
8
-S211
-S212
-S304
-S308
-S310
-S311
A
A
-S201
-S202
-S2O3
-S204
-S205
11
12
N610133007j
Refer
to
N61
01
3081
3+001
I
Refer
to
N61
01
30852+001
UL1007
AWG22
BU
5557-O2R-2I0
N610052189〉
CNSRI
ULI
007
AWG22
BN
B
JLI007
AWG24
BN
JL1007
AWG24
RD
UL1007
AWG22
YE
ULI
007
AWG22
GN
Refer
to
N61
01
30800+001
UI
1007
AWG22
BU
FOR
9H.U.T.V.WH
AXIS
Ie1b
1
007
AWG24
VT
♦24V
+24V
JLI007
AWG24
YE
N610132696)
N61
313241
6
)
FUSE0.5A
4
X
,
J
UL1O07
AWG22WH
007
AWG22
WH
UL1O07
AWG22
RD
UL1007
AWG22
RD
007
AWG22
RD
JL1O07
AWG22
WH
007
AWG22
WH
UL1007
AWG22
BK
JL10O7
AWG22
BK
007
AWG22
BK
()
JL1007
AWG24
GN
JU007
AWG22
BN
L1007
AWG22
BN
1007
AWG24
BU
UL1007
AWG22
RD
JL1O07
AWG22
RD
•24V
UL1007
AWG22
BK
CNSR3
ULI
007
AWG22
BN
Ltn
ULI
007
AWG22
RD
UL1007
AWG22
RD
"TJL1D07
AWG22
WH
JLUXI7
AWG22
WH
UL1007
AWG22
BK
JLIO07
AWG22
RD
JLID07
AWG22WH
UL1007
AWG22
RD
JLID07
AWG22
BK
W07
AWG22WH
AWG22
WH
ULI
007
AWG22
BK
JL1D07
AWG22
RD
ULI007
AWG22
YE
JLW07
AWG22WH
UL1007
AWG22
GN
UL1007
WG22
RD
JL1O07
AWG22
BK
UL1007
AWG22
BK
M610133141
N61005219I
I
D
CNMC1
Refer
to
N61
01
3081
2+002
"1JL1007
AWG22
BN
N610132697)
c
MAI
F4R-2I0
JL1007
AWG22
WH
1007
AWG22
WH
NVLI
JL1007
AWG2?
RD
I1
1007
AWG22
RD
LI
007
AWG22
BN
JL1007
AWG22
WH
L1007
AWG22
RD
JL1O07AWG
22
BK
.1007
AWG22
BK
JU0O7
AWG22
WH
007
AWG22
WH
JL1O07
AWG22
RD
007
AWG22
RD
JL1O07
AWG22
WH
J
007
AWG22
WH
JL1O07
AWG22
BK
.1007
AWG22
BK
1O07AWG22BN
E
007AWG22RO
MT
M6101
10994)
ULI
007
AWG2
WH
r
UL1007
AWG22
RD
N6
10067949)
J
ULI
007
AWG22
BK
F
F4K1020-05A
1
2
4
7
8
Panasonic
Factory
Solutions
Co.,
Ltd
)工十、)
、力
夕卜
U
VUn.
式会社
Ltn
5557
)
)
)
)
)
)
)
)
)
>
>
Circuit
SAFETY
RELAY
UNIT
G9SC-04G-T005D(OMRON)
Off-Delay
Circuit
JJU007
AWG22
RO
^^了儿仕
梯畴、
N61
0130822+002
参照
REFER
TO
N61O13O822+O02
FOR
RADIAL
SPEC
S3
|jLI007
AWG24
OG
FOR
Y.9A
H
AXIS
&
INVERTER
MITSUBISHI
SD-Q11
DC24V1b
-K203B
C
幽白且
-
J
FOR
Z,
X,
C
AXIS
MITSUBISHI
SD-Q19
DC24V
1ab
-K201A
Use
for
Automatic
Width
Option
j
I
__
i
jj)
i
£=
5559^06^0
5559-24P
5557-24R-210
FOR
Z,
X,
C
AXIS
MITSUBISHI
SD-Q19
DC24V
1a1b
"
UL1007
AWG22
RD
ULI
007
AWG22
OG
PFSC
PNF0AE-AA
$AE-AA
(ILK
Control
Board
)
FOR
Y,
6
A,
H
AXIS
&
INVERTER
MITSUBISHI
SD-QI9DC24V
lalb
-K203A
NICHIFU
007
AWG22
WH
TMEE
125-35
FrfT
MULCA
5559-O8P-210
5557-O8R-21O
-12-4-
22
21
22
k
i-.
12
11
12
11
12
11
12
11
JLIOQ7,W/G22
BN
,
JL1O07
AWG22
RD
j
I)
j
I)
j
I)
I)
A
12
11
12
11
I2
11
12
11
12
森觥
5557^.0
Rcmrw
5559-04P-210
5557-04R-2I0
SR
CCMTACT
OECK
K
|
•也丁^15
止「
)
J
1
——
>H
——
——
AU
辘海
35
T-CONTACTOR
MA
Name
Drawing
No.
SAFETY
RELAY
N610130853+001AB
Kit
No.
Loc.
No.