00192553-01.pdf - 第238页

  Grundansicht Men ü optionen 'Marke tea chen' Men ü 'Grundansi cht R ü stung Fehler F ö rderer LP-Transport 2 LP-Transport 1 Marke teachen Bauelement testen SITE ST GEM Grundansicht Markenauswahl Mark…

100%1 / 564


±
±

±
 

 096

±
   
   
±
 
   
(6&


   
±
  
±
 

±
     
±
  


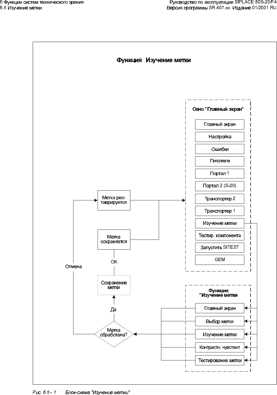
Grundansicht
Menüoptionen 'Marke teachen'
Menü 'Grundansicht
Rüstung
Fehler
Förderer
LP-Transport 2
LP-Transport 1
Marke teachen
Bauelement testen
SITEST
GEM
Grundansicht
Markenauswahl
Marke teachen
Kontrastempfindlichkeit
Marke testen
Marke
speichern
Menüoption
Marke teachen
Markenauswahl
Marke
bearbeitet?
Marke wird
restauriert
Marke wird
gespeichert
OK
Ja
Abbruch
Funktionen Portal 1
Funktionen Portal 2 (S-20)


Menüoptionen 'Marke teachen'
Menü 'Markenauswahl'
Teachportal wählen:
Portal 1, Portal 2, Portal 3, Portal 4
Marke
speichern
Marke
erzeugen
Marke
laden
Markennamen
ändern
Marke
geladen bzw.
geteacht?
Markennamen
ändern *)
Markennummer
auswählen
Ja
A
Markenauswahl
Eingabebox
'Neue Marke'
Abbruch
Nein
OK
*) Eingabebox 'Markennamen ändern'

