00192553-01.pdf - 第242页
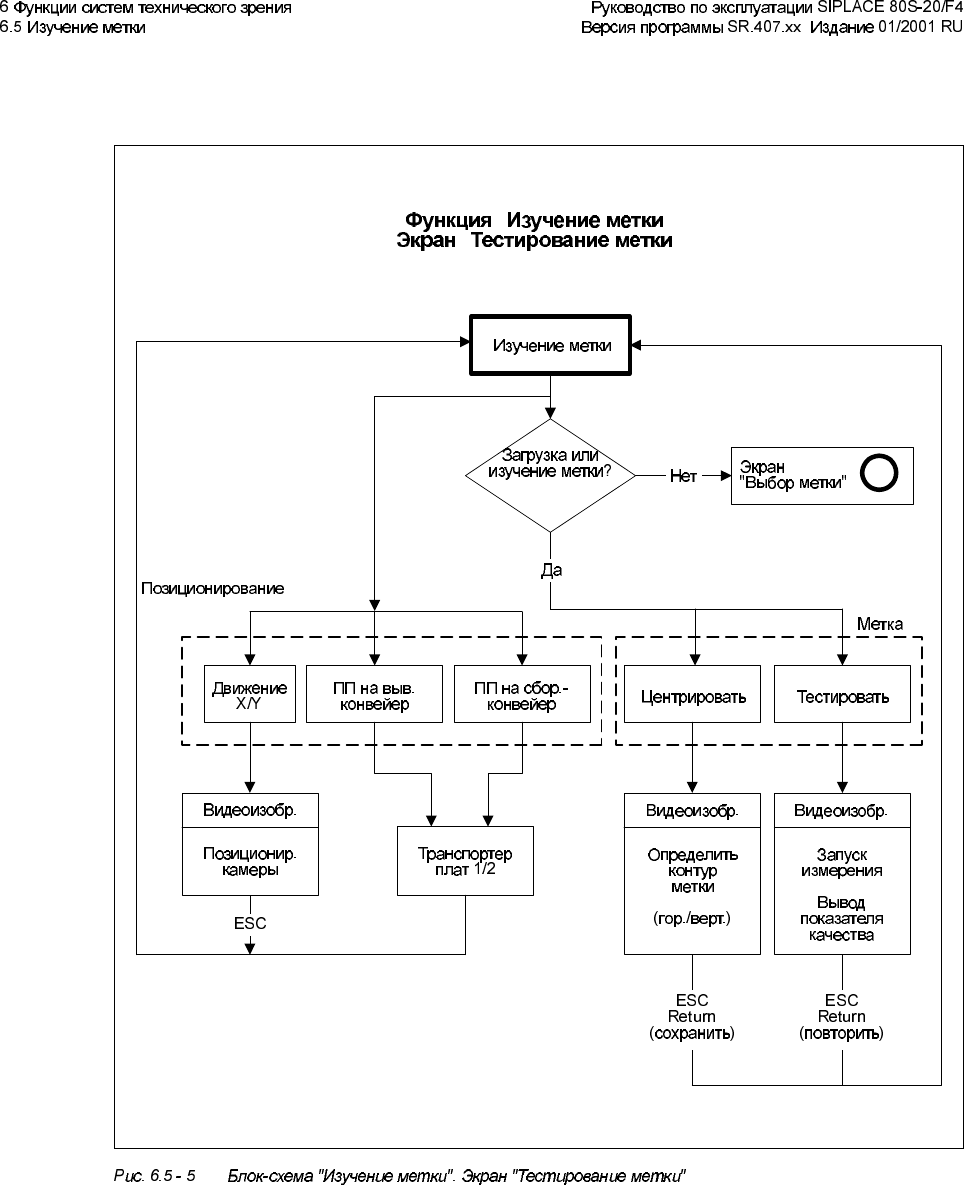
Nein Positionierung Marke testen Marke geladen bzw. geteacht? Men ü Markenauswahl A Ja Videobild Ansto ß des Me ß ablaufs Ausgabe der Markenqualit ä t ESC ESC Return (wiederholen) X/Y- Verfahren LP ins Ausgabeband …

Menüoptionen 'Marke teachen'
Menü 'Kontrastempfindlichkeit''
Nein
Kontrast-
empfindlichkeit
Marke
geladen bzw.
geteacht?
Menü
Marken-
auswahl
A
Ja
Tabelle 5
einstellen
Tabelle 1
Videobild
Teachbefehl mit
unterschiedlicher
Grauwerttransformation
Ausgabe des
Eindeutigkeitswertes
ESC
Tabelle 2 Tabelle 3 Tabelle 4 Tabelle 5
Marke
DefaultwerteAbbruch
Auswahlbox
'Kontrastempfindlichkeit
Tabelle 5' einstellen
(Standardwerte
übernehmen)
Übernehmen (gewählte Werte sichern)

Nein
Positionierung
Marke testen
Marke
geladen bzw.
geteacht?
Menü
Markenauswahl
A
Ja
Videobild
Anstoß des
Meßablaufs
Ausgabe der
Markenqualität
ESC
ESC
Return
(wiederholen)
X/Y-
Verfahren
LP ins
Ausgabeband
LP ins Bearbei-
tungsband
Zentrieren Testen
Marke
Videobild
Ränder der
Markenstruktur
festlegen
(hor./vert.)
ESC
Return
(abspeichern)
Videobild
Kamera-
positionierung
Leiterplatten-
transport 1/2
Menüoptionen 'Marke teachen'
Menü 'Marke testen'

±
±
±
±
±
±
±
±