circuit of HS60 - 第105页
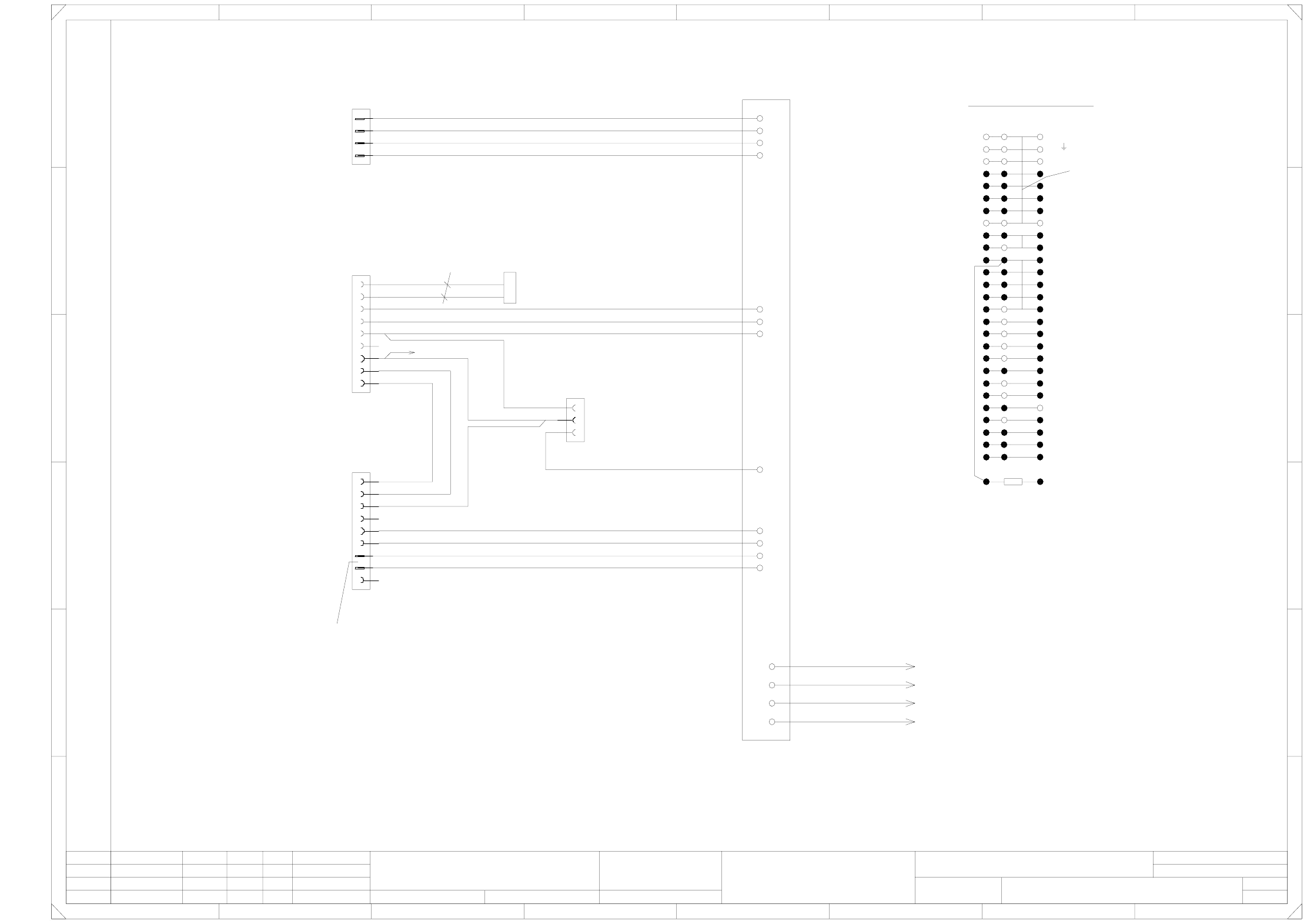
3 - 10 0033615 3-030 104LD3 Distrib utor , secto r 4 (Sh. 2 of 4) Bauteilangaben nur zur Information Weitergabe sowie Vervielfaeltigung dieser Unterlage, Ver- wertung und Mit teilung ihres Inh alts nicht g estattet, so w…

3 - 9
00336153-030104LD3 Distributor, sector 4 (Sh. 1 of 4)
3
5
2
4
6
1
=
SIEMENS AG
+
X2df
X1df
A7
A10
A11
A12
A5
A3
+24V
+24V
GND
SSK41
SSK42
1P34V
GND
+5V
+24V
GND
+5V
X7df
X6df
X25df
X5df
X4df
X3df
X8df
+24V
A8
A4
A6
A9
A1
A2
X4dg
X1df
E
P8V
N8V/34V
8
(dg)
4
B4
B5
B6
B9
B7
GND
1P34V
P8V
N8V/34V
X3dg
1 4
+24V
X400
X10df_2
E
F
00332557
A
B
56
key
10
X1dm - X16dm,
X1dn - X16dn
+5V
X3dg
0,56qmm
832
F
67
X1dg X2dg
500kbps
1
B8
CANL
CANH
CAN_INT
CAN_RESET
A
B1
500kbps
key
2
3
D
7
B
5
B10
B11
B12
X4dg
GND
+5V
C
23
B2
B3
C
D
9c
4
Tek
Tek
Tek
03.
01.
04.
25.03.99
27.01.00
11.12.1997
Hoffmann
00336153-030104LD3
1
25.03.99
2
3
4
1
8
3
13a
20b
11c
9b
6
3
2
1
9a
7b
1c
9
910
1
7
6
3
6
7
7
8
4
5
4
1
1
2
3
4
1
3
2
4
5
24a
1
2
8 / 9
4
2
1
5
4
5
30c
2a
3c
6c
8c
3a
6a
8a
14a
16a
15a
PL EA1 E2
2
6
17b
1
2
3
1
2
3
3
4
53
4
1
6
7
2
1
8 / 9
3
5
4
6
2
Function stat.
Product stat.
Document stat.
Status Modified Date Name Stand.
Check.
Author
Date
Orig. Repl. f. Replaced by
Distributor, sector 4
SMD Placement System SIPLACE HS60
Sheet
Sh.
Voltages ring circuit
Sec3<>Sec4
Voltages ring circuit
Sec4<>Sec1
HoodPCBInput
LeftStartButtonOn
Safety ring circuit
Sec3<>Sec4
CompFlap4
Hood4
Spare
S_StopButton
S_CompEnd
S_hood
S_StartButton
S_Emerg.StopButton
S_CompFlap
L_End
L_Begin
S_hood
S_StartButton
L_End
S_StopButton
L_Begin
S_hood
L_End
L_Begin
S_CompFlap
L_End
Socket 4, peripheral modules
Infeed
Sec4<>Sec1
Safety ring circuit
S_CompFlap
S_CompEnd
S_hood
S_StartButton
S_Emerg.StopButton
L_End
Spare
S_StopButton
PCC41
PCC42
Spare
Cable
Locking clip plug: X3dg and X4dg ,
M5 washer, DIN 125
Annular cable lug
M5 hexagon nut, DIN439
M5 split washer, DIN 7980
M5 hexagon nut, DIN439
Contact washer
Ground connection :
Distributor sheet
M5x16 fillister head screw, DIN 912
must be as viewed from the rear side of the casing.
that the numerical sequence of a locking clip plug
Please note that ...
A1 CAN-bus coupler
bk
CAN bus
CAN bus
bk
Address bit 0
GND_Address
Address bit 1
Spare
Spare
Spare
B module
A module
L_End
S_End
S_Begin
L_Begin
Spare
Spare
Cable ties are used to form the cable harness !
All control lines: 1.00qmm / black
Bauteilangaben nur zur Information
Weitergabe sowie Vervielfaeltigung dieser Unterlage, Ver-
wertung und Mitteilung ihres Inhalts nicht gestattet, soweit
nicht ausdruecklich zugestanden. Alle Rechte vorbehalten, ins-
besondere fuer den Fall der Patenterteilung oder GM-Eintragung.
Comunicado como segredo empresarial. Reservados todos os direitos.
Confie a titre de secret d'entreprise. Tous droits reserves.
Proprietary data , company confidential . All rights reserved.
Confiado como secrete industrial. Nos reservamos todos los derechos.
0.56mm²

3 - 10
00336153-030104LD3 Distributor, sector 4 (Sh. 2 of 4)
Bauteilangaben nur zur Information
Weitergabe sowie Vervielfaeltigung dieser Unterlage, Ver-
wertung und Mitteilung ihres Inhalts nicht gestattet, soweit
nicht ausdruecklich zugestanden. Alle Rechte vorbehalten, ins-
besondere fuer den Fall der Patenterteilung oder GM-Eintragung.
Comunicado como segredo empresarial. Reservados todos os direitos.
Confie a titre de secret d'entreprise. Tous droits reserves.
Proprietary data , company confidential . All rights reserved.
Confiado como secrete industrial. Nos reservamos todos los derechos.
Status Modified
Product stat.
Document stat.
Function stat.
Date Name
Author
Stand.
Check.
Date
Orig. Repl. f. Replaced by
Distributor, sector 4
SMD Placement System SIPLACE HS60
00336153-030104LD3
Sheet
Sh.
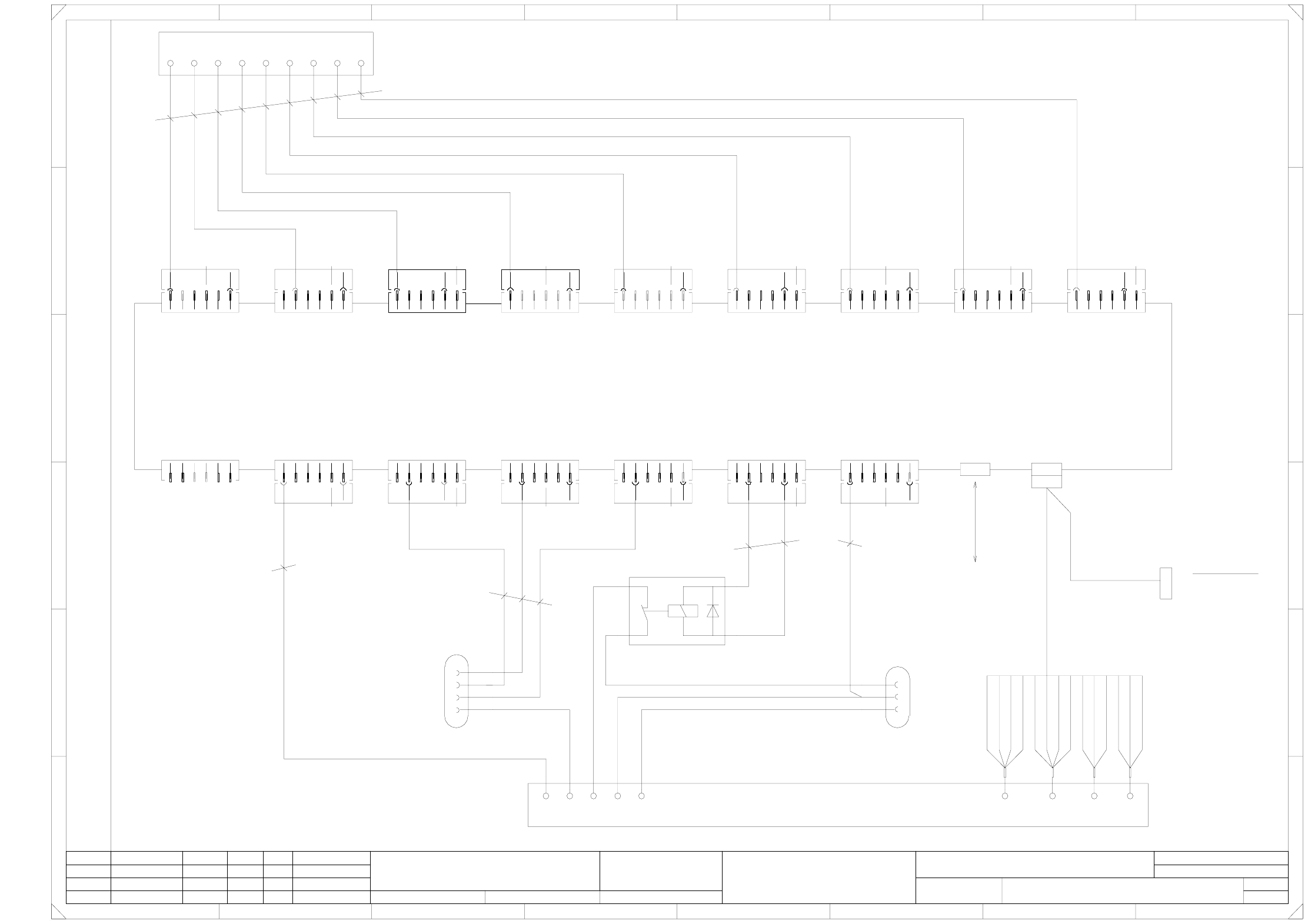
Ring circuit infeed
Control signals, Sector 4
Keyswitch,
Component counter
StopButtonCtrl,
StartButtonCtrl,
Main distributor<>Sec4
0.56 mm² / bk
Ctrl_ComponentCounter
S_KeySwitch
S_StopButton
Spare
S_StartButton
StartButton
Spare
Emerg.Stop
Ctrl_On
Ready
Control On
Spare
Pins 5 and 6 of plug X12df are pin contacts.
All control lines: 1.00qmm / black
To cover
To distributor sheet
To machine frame
To Harting plug housing (from X1)
GROUND
Cross jumper
S_CompTable
S_hood
S_Emerg.StopButton
S_StartButton
S_StopButton
S_KeySwitch
S_PressureSensor
Emerg.Stop (loop end)
Ctrl_On
Ready
ControlOn
(Loop Begin L_Comp)
S_CompFlap
X400 terminals overview
From CAN input/output conveyor 2
(sheet 4)
StartButtonComprAir
StopButtonComprAir
S_StopButton
S_StartButton
gnye
gnye
gnye
gnye
18
PE
PE
23
30
X400
P34V
2P34V
+24V
3
D
C
GND
+24V
c
GND
+5V
+24V
8
9
10
11
12
13
14
5
6
7
ab
A
B
5
76
24
X12df
X9df
X10df
2
X11df
8
A
7
D
C
1
1 4
Tek
Tek
01.
04.
25.03.99
27.01.00
11.12.1997
Hoffmann
2
25.03.99
19
20
21
+24V
1
2
3
4
03.
4
Tek
6b
1b
10c
PE
1
PE
22a
23a
10a
10b
18a
17a
1a
PL EA1 E2
21a
9
8
3
9
8
2
1
3
5
7
3
4
1
2
6
2
4
7
6
5
4
2
1
20a
3
PE
PE
R1
3K3
=
SIEMENS AG
+
00336790
PE
EE
8
B
5
F
6
F
P34V
2P34V
342
X1dn
2
6
zum X6df_5
22
ac
+5V
GND
GND
00336787
00336788
00336789
15
16
17

3 - 11
00336153-030104LD3 Distributor, sector 4 (Sh. 3 of 4)
=
SIEMENS AG
+
K1
RS30/24VDC
11
12 A1
0V
X5dm
X1dm
A
24V
24V
0V
GND
X400
5
00336801
X17dn
+24V GND +5V
4
5
2
3
4
6
2
A2
A
4
5
3
4
1
5
0V
0V
key
0V
0V
X1dm
125kbps
E
A
24V
E
X3dm
X14df
1
2
3
4
key
0V
0V
00329698 (dm)
X5dm
GND
E
A
24V
24V
9
0V
X15dm
0V
X12dm
key
X15dm
0V
key
key
X14dm
E
A
A2
X15df
1
2
3
X16dm
2
3
4
1
3
X6dm
2
3
4
5
6
E
24V
24V
X4dm X4dm
A
E
A
24V
24V
0V
0V key
X3dm
24V
24V
GND
3
4
6
1
3
4
X7dm
10
14
12
13
E
A
24V
24V
0V
0V
24V
24V
0V
0V
key
3
X16dm
24V
24V
0V
0V
X14dm
key
24V
key
0V
key
0V
E
7
X6dm
24V
24V
E
A
24V
A
24V
24V
0V
0V
E
0V key
X9dm X9dm
E
A
6
2
3
4
5
1
24V
0V
0V
key
E
X7dm
E
5
B
F
43
3
X8dm X8dm
24V
0V
E
0V
7
8
key
X12dm
E
A
0V
0V
key
X13dm
E
A
A
8
2
3
4
6
2
3
4
24V
24V
A
E
X11dm X11dm
3
4
24V
A
X2dm X2dm
A
1
D
C
3
4
6
2
3
4
5
2
2
A
24V
24V
0V
0V
24V
X13dm
1 4
678
B
5
2
6
F
5
1
11
4
5
1
key
X10dm
X18dm
X17dm
X17dm
X400
24V
D
C
23
5
2
3
4
5
E
5
6
25.03.99
3
00336153-030104LD3
Hoffmann
11.12.1997
27.01.00
25.03.99
04.
01.
03.
Tek
Tek
Tek
4
5
2
3
4
5
6
1
2
3
4
3
4
5
6
1
2
3
4
1
1
4
3
4
6
5
4b
7a
4
5
6
1
2
1
2
3
4
5
6
1
2
24c
1
11a
4c
2
3
PL EA1 E2
1
2
22c
21c
15c
14c
13c
18c
16c
17c
4
5
6
1
2
3
1
2
1
1
1
5
1
2
3
3
4
5
6
1
2
3
1
6
6
6
6
6
6
5
5
2
6
1
2
3
4
5
5
6
5
6
6
19c
3b
6
1
5
6
1
2
3
4
5
2
6
2
5
2
6
1
23c
2b
11b
2
3
4
5
6
1
4
5
3
4
6
6
1
1
2
1
2
3
4
5
6
1
Bauteilangaben nur zur Information
Weitergabe sowie Vervielfaeltigung dieser Unterlage, Ver-
wertung und Mitteilung ihres Inhalts nicht gestattet, soweit
nicht ausdruecklich zugestanden. Alle Rechte vorbehalten, ins-
besondere fuer den Fall der Patenterteilung oder GM-Eintragung.
Comunicado como segredo empresarial. Reservados todos os direitos.
Confie a titre de secret d'entreprise. Tous droits reserves.
Proprietary data , company confidential . All rights reserved.
Confiado como secrete industrial. Nos reservamos todos los derechos.
Status Modified
Product stat.
Document stat.
Function stat.
Date Name
Author
Stand.
Check.
Date
Orig. Repl. f. Replaced by
SMD Placement System SIPLACE HS60
bk
S_Ready
Ctrl_On
S_Emerg.StopButton
S_hood
S_CompTable
S_KeySwitch
S_StartButton
S_StopButton
S_CompFlap
CAN input/output conveyor 1
Spare
bk
bk
CAN bus
To X17an
(CAN I/O module 2
sheet 4)
S_PressureSensor
Compressed air
Pressure sensor
Pneumatic system
bk
Main fault indicator
Fault indicator 1
Green indicator
Fault indicator 2
Sheet
Sh.
Distributor, sector 4
0.56mm²
0.56mm²
0.56mm²
0.56mm²
M_ControlOn