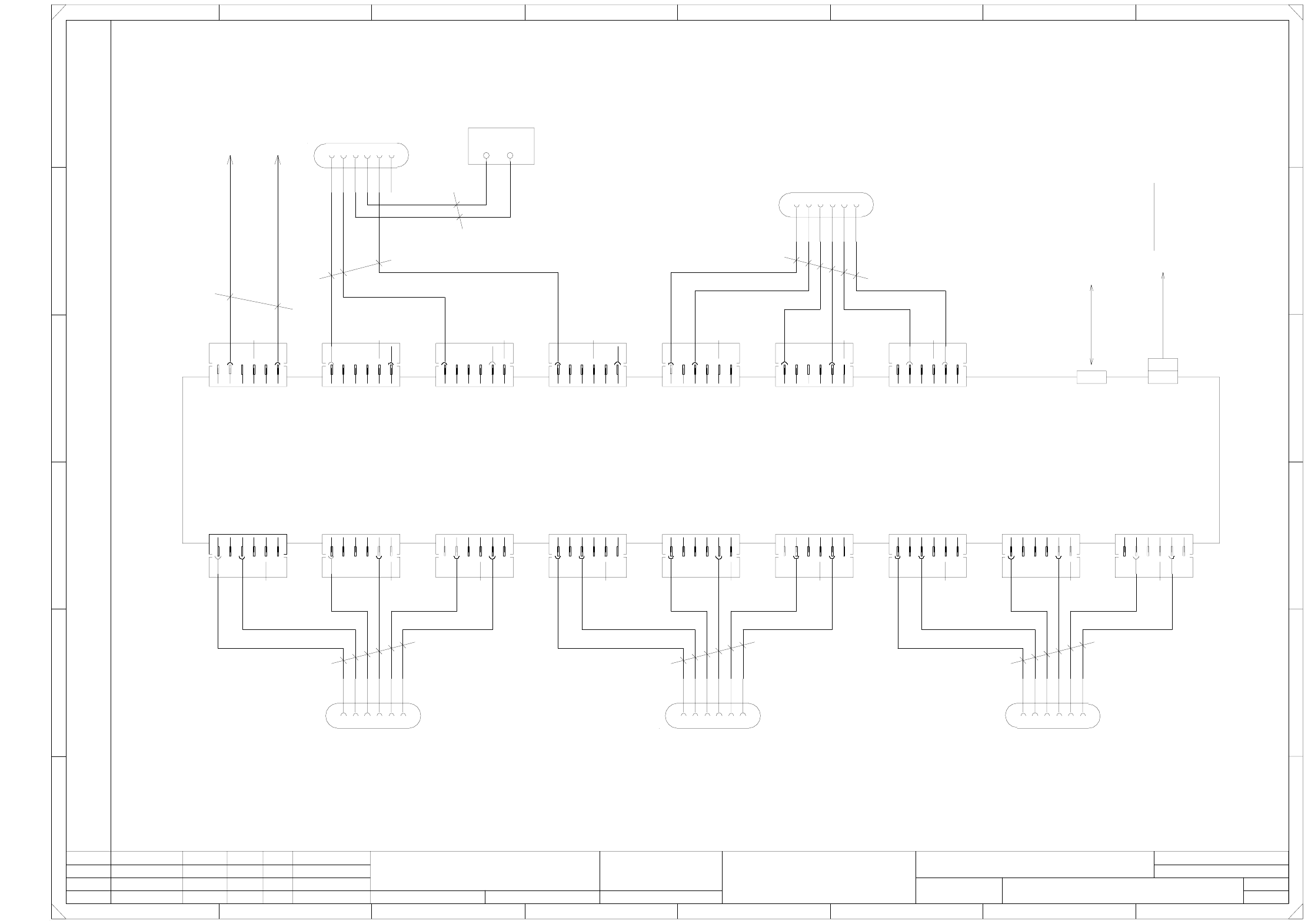
circuit of HS60 - 第108页
3 - 13 0033615 4-020 101LD 3 HS60 main d istribu tor (Sh . 1 of 5 ) = SIEMENS AG + 15b 12b 3b 18a 15a 12a 3a X101/ X101/ X101/ X101/ gantry distribu tor 3 Infeed +24V +15V GND -15V +5V 3c GND +5V +24V X7do X102/2 X102/2 …

3 - 12
00336153-030104LD3 Distributor, sector 4 (Sh. 4 of 4)
=
SIEMENS AG
+
GND
GND
GND
+24V
A
B
567
876
F
B
F
6
X14dn
key
23
6
2
3
4
6
1
D
+24V
C
E
4
GND
2
32
1 4
GND
GND
4
5
6
2
3
8
A
6
X8dn
key
X9dn
key
3
4
6
5
GND
1
X4dn
X15dn
key
E
D
C
4
5
X3dn X3dn
E
1
3
4
6
24V
0V
0V
X2dn X2dn
key
+24V
+24V
E
A
24V
24V
0V
4
5
2
E
A
24V
24V
0V
4
6
1
3
4
00329698 (dn)
A
X17dnX18dn
X10dn
GND
E
E
A
24V
24V
2
3
X16dn
key
2
X17dn
GND
X10df_8
X10df_9
X14dn
24V
A
24V
24V
A
24V
24V
0V
0V
E
A
A
E
X5dn
0V
X10dn
X4dn
E
A
X7dn
E
0V
key
X6dn
key
X7dn
0V
0V
0V
X15dn
E
A
24V
0V
0V
0V
key
4
5
3
4
5
0V
X1dn X1dn
24V
24V
Null
+24V
0V
0V key
125kbps
24V
0V
0V
key
X5dn
4
5
24V
X12dn
E
A
24V
A
24V
X8dn
E
A
0V
0V
X6dn
0V
X13dn
0V
E
A
24V
24V
X11dn
E
A
24V
24V
24V
0V
6
2
3
4
6
24V
0V
0V
A3
3
1
3
4
6
X11dn
2
3
4
6
M_Crash1/4
key
X12dn
key
X13dn
key
M_Crash2/3
2
X400
24V
2
4
5
6
2
key
X9dn
E
1
3
4
0V
key
24V
A
24V
24V
24V
24V
0V
0V
0V
0V
0V
24V
E
X16dn
6
25.03.99
4
00336153-030104LD3
Hoffmann
11.12.1997
27.01.00
25.03.99
04.
01.
03.
Tek
Tek
Tek
4
2
3
4
5
6
1
2
3
4
5
3
4
5
6
4a
12a
3
4
5
6
1
5
3
4
5
6
1
2
3
4
1
2
6
1
2
2
1
5
3
1
5
2
X18df
1
2
3
4
5
6
1
2
3
4
5
1
2
3
4
5
6
2
3
4
5
6
2
1
2
5
1
X16df
3
4
5
6
1
2
X17df
1
4
3
4
5
6
1
2
3
4
1
2
5
1
1
3
4
5
6
1
2
3
1
2
3
4
5
6
6
5
6
2
6
5
5
6
1
2
3
4
1
6
5
6
1
2
3
4
5
6
5
1
1
3
1
2
3
4
5
6
X19df
1
2
PL EA1 E2
X20df
4
5
6
1
2
1
3
3
4
5
6
3
1
1
5
5
2
5
6
1
2
3
Bauteilangaben nur zur Information
Weitergabe sowie Vervielfaeltigung dieser Unterlage, Ver-
wertung und Mitteilung ihres Inhalts nicht gestattet, soweit
nicht ausdruecklich zugestanden. Alle Rechte vorbehalten, ins-
besondere fuer den Fall der Patenterteilung oder GM-Eintragung.
Comunicado como segredo empresarial. Reservados todos os direitos.
Confie a titre de secret d'entreprise. Tous droits reserves.
Proprietary data , company confidential . All rights reserved.
Confiado como secrete industrial. Nos reservamos todos los derechos.
Status Modified
Product stat.
Document stat.
Function stat.
Date Name
Author
Stand.
Check.
Date
Orig. Repl. f. Replaced by
SMD Placement System SIPLACE HS60
Sheet
Sh.
bk
Ctrl_ComponentCounter
Crash / fan unit
S_FanServoOff
Spare
1.0mm²/bk
0.56 mm²/bk
CAN input/output conveyor 2
0.56 mm² / bk
S_LeftNozzles(open)
S_RightNozzles(closed)
Ctrl_ValveNozzles
Nozzle changer 1a
To X17am
(CAN I/O module 1
sheet 3)
CAN bus
Distributor, sector 4
S_LeftNozzles(open)
S_RightNozzles(closed)
Ctrl_ValveNozzles
Nozzle changer 2a
0.56 mm² / bk
Nozzle changer 3a
S_LeftNozzles(open)
S_RightNozzles(closed)
Ctrl_ValveNozzles
0.56 mm² / bk
0.56mm²
0.56 mm² / bk
Nozzle changer 4a
Ctrl_ValveNozzles
S_RightNozzles(closed)
S_LeftNozzles(open)

3 - 13
00336154-020101LD3 HS60 main distributor (Sh. 1 of 5)
=
SIEMENS AG
+
15b
12b
3b
18a
15a
12a
3a
X101/
X101/
X101/
X101/
gantry distributor 3
Infeed
+24V
+15V
GND
-15V
+5V
3c
GND
+5V
+24V
X7do
X102/2X102/2X102/1
X101/
3
1
5
X101/
X101/
X101/
X101/
X101/
X101/
X101/
X101/
bk
bk
bk
bk
bk
bk bk
X102/1
+24V
+5V
GND
GND
SLIO Transport
Infeed
ring circuit
Infeed
3
1
4
2
18b
4c
19b
4b
19a
16a
13a
4a
18c
15c
12c
bkbk
bk
1mm²1mm²
+24V
+15V
GND
-15V
+5V
+24V
+15V
GND
-15V
+5V
gantry distributor 2
Infeed
gantry distributor 1
Infeed
1mm²
4
2
X5do
3
1
5
4
2
X4do
B
F
E
D
C
2
M5
Sheet 2
bus bar
GND
bus bar
GND
X101/
X101/
X101/
X101/
X101/
X101/
X101/
19c
+15V
GND
-15V
+5V
3
1
5
4
2
X2do
A
87
1 45
2,5mm²
1mm²
2,5mm²
1mm²
2,5mm²
1mm²
2,5mm²
234
E
C
D
GND
3
1
4
2
X6do
gantry distributor 4
Infeed
3
5
B
A
6
3
1
5
4
2
X3do
+24V
Tek
02.
01.
01.
11.09.98
11.09.98
06.03.1998
Hoffmann
HS60 main distributor
00336154-020101LD3
1
11.09.98
Note !
The wires to the GND bus bar are preferably black.
They may also be white.
F
678
1
PL EA1 E2
5
Tek
Tek
besondere fuer den Fall der Patenterteilung oder GM-Eintragung.
nicht ausdruecklich zugestanden. Alle Rechte vorbehalten, ins-
wertung und Mitteilung ihres Inhalts nicht gestattet, soweit
Weitergabe sowie Vervielfaeltigung dieser Unterlage, Ver-
Bauteilangaben nur zur Information Confiado como secrete industrial. Nos reservamos todos los derechos.
Proprietary data , company confidential . All rights reserved.
Confie a titre de secret d'entreprise. Tous droits reserves.
Comunicado como segredo empresarial. Reservados todos os direitos.
Function status
Product status
Doc. status
SMD Placement System SIPLACE HS60
Stand.Status Modified NameDate
Orig. Repl. f. Replaced by
Author
Check.
Date
Sheet
Sh.

3 - 14
00336154-020101LD3 HS60 main distributor (Sh. 2 of 5)
=
SIEMENS AG
+
empty tape cutter 2 empty tape cutter 3 empty tape cutter 4
X102/4
Sheet 1
X102/4
2
4
1
3
Infeed
transport
Infeed
empty tape cutter 1
+5V
bk
bk bk
1mm²
bk
+24V
2P34V
GND
+5V
X8do
2
1
3
2
1
3
2
1
3
2
1
3
2
1
3
20bX101/
Infeed
1
2
control
7
1 45
X102/5
+5V
GND
Ctrl_EmptyTapeCut.
+5V
GND
Ctrl_EmptyTapeCut.
+5V
GND
Ctrl_EmptyTapeCut.
GND
Ctrl_EmptyTapeCut.
2,5mm²
1mm² 1mm²
X9/2, X11/2
X9/1, X11/1
X10/2, X12/2
X10/1, X12/1
X11/2
X11/1, X13/1
Contact not fitted
X12/1
4
E
C
D
1mm²
bk
1mm²
bk
1mm²
bk
B
F
E
D
C
23
5
B
A
6
A
8
main valve
Fans 1-4
( gantry arm)
X102/3
20a
5a
38a
X24/3, X10/1
X101/5b, X10/2
GND
bus bar
Sheet 3
X13doX10do X14do
X101/
X101/
GND
X9do X11do X12do
X101/
F
678
123
01.
01.
02.
Tek
Tek
Tek
5
GND
bus bar
GND
Ctrl_EmptyTapeCut.
Infeed Infeed
Spare
+24V
Empty tape cutter
PL EA1 E2
11.09.98
2
00336154-020101LD3
HS60 main distributor
Hoffmann
06.03.1998
11.09.98
11.09.98
besondere fuer den Fall der Patenterteilung oder GM-Eintragung.
nicht ausdruecklich zugestanden. Alle Rechte vorbehalten, ins-
wertung und Mitteilung ihres Inhalts nicht gestattet, soweit
Weitergabe sowie Vervielfaeltigung dieser Unterlage, Ver-
Bauteilangaben nur zur Information Confiado como secrete industrial. Nos reservamos todos los derechos.
Proprietary data , company confidential . All rights reserved.
Confie a titre de secret d'entreprise. Tous droits reserves.
Comunicado como segredo empresarial. Reservados todos os direitos.
Function status
Product status
Doc. status
SMD Placement System SIPLACE HS60
Stand.Status DateModified Name
Orig. Repl. f. Replaced by
Author
Check.
Date
Sheet
Sh.