circuit of HS60 - 第20页
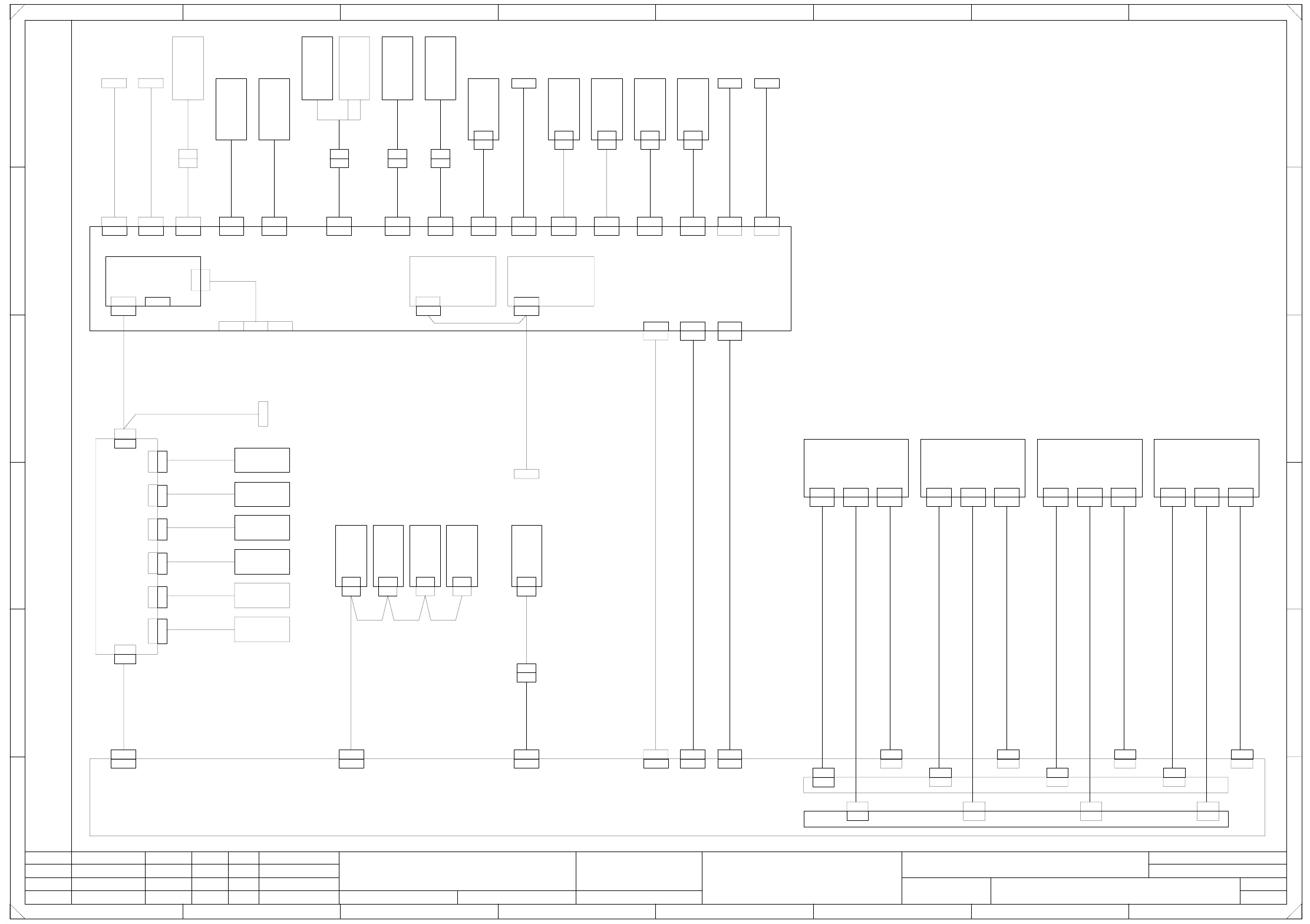
1 - 7 001 19050-011001LD3 SIPLACE HS 60 ba sic modu le (Sh. 7 of 8) F F X3dg X1df X3dg CAN bus 500 kbits/s 00 335 322 X23 da C X6cf X8cf 00 335 269 X14df CAN I/ O modul e 2 00 329 698 ( dn ) X18dn E 3 2 00 336 153 ( df )…

1 - 6
00119050-011001LD3 SIPLACE HS60 basic module (Sh. 6 of 8)
Voltages ring circuit
00 335 259
Protective ring circuit
X28do
X2bf
CAN bus 125 kbits/s
00 335 324
X18dn
00 335 324
CAN bus 125 kbits/s
X6so
changer 4b
X22ba
CAN bus 500 kbits/s
00 335 316
X7sn
CAN bus 500 kbits/s
1
1
X2ch
X4ch
X11do
X22ca
X19af X20af X6af X8afX25afX5afX4afX3afX2af
X7af
Control unit
[5B6]
X1hb
changer 3b
( hb )
00 336 810
Nozzle
X20af
00 336 807
X7cf
X7cf
00 335 266
X4bfX3bf
CB
F
X1cg X2cg
CAN bus 500 kbits/s
00 335 320
6
C
D
E
X7af
X26do
X26do X10do X11doX27do
A
X18aq
PCB input/output
button
X7bf
X7bf
X27do
00 335 245
Peripheral infeed, socket 2
X83
00 335 307
X82
X82
00 335 30600 335 262
X4af
00 335 315
Tape cutter, gantry 3
X4bh
Tape cutter infeed 2
00 335 236
CAN bus 500 kbits/s
00 335 320
X6sn
CAN bus 500 kbits/s
Nozzle
X18af
Gantry distributor 2
[2E8]
Gantry distributor 3
[3E8]
Nozzle
X19af
X3bg
X1bf
X2cf
00 335 260
Protective ring circuit
X6bf X8bf
00 335 265
Voltages
extended
X9ah
X9ch X8ch X7ch
A
X3bg
X3ag
X3ag
X1af
Interface
00 337 052
Component flap
X25cf
Sector 1-4
32
00 335 244
Peripheral infeed, socket 1
CB
Protective ring circuit
ON/EMERG.STOP-
00 335 237
00 332 894
Right valve
X10bh
00 332 894
X1cf
X3cg
X9bh
00 332 894
X3cg
A
X8bh
00 332 894
X3afX2af
X9do
HS60 main distributor
00 336 154 ( do )
Tape cutter, gantry 1
X1bg
CAN bus coupler
00 332 557 ( bg )
X2bg
00 335 319
X2df
X1gb
changer 2b
( gb )
00 336 809
00 332 557 ( cg )
X2cg
X2ah
00 329 699 ( ah )
X10ah
X2bh
00 329 699 ( bh )
X3cf
00 335 264
Protective ring circuit
X10bh X9bh X8bh X7bh X6bh X5bh
X6ch X5ch
X2ch
00 329 699 ( ch )
X10ch
00 332 894
X10ah X9ah X8ah X7ah
X1bg X2bg
X3df
00 335 268
Voltages ring circuit
00 335 269
X4ch
Tape cutter infeed 3
00 332 894
Option
00 335 261
Voltages
X2bf
Tape cutter, gantry 2
00 335 263
Protect. cover
C
8
B
D
E
BC
X7bh
00 332 894
Right valve
X84
X84
00 335 30600 335 271
X4cf
Interface
component table 3
X5cf
Sector 1-4
X1cg
CAN bus coupler
Right valve
X2ah
button
00 334380
X7ch
00 332 894
00 332 896
X5chX6ch
Option
X6cf X8cf
X10ch
X1ag
X1kb
X4ah
X2bh
X4bh
X10do
X23aa
00 332 894
00 334380
retracted
X8ah
00 332 894
Left valve
extended
X7ah
00 332 894
Left valve
retracted
X6ah
component table 1
X8ch
X8df
00 335 258
( fb )
X1fb
changer 1b
8
4
7
57
X1ag
CAN bus coupler
234
B
A
CAN bus 500 kbits/s
00 335 318
Left valve
X6bh
00 334380
00 332 896
X5bh
00 332 896
X5ah
X83
PCB input/output
retracted
Right valve
Left valve
Right valve
extended
Right valve
retracted
Left valve
extended
Left valve
retracted
Right valve
Left valve
X5af
X4ah
Tape cutter infeed 1
00 335 235
X9do
X18ar
CAN I/O module 3
00 329 698 ( ar )
X18ar
CAN bus 500 kbits/s
00 335 318
ON/EMERG.STOP
component table 2
Interface
X9ch
00 332 894
Sector 4 Control unit
X2cf X3cf X25cfX5cfX4cf X6cf X8cf
Right valve
extended
Right valve
retracted
Left valve
extended
Left valve
00 332 557 ( ag )
X2ag
X6ah X5ah
CAN bus 500 kbits/s
00 335 316
00 337 052
Component flap
X25bf
Sector 1-4
00 335 263
Protect. cover
X5bf
Sector 1-4
ON button/Haube
PCB input/output
01.
10.
01.
Tek
Tek
Tek
Sector 1-4
X2ag
00 336 808
[7B5]
Sector 4
[7B1] [7B1]
Gantry distributor 1
[1E8]
PL EA1 E2
00119050-011001LD3
SIPLACE HS60, basic module
Hoffmann
16.02.1998
16.03.00
16.03.00
16.02.98
Weitergabe sowie Vervielfaeltigung dieser Unterlage, Ver-
wertung und Mitteilung ihres Inhalts nicht gestattet, soweit
nicht ausdruecklich zugestanden. Alle Rechte vorbehalten, ins-
besondere fuer den Fall der Patenterteilung oder GM-Eintragung. Bauteilangaben nur zur Information
Comunicado como segredo empresarial. Reservados todos os direitos.
Confie a titre de secret d'entreprise. Tous droits reserves.
Proprietary data , company confidential . All rights reserved.
Confiado como secrete industrial. Nos reservamos todos los derechos.
6
8
SMD-Placement System Siplace HS60
Product status
Doc. status
Function status
ring circuit ring circuit
Status Modified Date Name
Author
Date
Stand.
Check.
Orig. Repl. f. Replaced by
Sheet
Sh.
=
SIEMENS AG
+
X17af X18af X25bfX5bfX4bfX3bf X6bf X8bf
X1fb
( kb )
56
A
CAN I/O module 4
00 329 698 ( aq )
Reserved for
Distributor: sector 1
00 336 152 ( af )
Sector 4
[7B5]
X1gb X1hb X1kb
X18aq
Control unit
[5B6]
Distributor: sector 2
00 336 181 ( bf )
Distributor: sector 3
00 336 182 ( cf )
X6df
Nozzle
X17af
X28do
00 335 246
Peripheral infeed, socket 3
F
X6af X8af
00 337 052
Component flap
X25af
Sector 1-4
00 335 263
Protect. cover
[5C6][7B4]

1 - 7
00119050-011001LD3 SIPLACE HS60 basic module (Sh. 7 of 8)
F F
X3dg
X1df
X3dg
CAN bus 500 kbits/s
00 335 322
X23da
C
X6cfX8cf
00 335 269
X14df
CAN I/O module 2
00 329 698 ( dn )
X18dn
E
32
00 336 153 ( df )
X89
X60
X10df
X10df
00 335 281
00 335 283
X86
X20dfX25dfX5dfX4dfX3dfX2df
X4dh
X11df X14df X15df X16df
X9df
X6do
00 335 232
Ring infeed ( 24V / 5V / 0V )
X12df
X31do
00 335 250
Infeed, gantry distributor 1
00 335 228
Power supply, step motors
X1ka
X2afX3af
X12do
X12do
Voltages ring circuit
00 335 258
Protective ring circuit
X6df X8df
Key switch
00 337 056 - W2
X16df
X17df X18df X19df
ON/OFF button
compr.air unit
X87
X87
00 335 28500 335 284
X11df
ON/OFF button
X88
X88
00 335 28700 335 286
X10da X15da
X1bu
Fan 2
X18dm X18dn
Distributor, sector 4
X2dh
main valve
X96
X96
00 335 23900 337 809
X13do
Tape cutter
X13do
X90
X90
X9aa X10aa X15aa
HS60 gantry distributor
00 335 413 ( aa )
X1dp
Camera illumination, gantry 1
Main fault
indicator
00 335 288 Pneumatics
X15df
X89
5.2 bar
X10ca X15ca
Sector 3
[6B8]
00 336 179 ( dq )
X1dp
X3dq
Power supply, step motor 3
00 335 254
Infeed, gantry distributor 3
00 335 230
X9da X10da X15da
HS60 gantry distributor
00 335 413 ( da )
X2dp
Camera illumination, gantry 4
00 335 255
Fan 3
X5do
Power supply, step motor 4
00 335 256
Infeed, gantry distributor 4
00 335 231
00 335 249
X9aa X10aa X15aa
X1cu
X2do
Power supply, step motor 1
X12df
X29do X6do X31do
( bu )
X5dqX4dq
Camera illumination, gantry 3
00 335 253
( cu )
X1du
Fan 4
( du )
X1bu X1cu X1du
W2 W3 W4
X3dp
[4E8]
X4dp
Sector 1
X2dp
[6B3]
X2do X3do
Power supply, step motor 2
00 335 252
Infeed, gantry distributor 2
00 335 229
X9ca
COM
Distributor, illumination and flash
00 336 188 ( dp )
1
[6B8]
Gantry distributor 4
X2dq
X2dq X3dq X4dq X5dq
X1au
Fan 1
( au )
X1au
X14do
X14do
00 335 240 - W1
Fan power supply
X9ba X10ba X15ba
HS60 gantry distributor
00 335 413 ( ba )
X3dp
Camera illumination, gantry 2
00 335 251
X4doX3do
Control signals, sector 4
X7df X9df
Protect. cover
Sector 1-4
Sector 1
[6B1] [6B1]
Component flap
Voltages ring circuit
00 335 268
Protective ring circuit
X5dhX8dh
A
Tape cutter, gantry 4
X2dh
00 337 052
00 329 699 ( dh )
X10dh
00 332 894
X9ba
00 332 894
X9dh
00 332 894
X7dh
00 332 894
HS60 gantry distributor
00 335 413 ( ca )
X4dp
CO counter
bl
rd
6
HS
5
X5do
Servo unit
[5C8]
Nozzle
X17df
X1ha
CAN I/O module 1
00 329 698 ( dm )
00 336 154 ( do )
CAN bus 500 kbits/s
00 335 322
ON button/cover
B
X6df X8df
C
X18ar
00 335 324
CAN bus 125 kbits/s
00 332 896
Peripheral infeed, socket 4
X7df
X29do
00 335 247
00 335 275
X85
X2df X3df X4df
Sector 1-4
retracted
Right valve
Left valve
00 335 296
X6dh
00 334380
C
8
Interface
component table 4
00 335 307
X4dh
X85
Infeed
00 335 238
A
56
A
1
1
8
Tek
Tek
01.
10.
01.
16.02.98
16.03.00
16.03.00
16.02.1998
Hoffmann
SIPLACE HS60, basic module
00119050-011001LD3
7
Right valve
extended
Right valve
retracted
Left valve
extended
Left valve
PL EA1 E2
Tek
Weitergabe sowie Vervielfaeltigung dieser Unterlage, Ver-
wertung und Mitteilung ihres Inhalts nicht gestattet, soweit
nicht ausdruecklich zugestanden. Alle Rechte vorbehalten, ins-
besondere fuer den Fall der Patenterteilung oder GM-Eintragung. Bauteilangaben nur zur Information
Comunicado como segredo empresarial. Reservados todos os direitos.
Confie a titre de secret d'entreprise. Tous droits reserves.
Proprietary data , company confidential . All rights reserved.
Confiado como secrete industrial. Nos reservamos todos los derechos.
7
8
SMD-Placement System Siplace HS60
Product status
Doc. status
Function status
tape cutter 4
=
SIEMENS AG
+
( ka )
changer 3a
( ha )
X4do
X10ca X15ca X9da
X2dg
X1dg
X25df
X1ka
467
D
X10ba X15ba X9ca
X1dg
CAN bus coupler
00 332 557 ( dg )
B
D
E
234
B
X1fa
00 335 263
changer 1a
X5df
( fa )
changer 4a
00 335 294
Nozzle
X18df
X1ga
changer 2a
( ga )
00 335 295
Nozzle
X19df
00 335 248
X1fa X1ga X1ha
Nozzle
X20df
00 335 293
00 335 259
X10dh X9dh X8dh X7dh X6dh X5dh
X86
HS60 main distributor
X18dm
PCB input/output
Gantry 4Gantry 3Gantry 2Gantry 1
Status DateModified Name Stand. Orig. Repl. f. Replaced by
Author
Date
Check.
Sheet
Sh.

1 - 8
00119050-011001LD3 SIPLACE HS60 basic module (Sh. 8 of 8)
Weitergabe sowie Vervielfaeltigung dieser Unterlage, Ver-
wertung und Mitteilung ihres Inhalts nicht gestattet, soweit
nicht ausdruecklich zugestanden. Alle Rechte vorbehalten, ins-
besondere fuer den Fall der Patenterteilung oder GM-Eintragung. Bauteilangaben nur zur Information
Comunicado como segredo empresarial. Reservados todos os direitos.
Confie a titre de secret d'entreprise. Tous droits reserves.
Proprietary data , company confidential . All rights reserved.
Confiado como secrete industrial. Nos reservamos todos los derechos.
8
8
SMD-Placement System Siplace HS60
Product status
Doc. status
Function status
Status DateModified Name Stand. Orig. Replacement for Replaced by
Author
Date
Check.
Sheet
Sh.
Door
(M5/welding bolts)
Control elements on the right
(M5/internal thread)
00342080Base
(M5/welding bolts)
Machine frame
(M5/internal thread)
00342080Base
Gantry distributor 2/4
(M5/counter sunk screw)
Cover
Ground connection: M5 / counter sunk screw
Contact washer
Hexagon nut, M5 DIN439
Annular cable lug
Disc, M5 DIN125
Split washer, M5 DIN7980
7
Grounding, base, side of input conveyor, door ( 2x )Grounding, base, side of input conveyor (2x)
00342079-W2
00342101-W1
62
Counter sunk screw M5x16 DIN965
Hexagon nut, M5 DIN439
Cover sheet
Contact washer
Annular cable lug
Disc, M5 DIN125
00342101-W1
Grounding, base, side of output conveyor Door ( 2x )
Base
(M5/internal thread)
(M5/welding bolts)
Control elements on the left
(M5/internal thread)
(M5/welding bolts)
Base
(M5/welding bolts)
Door
(M5/welding bolts)
00342244 Machine frame
(M5/internal thread)
Grounding, cover for gantry distributor 3 - Control elements on the right
34
B
01.
10.
01.
Tek
Tek
Tek
(M5/welding bolts)
Machine frame
00342079-W2
C
00342079-W1
F
35
00342101-W2
PL EA1 E2
00119050-011001LD3
SIPLACE HS60, base
Hoffmann
16.02.1998
16.03.00
16.03.00
16.02.98
=
SIEMENS AG
+
(M5/welding bolts)
Base
(M5/welding bolts)
Door
(M5/welding bolts)
00342101-W2
Annular cable lug
Disc, M5 DIN125
Split washer, M5 DIN7980
Fillister head screw M5x12 DIN912
Ground connection: M5 / welding bolts
Grounding, cover for gantry distributor 1 - Control elements on the left
00342079-W1
1
4
Grounding, door - control elements on the right
D
Grounding, cover for gantry distributor 2/4 ( 2x )
(M5/internal thread)
Control elements on the right
(M5/internal thread)
Machine frame
(M5/internal thread)
Machine frame
(M5/internal thread)
Cover, gantry distributor 1
(M5/counter sunk screw)
Grounding, door - control elements, lefthand side
Grounding, base, side of output conveyor ( 2x )
00342078
B
Door Control elements on the left
Split washer, M5 DIN7980
Welding bolts M5
Hexagon nut, M5 DIN439
A
Cover, gantry distributor 3
(M5/counter sunk screw)
8
D
6
F
E
7
C
E
5
A
Base
2 8
HS60 grounding
1
Ground connection: M5 / internal thread
Contact washer
00342078