circuit of HS60 - 第22页
1 - 9 001 19425-0 10101 LD3 Coding switch for PCB alignme nt Status Modified Date Name Stand. Orig. Repl.f. Repl. by Document s tatus Product status Function status Date Author Check. Sheet Sh. SD EA1 W e i t e r g a b e…

1 - 8
00119050-011001LD3 SIPLACE HS60 basic module (Sh. 8 of 8)
Weitergabe sowie Vervielfaeltigung dieser Unterlage, Ver-
wertung und Mitteilung ihres Inhalts nicht gestattet, soweit
nicht ausdruecklich zugestanden. Alle Rechte vorbehalten, ins-
besondere fuer den Fall der Patenterteilung oder GM-Eintragung. Bauteilangaben nur zur Information
Comunicado como segredo empresarial. Reservados todos os direitos.
Confie a titre de secret d'entreprise. Tous droits reserves.
Proprietary data , company confidential . All rights reserved.
Confiado como secrete industrial. Nos reservamos todos los derechos.
8
8
SMD-Placement System Siplace HS60
Product status
Doc. status
Function status
Status DateModified Name Stand. Orig. Replacement for Replaced by
Author
Date
Check.
Sheet
Sh.
Door
(M5/welding bolts)
Control elements on the right
(M5/internal thread)
00342080Base
(M5/welding bolts)
Machine frame
(M5/internal thread)
00342080Base
Gantry distributor 2/4
(M5/counter sunk screw)
Cover
Ground connection: M5 / counter sunk screw
Contact washer
Hexagon nut, M5 DIN439
Annular cable lug
Disc, M5 DIN125
Split washer, M5 DIN7980
7
Grounding, base, side of input conveyor, door ( 2x )Grounding, base, side of input conveyor (2x)
00342079-W2
00342101-W1
62
Counter sunk screw M5x16 DIN965
Hexagon nut, M5 DIN439
Cover sheet
Contact washer
Annular cable lug
Disc, M5 DIN125
00342101-W1
Grounding, base, side of output conveyor Door ( 2x )
Base
(M5/internal thread)
(M5/welding bolts)
Control elements on the left
(M5/internal thread)
(M5/welding bolts)
Base
(M5/welding bolts)
Door
(M5/welding bolts)
00342244 Machine frame
(M5/internal thread)
Grounding, cover for gantry distributor 3 - Control elements on the right
34
B
01.
10.
01.
Tek
Tek
Tek
(M5/welding bolts)
Machine frame
00342079-W2
C
00342079-W1
F
35
00342101-W2
PL EA1 E2
00119050-011001LD3
SIPLACE HS60, base
Hoffmann
16.02.1998
16.03.00
16.03.00
16.02.98
=
SIEMENS AG
+
(M5/welding bolts)
Base
(M5/welding bolts)
Door
(M5/welding bolts)
00342101-W2
Annular cable lug
Disc, M5 DIN125
Split washer, M5 DIN7980
Fillister head screw M5x12 DIN912
Ground connection: M5 / welding bolts
Grounding, cover for gantry distributor 1 - Control elements on the left
00342079-W1
1
4
Grounding, door - control elements on the right
D
Grounding, cover for gantry distributor 2/4 ( 2x )
(M5/internal thread)
Control elements on the right
(M5/internal thread)
Machine frame
(M5/internal thread)
Machine frame
(M5/internal thread)
Cover, gantry distributor 1
(M5/counter sunk screw)
Grounding, door - control elements, lefthand side
Grounding, base, side of output conveyor ( 2x )
00342078
B
Door Control elements on the left
Split washer, M5 DIN7980
Welding bolts M5
Hexagon nut, M5 DIN439
A
Cover, gantry distributor 3
(M5/counter sunk screw)
8
D
6
F
E
7
C
E
5
A
Base
2 8
HS60 grounding
1
Ground connection: M5 / internal thread
Contact washer
00342078

1 - 9
00119425-010101LD3 Coding switch for PCB alignment
Status Modified Date Name Stand. Orig. Repl.f. Repl. by
Document status
Product status
Function status Date
Author
Check.
Sheet
Sh.
SD EA1
W
e
i
t
e
r
g
a
b
e
s
o
w
i
e
V
e
r
v
i
e
l
f
ä
l
t
i
g
u
n
g
d
i
e
s
e
r
U
n
t
e
r
l
a
g
e
,
V
e
r
-
w
e
r
t
u
n
g
u
n
d
M
i
t
t
e
i
l
u
n
g
i
h
r
e
s
I
n
h
a
l
t
s
n
i
c
h
t
g
e
s
t
a
t
t
e
t
,
s
o
w
e
i
t
n
i
c
h
t
a
u
s
d
r
ü
c
k
l
i
c
h
z
u
g
e
s
t
a
n
d
e
n
.
Z
u
w
i
d
e
r
h
a
n
d
l
u
n
g
e
n
v
e
r
-
p
f
l
i
c
h
t
e
n
z
u
S
c
h
a
d
e
n
e
r
s
a
t
z
.
A
l
l
e
R
e
c
h
t
e
v
o
r
b
e
h
a
l
t
e
n
,
i
n
s
b
e
s
o
n
d
e
r
e
f
ü
r
d
e
n
F
a
l
l
d
e
r
P
a
t
e
n
t
e
r
t
e
i
l
u
n
g
o
d
e
r
G
M
-
E
i
n
t
r
a
g
u
n
g
P
r
o
p
r
i
e
t
a
r
y
d
a
t
e
,
c
o
m
p
a
n
y
c
o
n
f
i
d
e
n
t
i
a
l
.
A
l
l
r
i
g
h
t
s
r
e
s
e
r
v
d
.
C
o
n
f
i
e
a
t
i
t
r
e
d
e
s
e
c
r
e
t
d
´
e
n
t
r
e
p
r
i
s
e
.
T
o
u
s
d
r
o
i
t
s
r
e
s
e
r
v
e
s
.
C
o
m
u
n
i
c
a
d
o
c
o
m
o
s
e
g
r
e
d
o
e
m
p
r
e
s
a
r
i
a
l
.
R
e
s
e
r
v
a
d
o
s
t
o
d
o
s
o
s
d
i
r
e
i
l
o
s
.
C
o
n
f
i
a
d
o
c
o
m
o
s
e
c
r
e
t
e
i
n
d
u
s
t
r
i
a
l
.
N
o
s
r
e
s
e
r
v
a
m
o
s
t
o
d
o
s
l
o
s
d
e
r
e
c
h
o
s
.
1.
1.
1. Raabe
1
1
Siplace
Coding switch for PCB alignment
00119425-010101LD3
27.05.02
27.05.02
27.05.02
27.05.02
Raabe
Raabe
Raabe
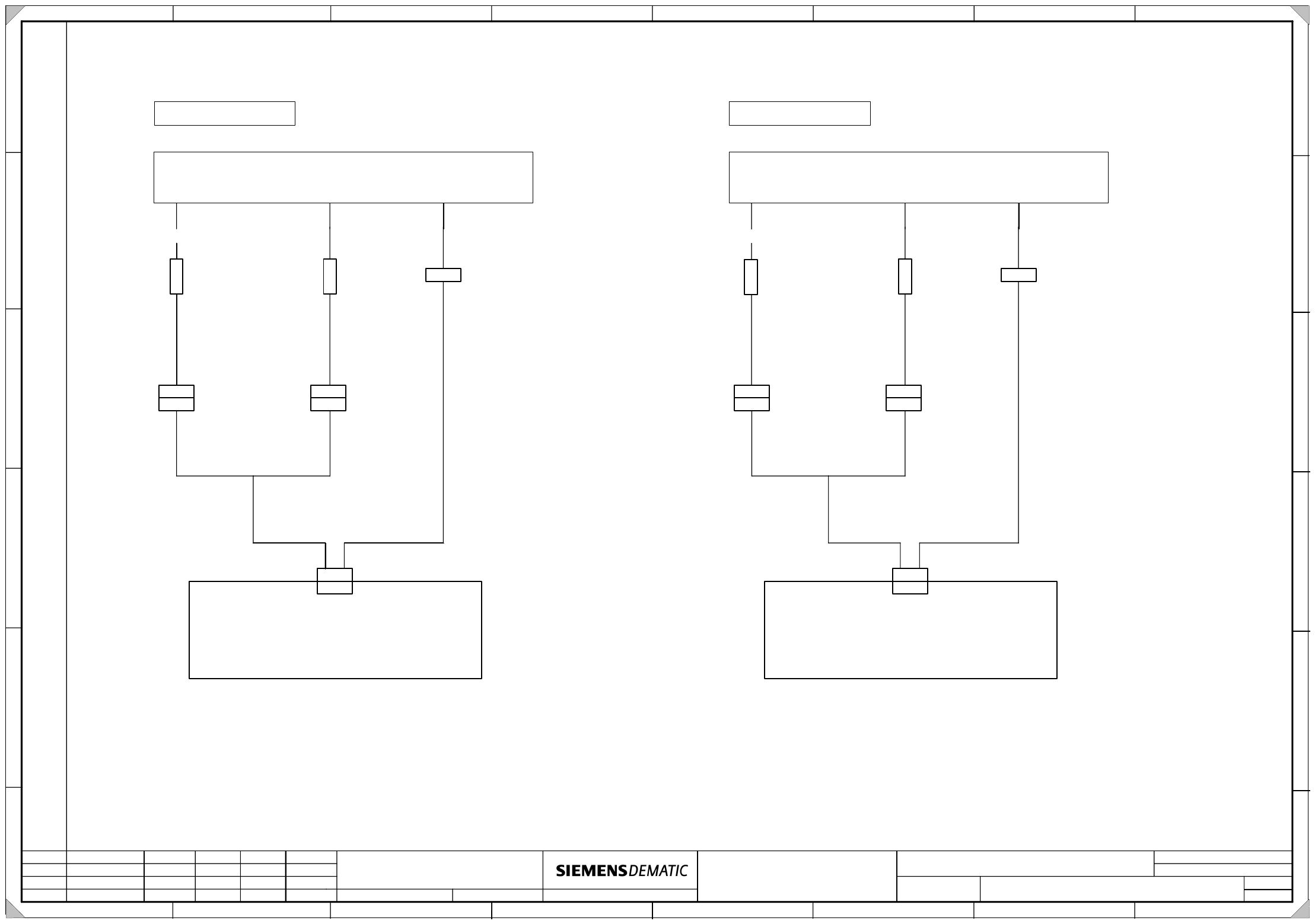
Connection f. coding switch, PCB alignment HS60
X34kt X35kt X36kt X37kt
00359425-xx
Conversion board, assembly trough
(kt)
Single conveyor
0
0
3
7
0
7
6
2
-
x
x
X36 X37
X34kt X35kt X36kt X37kt
X37
00359425-xx
Conversion board, assembly trough, track 1
(kt)
Dual conveyor
X36
Coding switch
0
0
3
7
0
7
6
2
-
x
x
Coding switch
X34ku X35ku X36ku X37ku
X37
00359425-xx
Conversion board, assembly trough, track 2
(ku)
X36
0
0
3
7
0
7
6
2
-
x
x
Coding switch
Track 1
Track 2

1 - 10
00119427-010101LD3 Stopper, long board option, overview
Status Modified Date Name Stand. Orig.. Repl.f. Repl. by
Sheet
Sh.
W
e
i
t
e
r
g
a
b
e
s
o
w
i
e
V
e
r
v
i
e
l
f
ä
l
t
i
g
u
n
g
d
i
e
s
e
r
U
n
t
e
r
l
a
g
e
,
V
e
r
-
w
e
r
t
u
n
g
u
n
d
M
i
t
t
e
i
l
u
n
g
i
h
r
e
s
I
n
h
a
l
t
s
n
i
c
h
t
g
e
s
t
a
t
t
e
t
,
s
o
w
e
i
t
n
i
c
h
t
a
u
s
d
r
ü
c
k
l
i
c
h
z
u
g
e
s
t
a
n
d
e
n
.
Z
u
w
i
d
e
r
h
a
n
d
l
u
n
g
e
n
v
e
r
-
p
f
l
i
c
h
t
e
n
z
u
S
c
h
a
d
e
n
e
r
s
a
t
z
.
A
l
l
e
R
e
c
h
t
e
v
o
r
b
e
h
a
l
t
e
n
,
i
n
s
b
e
s
o
n
d
e
r
e
f
ü
r
d
e
n
F
a
l
l
d
e
r
P
a
t
e
n
t
e
r
t
e
i
l
u
n
g
o
d
e
r
G
M
-
E
i
n
t
r
a
g
u
n
g
P
r
o
p
r
i
e
t
a
r
y
d
a
t
e
,
c
o
m
p
a
n
y
c
o
n
f
i
d
e
n
t
i
a
l
.
A
l
l
r
i
g
h
t
s
r
e
s
e
r
v
d
.
C
o
n
f
i
e
a
t
i
t
r
e
d
e
s
e
c
r
e
t
d
´
e
n
t
r
e
p
r
i
s
e
.
T
o
u
s
d
r
o
i
t
s
r
e
s
e
r
v
e
s
.
C
o
m
u
n
i
c
a
d
o
c
o
m
o
s
e
g
r
e
d
o
e
m
p
r
e
s
a
r
i
a
l
.
R
e
s
e
r
v
a
d
o
s
t
o
d
o
s
o
s
d
i
r
e
i
l
o
s
.
C
o
n
f
i
a
d
o
c
o
m
o
s
e
c
r
e
t
e
i
n
d
u
s
t
r
i
a
l
.
N
o
s
r
e
s
e
r
v
a
m
o
s
t
o
d
o
s
l
o
s
d
e
r
e
c
h
o
s
.
Siplace
A
B
C
D
E
F
1 2 3 4 5 6 7 8
1
2 3 4 5 6 7 8
A
B
C
D
E
F
Stopper, long board option, overview
00119427-010101LD3
1.
1.
Schn
Schn
Schneider
Schn
1.
22.04.02
Document status
Product status
Function status Date
Author
Check.
SD EA1
22.04.02
22.04.02
22.04.02
1
1
X35
Conversion board, assembly trough, track 1
00359425 (kt)
X35/1
X35/1
X35/2
X35/2
0
0
3
6
9
6
3
6
W
1
0
0
3
6
9
6
3
6
W
2
Light barrier
Cylinder
switch
Festo socket
with cable
X35/3
0
0
3
6
9
6
3
7
0
0
3
6
9
6
3
8
Stopper, long board 00368385
Overview: connection for long board stopper
X35
Conversion board, assembly trough, track 2
00359425 (ku)
X35/1
X35/1
X35/2
X35/2
0
0
3
6
9
6
3
6
W
1
0
0
3
6
9
6
3
6
W
2
Cylinder
switch
Festo socket
with cable
X35/3
0
0
3
6
9
6
3
8
Stopper, long board 00368385
X35kt X35ku
Conveyor track 1 Conveyor track 2
Light barrier
0
0
3
6
9
6
3
7