circuit of HS60 - 第23页
1 - 10 001 19427-0 10101LD 3 S topper , long b oard opt ion, overview Status Mo difi ed Date Name Stand. Orig .. Repl.f . Repl. by Sh eet Sh. W e i t e r g a b e s o w i e V e r v i e l f ä l t i g u n g d i e s e r U n …

1 - 9
00119425-010101LD3 Coding switch for PCB alignment
Status Modified Date Name Stand. Orig. Repl.f. Repl. by
Document status
Product status
Function status Date
Author
Check.
Sheet
Sh.
SD EA1
W
e
i
t
e
r
g
a
b
e
s
o
w
i
e
V
e
r
v
i
e
l
f
ä
l
t
i
g
u
n
g
d
i
e
s
e
r
U
n
t
e
r
l
a
g
e
,
V
e
r
-
w
e
r
t
u
n
g
u
n
d
M
i
t
t
e
i
l
u
n
g
i
h
r
e
s
I
n
h
a
l
t
s
n
i
c
h
t
g
e
s
t
a
t
t
e
t
,
s
o
w
e
i
t
n
i
c
h
t
a
u
s
d
r
ü
c
k
l
i
c
h
z
u
g
e
s
t
a
n
d
e
n
.
Z
u
w
i
d
e
r
h
a
n
d
l
u
n
g
e
n
v
e
r
-
p
f
l
i
c
h
t
e
n
z
u
S
c
h
a
d
e
n
e
r
s
a
t
z
.
A
l
l
e
R
e
c
h
t
e
v
o
r
b
e
h
a
l
t
e
n
,
i
n
s
b
e
s
o
n
d
e
r
e
f
ü
r
d
e
n
F
a
l
l
d
e
r
P
a
t
e
n
t
e
r
t
e
i
l
u
n
g
o
d
e
r
G
M
-
E
i
n
t
r
a
g
u
n
g
P
r
o
p
r
i
e
t
a
r
y
d
a
t
e
,
c
o
m
p
a
n
y
c
o
n
f
i
d
e
n
t
i
a
l
.
A
l
l
r
i
g
h
t
s
r
e
s
e
r
v
d
.
C
o
n
f
i
e
a
t
i
t
r
e
d
e
s
e
c
r
e
t
d
´
e
n
t
r
e
p
r
i
s
e
.
T
o
u
s
d
r
o
i
t
s
r
e
s
e
r
v
e
s
.
C
o
m
u
n
i
c
a
d
o
c
o
m
o
s
e
g
r
e
d
o
e
m
p
r
e
s
a
r
i
a
l
.
R
e
s
e
r
v
a
d
o
s
t
o
d
o
s
o
s
d
i
r
e
i
l
o
s
.
C
o
n
f
i
a
d
o
c
o
m
o
s
e
c
r
e
t
e
i
n
d
u
s
t
r
i
a
l
.
N
o
s
r
e
s
e
r
v
a
m
o
s
t
o
d
o
s
l
o
s
d
e
r
e
c
h
o
s
.
1.
1.
1. Raabe
1
1
Siplace
Coding switch for PCB alignment
00119425-010101LD3
27.05.02
27.05.02
27.05.02
27.05.02
Raabe
Raabe
Raabe
Connection f. coding switch, PCB alignment HS60
X34kt X35kt X36kt X37kt
00359425-xx
Conversion board, assembly trough
(kt)
Single conveyor
0
0
3
7
0
7
6
2
-
x
x
X36 X37
X34kt X35kt X36kt X37kt
X37
00359425-xx
Conversion board, assembly trough, track 1
(kt)
Dual conveyor
X36
Coding switch
0
0
3
7
0
7
6
2
-
x
x
Coding switch
X34ku X35ku X36ku X37ku
X37
00359425-xx
Conversion board, assembly trough, track 2
(ku)
X36
0
0
3
7
0
7
6
2
-
x
x
Coding switch
Track 1
Track 2

1 - 10
00119427-010101LD3 Stopper, long board option, overview
Status Modified Date Name Stand. Orig.. Repl.f. Repl. by
Sheet
Sh.
W
e
i
t
e
r
g
a
b
e
s
o
w
i
e
V
e
r
v
i
e
l
f
ä
l
t
i
g
u
n
g
d
i
e
s
e
r
U
n
t
e
r
l
a
g
e
,
V
e
r
-
w
e
r
t
u
n
g
u
n
d
M
i
t
t
e
i
l
u
n
g
i
h
r
e
s
I
n
h
a
l
t
s
n
i
c
h
t
g
e
s
t
a
t
t
e
t
,
s
o
w
e
i
t
n
i
c
h
t
a
u
s
d
r
ü
c
k
l
i
c
h
z
u
g
e
s
t
a
n
d
e
n
.
Z
u
w
i
d
e
r
h
a
n
d
l
u
n
g
e
n
v
e
r
-
p
f
l
i
c
h
t
e
n
z
u
S
c
h
a
d
e
n
e
r
s
a
t
z
.
A
l
l
e
R
e
c
h
t
e
v
o
r
b
e
h
a
l
t
e
n
,
i
n
s
b
e
s
o
n
d
e
r
e
f
ü
r
d
e
n
F
a
l
l
d
e
r
P
a
t
e
n
t
e
r
t
e
i
l
u
n
g
o
d
e
r
G
M
-
E
i
n
t
r
a
g
u
n
g
P
r
o
p
r
i
e
t
a
r
y
d
a
t
e
,
c
o
m
p
a
n
y
c
o
n
f
i
d
e
n
t
i
a
l
.
A
l
l
r
i
g
h
t
s
r
e
s
e
r
v
d
.
C
o
n
f
i
e
a
t
i
t
r
e
d
e
s
e
c
r
e
t
d
´
e
n
t
r
e
p
r
i
s
e
.
T
o
u
s
d
r
o
i
t
s
r
e
s
e
r
v
e
s
.
C
o
m
u
n
i
c
a
d
o
c
o
m
o
s
e
g
r
e
d
o
e
m
p
r
e
s
a
r
i
a
l
.
R
e
s
e
r
v
a
d
o
s
t
o
d
o
s
o
s
d
i
r
e
i
l
o
s
.
C
o
n
f
i
a
d
o
c
o
m
o
s
e
c
r
e
t
e
i
n
d
u
s
t
r
i
a
l
.
N
o
s
r
e
s
e
r
v
a
m
o
s
t
o
d
o
s
l
o
s
d
e
r
e
c
h
o
s
.
Siplace
A
B
C
D
E
F
1 2 3 4 5 6 7 8
1
2 3 4 5 6 7 8
A
B
C
D
E
F
Stopper, long board option, overview
00119427-010101LD3
1.
1.
Schn
Schn
Schneider
Schn
1.
22.04.02
Document status
Product status
Function status Date
Author
Check.
SD EA1
22.04.02
22.04.02
22.04.02
1
1
X35
Conversion board, assembly trough, track 1
00359425 (kt)
X35/1
X35/1
X35/2
X35/2
0
0
3
6
9
6
3
6
W
1
0
0
3
6
9
6
3
6
W
2
Light barrier
Cylinder
switch
Festo socket
with cable
X35/3
0
0
3
6
9
6
3
7
0
0
3
6
9
6
3
8
Stopper, long board 00368385
Overview: connection for long board stopper
X35
Conversion board, assembly trough, track 2
00359425 (ku)
X35/1
X35/1
X35/2
X35/2
0
0
3
6
9
6
3
6
W
1
0
0
3
6
9
6
3
6
W
2
Cylinder
switch
Festo socket
with cable
X35/3
0
0
3
6
9
6
3
8
Stopper, long board 00368385
X35kt X35ku
Conveyor track 1 Conveyor track 2
Light barrier
0
0
3
6
9
6
3
7

1 - 11
00119460-010202LD3 Wiring for PCB single conveyor (Sh. 1 of 5)
State Modified Date Name Standard Orig. Created f. Created by
Document status
Product status
Function status Date
Author
Checked
Sheet
Sh.
W
e
i
t
e
r
g
a
b
e
s
o
w
i
e
V
e
r
v
i
e
l
f
ä
l
t
i
g
u
n
g
d
i
e
s
e
r
U
n
t
e
r
l
a
g
e
,
V
e
r
-
w
e
r
t
u
n
g
u
n
d
M
i
t
t
e
i
l
u
n
g
i
h
r
e
s
I
n
h
a
l
t
s
n
i
c
h
t
g
e
s
t
a
t
t
e
t
,
s
o
w
e
i
t
n
i
c
h
t
a
u
s
d
r
ü
c
k
l
i
c
h
z
u
g
e
s
t
a
n
d
e
n
.
Z
u
w
i
d
e
r
h
a
n
d
l
u
n
g
e
n
v
e
r
-
p
f
l
i
c
h
t
e
n
z
u
S
c
h
a
d
e
n
e
r
s
a
t
z
.
A
l
l
e
R
e
c
h
t
e
v
o
r
b
e
h
a
l
t
e
n
,
i
n
s
b
e
s
o
n
d
e
r
e
f
ü
r
d
e
n
F
a
l
l
d
e
r
P
a
t
e
n
t
e
r
t
e
i
l
u
n
g
o
d
e
r
G
M
-
E
i
n
t
r
a
g
u
n
g
P
r
o
p
r
i
e
t
a
r
y
d
a
t
e
,
c
o
m
p
a
n
y
c
o
n
f
i
d
e
n
t
i
a
l
.
A
l
l
r
i
g
h
t
s
r
e
s
e
r
v
d
.
C
o
n
f
i
e
a
t
i
t
r
e
d
e
s
e
c
r
e
t
d
´
e
n
t
r
e
p
r
i
s
e
.
T
o
u
s
d
r
o
i
t
s
r
e
s
e
r
v
e
s
.
C
o
m
u
n
i
c
a
d
o
c
o
m
o
s
e
g
r
e
d
o
e
m
p
r
e
s
a
r
i
a
l
.
R
e
s
e
r
v
a
d
o
s
t
o
d
o
s
o
s
d
i
r
e
i
l
o
s
.
C
o
n
f
i
a
d
o
c
o
m
o
s
e
c
r
e
t
e
i
n
d
u
s
t
r
i
a
l
.
N
o
s
r
e
s
e
r
v
a
m
o
s
t
o
d
o
s
l
o
s
d
e
r
e
c
h
o
s
.
Raabe
22.01.02
SIEMENS
DEMATIC
SD EA1 R&D
5
22.01.02
24.06.02
17.12.02
Raabe
Raabe
Raabe
02
02
01
Wiring for PCB single conveyor
00119460-010202LD3
1
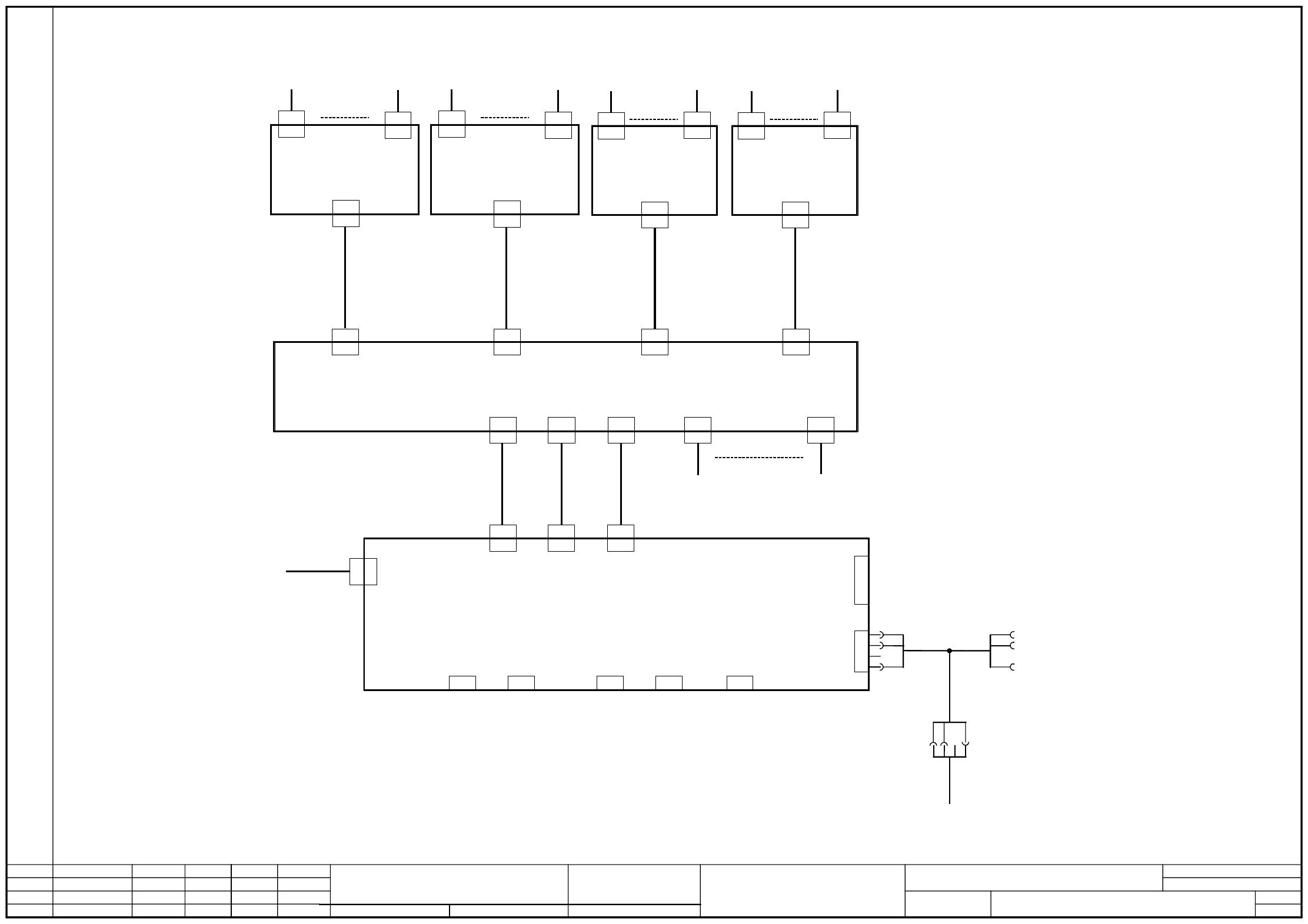
00359424-xx
00359425-xx
X54kt
X55kt
X54kt X55kt
X51kt X52kt X53kt
X51kt X52kt X53kt
X11ao X12ao X13ao
X11ao X12ao X13ao
TSP-301 conveyor control
00370397-xx
(kv)
Conversion board, side panel A
X1kv
X16kv
X16kv
X1kv
X15kv
X15kv
00359424-xx
(kw)
Conversion board, side panel B
X1kw
X16kw
X1kw
X15kw
X15kw
X16kw
Conversion board, assembly trough
(kt)
(ao)
X6lv
X1lv
X5lv
Conv. board, lifting table
Placement sector 1
(lv)
00362766-xx
X6lv
X5lvX1lv
X6lw
X1lw
X5lw
Conv. board, lifting table
Placement sector 2
(lw)
00362766-xx
X6lw
X1lw
X5lw
X1kt X2kt
X1kt X2kt
X6kt X48kt
X6kt
X48kt
Sensors / actors in assembly trough
0
0
3
6
3
4
1
9
-
x
x
0
0
3
6
3
4
2
0
-
x
x
0
0
3
6
3
4
3
1
-
x
x
0
0
3
6
3
4
3
8
-
x
x
0
0
3
6
3
4
3
9
-
x
x
0
0
3
6
3
6
6
7
-
x
x
0
0
3
6
3
6
6
8
-
x
x
Sensors/actors
on side panel A
Sensors/actors
on side panel B
Sensors/actors f. lifting table
Placement sector 1
Sensors/actors f. lifting table
Placement sector 2
X1ao X2ao
Machine interface
U
p
s
t
r
e
a
m
m
a
c
h
i
n
e
D
o
w
n
s
t
r
e
a
m
m
a
c
h
i
n
e
X23ao X24ao
Barcode reader
X25ao
R
S
-
2
3
2
B
o
o
t
/
D
e
b
u
g
Track 1 (Siemens)
R
S
-
2
3
2
S
t
a
r
t
s
i
g
n
a
l
X
2
2
a
o
X
2
2
a
o
CAN bus
00355321-xx
X
2
1
a
o
X21ao X21ap
From power supply
X79
X79
1
2
4
3
40V
24V
GND
40V
24V
GND
1
2
4
3
4
0
V
2
4
V
G
N
D
X
1
0
a
o
Connection for options
0
0
3
7
2
8
0
7
-
x
x