circuit of HS60 - 第37页
1 - 24 001 19471-0101 01LD 3 Ceramic sub strate centerin g, over view, single conv eyor Status Mo dif ie d Date Name Stand. Orig. Repl. f. Repl. by Sh eet Sh. W e i t e r g a b e s o w i e V e r v i e l f ä l t i g u n g…

1 - 23
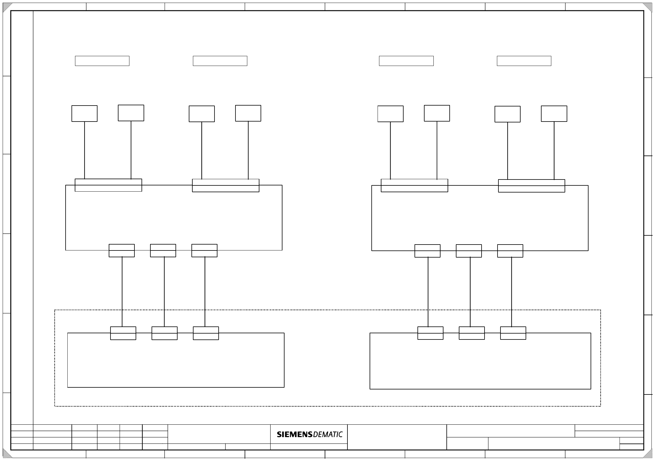
00119470-010101LD3 Ceramic substrate centering, overview, dual conveyor
Status Modified Date Name Stand. Orig. Repl.f. Repl. by
Sheet
Sh.
W
e
i
t
e
r
g
a
b
e
s
o
w
i
e
V
e
r
v
i
e
l
f
ä
l
t
i
g
u
n
g
d
i
e
s
e
r
U
n
t
e
r
l
a
g
e
,
V
e
r
-
w
e
r
t
u
n
g
u
n
d
M
i
t
t
e
i
l
u
n
g
i
h
r
e
s
I
n
h
a
l
t
s
n
i
c
h
t
g
e
s
t
a
t
t
e
t
,
s
o
w
e
i
t
n
i
c
h
t
a
u
s
d
r
ü
c
k
l
i
c
h
z
u
g
e
s
t
a
n
d
e
n
.
Z
u
w
i
d
e
r
h
a
n
d
l
u
n
g
e
n
v
e
r
-
p
f
l
i
c
h
t
e
n
z
u
S
c
h
a
d
e
n
e
r
s
a
t
z
.
A
l
l
e
R
e
c
h
t
e
v
o
r
b
e
h
a
l
t
e
n
,
i
n
s
b
e
s
o
n
d
e
r
e
f
ü
r
d
e
n
F
a
l
l
d
e
r
P
a
t
e
n
t
e
r
t
e
i
l
u
n
g
o
d
e
r
G
M
-
E
i
n
t
r
a
g
u
n
g
P
r
o
p
r
i
e
t
a
r
y
d
a
t
e
,
c
o
m
p
a
n
y
c
o
n
f
i
d
e
n
t
i
a
l
.
A
l
l
r
i
g
h
t
s
r
e
s
e
r
v
d
.
C
o
n
f
i
e
a
t
i
t
r
e
d
e
s
e
c
r
e
t
d
´
e
n
t
r
e
p
r
i
s
e
.
T
o
u
s
d
r
o
i
t
s
r
e
s
e
r
v
e
s
.
C
o
m
u
n
i
c
a
d
o
c
o
m
o
s
e
g
r
e
d
o
e
m
p
r
e
s
a
r
i
a
l
.
R
e
s
e
r
v
a
d
o
s
t
o
d
o
s
o
s
d
i
r
e
i
l
o
s
.
C
o
n
f
i
a
d
o
c
o
m
o
s
e
c
r
e
t
e
i
n
d
u
s
t
r
i
a
l
.
N
o
s
r
e
s
e
r
v
a
m
o
s
t
o
d
o
s
l
o
s
d
e
r
e
c
h
o
s
.
Siplace
A
B
C
D
E
F
1 2 3 4 5 6 7 8
1
2 3 4 5 6 7 8
A
B
C
D
E
F
Ceramic substrate centering, overview
Dual conveyor
00119470-010101LD3
1.
1.
Schn
Schn
Schneider
Schn
1.
22.04.2002
Document status
Product status
Function status Date
Author
Check.
SD EA1
22.04.2002
22.04.2002
22.04.2002
Proximity switch
Ceramic substrate
centering 3
(Conveyor 2)
Valve
Ceramic substrate
centering 3
(Conveyor 2)
X34kt
X34kt
Proximity switch
ceramic substrate
centering 1
(conveyor 1)
Ceramic substrate centering, conveyor track 1
B 1
Ceramic substrate centering, conveyor track 2
Z 1
Valve
ceramic substrate
centering 1
(conveyor 1)
0
0
3
6
9
7
2
2
-
W
1
Control assembly, PCB conveyor HS55, dual conveyor / mat.-no.: 00363360
Conversion board, assembly trough 1 (kt)
00 359425
X12
X12
X11
X11
X52
X52
X51
X51
Conveyor control (ao)
00 358069
X12
X12
X11
X11
Add-on board, conveyor control (ap)
00 358070
0
0
3
6
9
7
2
2
-
W
2
X35kt
X35kt
Proximity switch
ceramic substrate
centering 2
(conveyor 1)
B 2
Z 2
Valve
ceramic substrate
centering 2
(conveyor 1)
0
0
3
6
9
7
2
2
-
W
1
0
0
3
6
9
7
2
2
-
W
2
X34ku
X34ku
Proximity switch
Ceramic substrate
centering 4
(Conveyor 2)
B 4
Z 4
Valve
Ceramic substrate
centering 4
(Conveyor 2)
0
0
3
6
9
7
2
2
-
W
1
Conversion board, assembly trough, track 2 (ku)
00 359425
X52
X52
X51
X51
0
0
3
6
9
7
2
2
-
W
2
X35ku
X35ku
B 3
Z 3
0
0
3
6
9
7
2
2
-
W
1
0
0
3
6
9
7
2
2
-
W
2
0
0
3
6
3
4
2
0
0
0
3
6
3
4
1
9
0
0
3
6
3
4
3
3
0
0
3
6
3
4
3
2
1
1
Overview: connecting ceramic substrate centering
X13
X13
X53
X53
0
0
3
6
3
4
3
1
X13
X13
X53
X53
0
0
3
6
3
4
3
4
Placement section 1 Placement section 2 Placement section 1 Placement section 2

1 - 24
00119471-010101LD3 Ceramic substrate centering, overview, single conveyor
Status Modified Date Name Stand. Orig. Repl. f. Repl. by
Sheet
Sh.
W
e
i
t
e
r
g
a
b
e
s
o
w
i
e
V
e
r
v
i
e
l
f
ä
l
t
i
g
u
n
g
d
i
e
s
e
r
U
n
t
e
r
l
a
g
e
,
V
e
r
-
w
e
r
t
u
n
g
u
n
d
M
i
t
t
e
i
l
u
n
g
i
h
r
e
s
I
n
h
a
l
t
s
n
i
c
h
t
g
e
s
t
a
t
t
e
t
,
s
o
w
e
i
t
n
i
c
h
t
a
u
s
d
r
ü
c
k
l
i
c
h
z
u
g
e
s
t
a
n
d
e
n
.
Z
u
w
i
d
e
r
h
a
n
d
l
u
n
g
e
n
v
e
r
-
p
f
l
i
c
h
t
e
n
z
u
S
c
h
a
d
e
n
e
r
s
a
t
z
.
A
l
l
e
R
e
c
h
t
e
v
o
r
b
e
h
a
l
t
e
n
,
i
n
s
b
e
s
o
n
d
e
r
e
f
ü
r
d
e
n
F
a
l
l
d
e
r
P
a
t
e
n
t
e
r
t
e
i
l
u
n
g
o
d
e
r
G
M
-
E
i
n
t
r
a
g
u
n
g
P
r
o
p
r
i
e
t
a
r
y
d
a
t
e
,
c
o
m
p
a
n
y
c
o
n
f
i
d
e
n
t
i
a
l
.
A
l
l
r
i
g
h
t
s
r
e
s
e
r
v
d
.
C
o
n
f
i
e
a
t
i
t
r
e
d
e
s
e
c
r
e
t
d
´
e
n
t
r
e
p
r
i
s
e
.
T
o
u
s
d
r
o
i
t
s
r
e
s
e
r
v
e
s
.
C
o
m
u
n
i
c
a
d
o
c
o
m
o
s
e
g
r
e
d
o
e
m
p
r
e
s
a
r
i
a
l
.
R
e
s
e
r
v
a
d
o
s
t
o
d
o
s
o
s
d
i
r
e
i
l
o
s
.
C
o
n
f
i
a
d
o
c
o
m
o
s
e
c
r
e
t
e
i
n
d
u
s
t
r
i
a
l
.
N
o
s
r
e
s
e
r
v
a
m
o
s
t
o
d
o
s
l
o
s
d
e
r
e
c
h
o
s
.
Siplace
A
B
C
D
E
F
1 2 3 4 5 6 7 8
1
2 3 4 5 6 7 8
A
B
C
D
E
F
Ceramic substrate centering, overview
Single conveyor
00119471-010101LD3
1.
1.
Schn
Schn
Schneider
Schn
1.
26.02.2002
26.02.2002
26.02.2002
26.02.2002
Document status
Product status
Function status Date
Author
Check.
SD EA1
X34kt
X34kt
Proximity switch
Ceramic substrate
centering 1
(Conveyor 1)
Ceramic substrate centering, conveyor track 1
B 1
Z 1
Valve
Ceramic substrate
centering 1
(Conveyor 1)
0
0
3
6
9
7
2
2
-
W
1
Control assembly, PCB conveyor HS55, single conveyor / mat.-no.: 00363359
Conversion board , assembly trough, track 1 (kt)
00 359425
X12
X12
X11
X11
X52
X52
X51
X51
Conveyor control (ao)
00358069
0
0
3
6
9
7
2
2
-
W
2
X35kt
X35kt
Proximity switch
Ceramic substrate
centering 2
(Conveyor 1)
B 2
Z 2
Valve
Ceramic substrate
centering 2
(Conveyor 1)
0
0
3
6
9
7
2
2
-
W
1
0
0
3
6
9
7
2
2
-
W
2
0
0
3
6
3
4
2
0
0
0
3
6
3
4
1
9
1
1
Overview: connecting ceramic substrate centering
X13
X13
X53
X53
0
0
3
6
3
4
3
1
Placement section 1 Placement section 2

1 - 25
00334808-020401LD3 HS-60 control unit (Sh. 1 of 2)
US01 09.08.01 TekDocument status
HS-60 control unit
SIPLACE HS-60 SMD Placement System
00334808-020401LD3
2
21.01.1998
Dr. FuxRS04 09.08.01 TekRevision status
FS02 09.08.01 TekFunction status
1 2345678
12345678
F
E
D
C
B
A
F
E
D
C
B
A
P
r
o
p
r
i
e
t
a
r
y
d
a
t
e
,
c
o
m
p
a
n
y
c
o
n
f
i
d
e
n
t
i
a
l
.
A
l
l
r
i
g
h
t
s
r
e
s
e
r
v
d
.
C
o
n
f
i
e
a
t
i
t
r
e
d
e
s
e
c
r
e
t
d
'
e
n
t
r
e
p
r
i
s
e
.
T
o
u
s
d
r
o
i
t
s
r
e
s
e
r
v
e
s
.
C
o
m
u
n
i
c
a
d
o
c
o
m
o
s
e
g
r
e
d
o
e
m
p
r
e
s
a
r
i
a
l
.
R
e
s
e
r
v
a
d
o
s
t
o
d
o
s
o
s
d
i
r
e
i
l
o
s
.
C
o
n
f
i
a
d
o
c
o
m
o
s
e
c
r
e
t
e
i
n
d
u
s
t
r
i
a
l
.
N
o
s
r
e
s
e
r
v
a
m
o
s
t
o
d
o
s
l
o
s
d
e
r
e
c
h
o
s
.
W
e
i
t
e
r
g
a
b
e
s
o
w
i
e
V
e
r
v
i
e
l
f
ä
l
t
i
g
u
n
g
d
i
e
s
e
r
U
n
t
e
r
l
a
g
e
,
V
e
r
w
e
r
t
u
n
g
u
n
d
M
i
t
t
e
i
l
u
n
g
i
h
r
e
s
I
n
h
a
l
t
s
n
i
c
h
t
g
e
s
t
a
t
t
e
t
,
s
o
w
e
i
t
n
i
c
h
t
a
u
s
d
r
ü
c
k
l
i
c
h
z
u
g
e
s
t
a
n
d
e
n
.
Z
u
w
i
d
e
r
h
a
n
d
l
u
n
g
e
n
v
e
r
p
f
l
i
c
h
t
e
n
z
u
S
c
h
a
d
e
n
e
r
s
a
t
z
.
A
l
l
e
R
e
c
h
t
e
v
o
r
b
e
h
a
l
t
e
n
,
i
n
s
b
e
s
o
n
d
e
r
e
f
ü
r
d
e
n
F
a
l
l
d
e
r
P
a
t
e
n
t
e
r
t
e
i
l
u
n
g
o
d
e
r
G
M
-
E
i
n
t
r
a
g
u
n
g
.
SD EA 1 R&D
Date
Author
Check.
Stand.Date NameModifiedStatus Orig. Repl. byRepl.f.
SIEMENS
Dematic
Designer 7.1
Sheet
Sh.
Axis controller 1
Axis service
K
e
y
b
o
a
r
d
M
o
n
i
t
o
r
S
e
r
i
a
l
I
n
t
e
r
f
a
c
e
P
r
i
n
t
e
r
M
o
u
s
e
L
A
N
1
L
A
N
2
S
e
r
i
a
l
I
n
t
e
r
f
a
c
e
C
O
M
1
C
O
M
2
Harddisk / Floppy
A2
(sb)
Data lines
X2so
V
2
4
-
1
I
n
t
e
r
f
a
c
e
X6so
C
a
n
b
u
s
I
n
t
e
r
f
a
c
e
X7so
C
a
n
b
u
s
I
n
t
e
r
f
a
c
e
X8so X1so
XE1sy XA13sy
Communications assembly
Machine controller
A1
(sa)
A12 (so)
HS3L interface
XA1sy XB7sy XA2sy
Multi-purpose backplane
A39 (sy)
1
X1sbX4saX1sa
X5sa X6sa X7sa X8sa X9sa X10sa X11sa X12sa
X
1
s
v
00335693
To
Video multiplexer
X2sn
V
2
4
-
1
I
n
t
e
r
f
a
c
e
X6sn
C
a
n
b
u
s
I
n
t
e
r
f
a
c
e
X7sn
C
a
n
b
u
s
I
n
t
e
r
f
a
c
e
X8sn X1sn
XD1sy XA12sy
Communications assembly 1
A11 (sn)
HS3L interface
X6sa
X
3
s
a
X
2
s
a
A4
(sd)
XA5sy
X1sd X2sd
XC1sy
X3sd
Axis controller 2
Axis service
A5
(se)
XA6sy
X1se X2se
XC2sy
X3se
Axis controller 3
Axis service
A6
(sf)
XA7sy
X1sf X2sf
XC3sy
X3sf
Axis controller 4
Axis service
A7
(sg)
XA8sy
X1sg X2sg
XC4sy
X3sg
Axis controller 5
Axis service
A8
(sh)
XA9sy
X1sh X2sh
XC5sy
X3sh
Axis controller 6
Axis service
A9
(sk)
XA10sy
X1sk X2sk
XC6sy
X3sk
Axis controller 7
Axis service
A10
(sm)
XA11sy
X1sm X2sm
XC7sy
X3sm
X
A
3
s
y
X
A
4
s
y
X
A
1
4
s
y
R
e
s
e
r
v
e
R
e
s
e
r
v
e
R
e
s
e
r
v
e
Video multiplexer
MC
A19
(sv)
XH2sy
X5sv X6sv
XH1sy
X1sv
GEM
X2sv
ICOS1
X3sv
ICOS2
X4sv
X35 X36
Fan unit
A44 (ub)
X1ub
X1ub
r
d
b
u
Fan
P12 N12