circuit of HS60 - 第59页
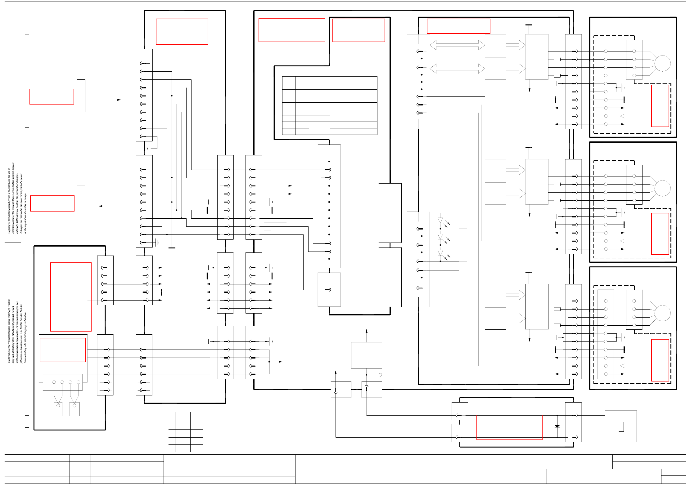
2 - 15 X03 X axis, gantry 3, SIPLA CE HS-6 0 4 bk XW XV XU X axis 3~ signal 1 2 3 4 5 15V 5V +15V proxi mity s wit ch 1 1,4,7 1,4,7 X-axis 34 12 20 9 10 11 7 8 5 6 3 4 X3sf 2 1 35 36 37 AGND V NOM I NOM END S IGNAL COUN …

2 - 14
ZM02 Collect&Place head/adjustment drives, forced air,
gantry 2, SIPLACE HS-60
1*) bk
bn
gn
ye
DIN
wh
47100
(Cable)
N.C.
Key
6
5
4
3
X10ba
1
2
5
4
1
2
3
X2ba
3
4
5
+5V
+15V
GNDGND
2
1
X15ba
+24V
-15V
GND
13
+15V
-15V
+24V
+5V
22
16,28
25
GND
10,19,31
1,34
X3ba
00335142-xx
step motors
Voltage for
VSM = +15V
5
4
1
2
3
X2bc
13
22
16,28
25
+15V
-15V
+5V
+24V
10,19,31
1,34
X3bc
GND
Gantry distributor HS60
00335413-xx
X1ba
X23ba
9
10
8
7
6
5
2
4
3
1
10
X22ba
9
8
7
6
3
4
5
2
1
gantry 2
CAN_OUT_HI
32
33
29
30
X1bc
30
29
33
32
00335140-xx
(Cable)
CAN_OUT_LO
CAN_IN_LO
CAN_IN_HI
00335317-xx
Tape cutter 2
ZM02.DWG
Stromlaufplan/Circuit diagram
SD EA
Hi
SMD Placement System SIPLACE HS60
1
1
27
25
26
27
25
26
RESET
POWERFAIL
forced air, gantry 2
(ba)
34
31
31
34
GNDGND
X22aa
CAN bus
500 KBit/sec
CAN bus
500 KBit/sec
00335316-xx
X4bh
Gantry
INT
distributor 1
(W1)
(W2)
(W1)
(W2)
(W1)
00335252-xx
(Cable)
X102
+34V
37a
rail
0 Volt
00335229-xx
(Cable)
00336179-xx
Power supply
00336154-xx
2
X1
4 13
step motors
(do)
2*)
Key
6
5
4
3
4*)
3*)
X3dq
1
2
1*)
distributor
HS60 main
X101/12b
X101/15b
X101/3b
X102/1
X101/18b
rd3
1*)
2*)
4
5
X3do
bk
wh2
1
(Cable)
00335141-xx
Cable color coding
Belden
wh
4*)
3*)
2*)
rd
gn
14
21
5
34
Light barrier for
82C55A
PGND
1, 18, 19, 35
PBx
L6258
+Vs
"reject station"
+15V
+5V
Step motor board, modular
00344488-xx
30
38
X2X28
82C55A
N2
82C55A
N1
13, 31
PAx
21
14
34
PGND
PAx
1, 18, 19, 35
5
N3
L6258
Adjustment drive
M
X3X2
55
9
8
6
7
9
8
6
7
4
3
2
1
4
3
2
1
+5V
Output
4
3
2
1
ye
rd
or
br
"Pickup" adjustment drive
X18ac
9
10
8
7
9
10
8
7
+15V
Output
+5V
M
"Reject" adjustment drive
22
4
5
6
3
4
5
6
3
X19ac
1
X2
1
or
2
4
3
ye
rd
X3
1
br
00368074-xx
00359364-xx
00368076-xx
Light barrier for
dp-station adjustment unit
+5V
+15V
+Vs
13, 31
21
82C55A
82C55A
N1
feed area
errors
DP axis
PCx
PCx
5
34
L6258
N5
PGND
1, 18, 19, 35
+15V
Micro relay valve
00321219-xx
rd3
bk1
X6bs
forced air
Adjustment drive
M
88
10
9
10
9
6
7
5
4
6
7
5
4
+5V
+15V
Output
4 ye
1
3
2
X17ac
1
3
2
X2
10 10
1
3
2
X3
br
rd
or
Dp axis adjustment drive
+15V
Key
Key
OUT2B
OUT2A
OUT1B
OUT1A
OUT2B
OUT2A
OUT1A
OUT1B
6
X3 X8
2
X1
X27
V9
V8
4
2
N4N1
Lightbarrier for
errors
feed area
Fetch
feed area
Analyze
82C55A
N2
+Vs
+5V
13, 31
PBx
Doc. status
Function status
Product status
Hi
Hi
Hi
01.
01.
02.
ZM02-010102LD3
Sh.
Sh.
Mat. no.:
CAD file:
Orig./Repl.f/Replaced by
Date
Author
Check.
Stand.NameDateModifiedStatus
SIPLACE HS60
27.01.03
27.01.03
27.01.03
27.01.2003
SIEMENS
DEMATIC
Collect&Place head / adjustment units /
Processor board
CAN ID0
CAN_ERR_SWITCH
Test_Mode
CAN terminating
resistor, 120 ohms
EPROM_WE
CAN ID1
OFFNo.2 default
No.8
No.7
No.5
No.6
No.4
No.3
OFF
gantry 2
default
default
default
default
ON
ON
ON
OFF
OFF
HS60, gantry 2
S1 switch
No.1
Gantry head distribution board
00344487-xx (bc)
defaultOFF
00344485-xx
24
X7 X2
5
7
4
6
X6 X1
X13bc
10
+24V
errors
"Pickup placement station"
Adjustment drive
4
OUT2B
OUT2A
OUT1A
OUT1B
X14bc
10
00333491-xx
(Cable W2)
(Cable W1)
00333491-xx
Intermediate distributor
SP6-12, digital
(bs) 00330648-xx
10
10
X2bs
X1bs
D5
CAN_IN_HI
CAN_IN_LO
AVENT_BL_SP
MP6_10_1
ULN2803
18
to port P5.0
1
J31
X4 X9
9
6
7
V10
14N2
00367074-xx
00353545-xx
00350382-xx
See page 5-7
See page 5-14
See page 5-24
See page 5-14
See page 5-27
See page 5-26
See page 5-29
See page 5-40
See page 5-32
See page 5-10
See page 3-13
See page 5-34

2 - 15
X03 X axis, gantry 3, SIPLACE HS-60
4
bk
XW
XV
XU
X axis
3~
signal
1
2
3
4
5
15V
5V
+15V
proximity switch 1
1,4,7
1,4,7
X-axis
34
12
20
9
10
11
7
8
5
6
3
4
X3sf
2
1
35
36
37
AGND
V NOM
I NOM
END SIGNAL
COUNT A
COUNT B
INDEX
TRIG
RxD
CAN_L
CAN_H
VREG
TxD
GND
VCC
+15V
HS60 main
X101/12c
X101/15c
X101/3c
X102/1
X101/18c
13 13
+24V
+24V
b103
a104
00335139-xx
(Cable)
8
9
27
26 Track N
Track N27
26
X2cc
00335109-xx
6
5
2
3
29
30
33
32
X2ca
(Cable)
Track B
Track B29
30
Track A
Track A
33
32
X24ca
10,11
12
13
GND
A
A
B
B
N
N
2525
+5V
+15V
1,341,34
31
GND
31
GND
X31ca
1
6
5
key
Tacho_P
Tacho_N
1K
N.C.
X4vd
3
1
2
4
N.C.
key
X1vd
8/d
14/d
12/z
12/d
4/d
4/z
10/d
16/d
30/d,b,z
6/d
6/z
32/d,b,z
26,28/d,b,z
22,24/d,b,z
18,20/d,b,z
INOM_U
INOM_W
Servo Enable
00333635-xx
(gantry 3)
AC 12,5
Servo
Ready
6/d,b,z
8/d,b,z
2/z
2/b
30/d,b,z
32/d,b,z
26,28/d,b,z
20/d,b,z
24/d,b,z
18/d,b,z
22/d,b,z
X2vd
N.C.
Brake_P
Brake_N
Phase_U
Phase_W
Phase_V
X1wd
Dynamic brake, A12 (wd), 00344206-xx
X8vd
1
4
2
3
X03.DWG
Stromlaufplan/Circuit diagram
SD EA
Hi
SMD Placement System SIPLACE HS60
1
1
X axis, gantry 3
SIPLACE HS60
+15V
+24V
(W1)
(W1)
(W2)
(W1)
(W2)
00336154-xx
+15V
6
wh
00343441-xx
+5V
+24V
00335169-xx
X17cc
5
1
3
bl
bn
bk
bl
bn
bk
-
+
A1
End pos. prox.
switch B2
23 23
(Cable)
00335111-xx
reference point
X axis
End pos. proximity switch B1
X axis limit switch
End pos. proximity switch B2
A4 (yd), 00344204-xx
N.C.
Crash
X1wz
X51
b9
a9
00335892-xx
Anti-crash board
1,27,34
2,3,4,5,6,7,8
X7ca X2cb
00335113-xx
(cable)
XV3
00335112-xx
2,3,4,5,6,7,8
X6ca
(cable)
1,9-27,34
X3cb
XU2
X2tn
Machine controller M54 A1 (sa)
TBS 200 / 10X
X1yd
X-axis servo amplifier
4
00334808-xx
Control unit HS60
Cable 00335179-xx
nom. values
X axis
109
Axis rear panel, gantry 3 A33 (tn)
X axis
9
12
10
3
Crash
5
1
8
14
12
13
10
11
12
13
11
Servo unit
backplane
13
14
7
6
2
Motor_W
Motor_U
Motor_V
d22
d30
z16
d10
X53
X1vz
Ballast Card, A29 (vz)
00335172-xx (cable)
1
2
X7vd
Potential
X9 ym
X10 ym
X7 ym
X11 ym
GND
0/200V
1
2
X6vd
+15V
-15V
X52
10
24
X1vy
distributor
Power supply
A32 (vy)
card +/-15V
00302841-xx
3.5
00335224-xx (cable)
00335225-xx (cable)
1*)
2*)
Belden DIN
47100
1*)
2*)
bk wh
bnwh
1*)
3*)
2*)
47100
Belden
wh
2*)
1*) bk
DIN
bn
wh
3*)
gnrd
00344207-xx
Cable color coding
Cable color coding
X3vd
00335184-xx
(Cable)
X1tn
7
8
5
6
3
4
1
2
8
9
5
6
2
3
A6 (sf)
Axis board 3
XC3sy
X7tn
X2sf
X axis,
axis tracks
GND
X5vd
1
2
M
XW
5
3
2
incremental shaft encoder
X15cc
9
1
7
4
8
bk
rd
whgn
gy
bn
ye
pk
gn
1
3
2
4
5
8
7
6
10
9
X24cc
key
6x470 10key
GND
GNDGND
01.
01.
Doc. status
Product status
Function status
Hi
Hi
Hi
X03-010101LD3
Sh.
Sh.
Orig./Repl.f/Replaced by
CAD file:
Mat. no.:
Date
Author
Check.
Stand.NameDateModifiedStatus
-15V
I²t
00336145-xx
Power supply
P200V
N200V
or
bl
bk
wh
bk
wh
00343900-xx
00344487-xx (cc)
Gantry head distribution board HS60 gantry 3
V4
V2
V3
V5
01.
27.01.03
27.01.03
27.01.03
27.01.2003
SIEMENS
DEMATIC
XA7sy
X1sf
Comb. backplane A39 (sy)
XA1sy
X1sa
24
X4cc
24
bl5 bl -
X16cc
1
3
00335170-xx
bn
bk bk
bn
+
A1
End pos. prox.
switch B1
+24V
00335413-xx
HS60 gantry distributor
gantry 3
X18ca
1
(ca)
X8ca
00335114-xx
2
3
00335414-xx
X/Y distributor, HS60
(cable)
X1cb
(cb)
gantry 3
1
X5cb
2,3,4,5,6,7,8
1,27,34
Motor
or (U)
bk (V)
rd (W)
4 gnye
00333146-xx
(cable)
A36 (vd)
HS60 gantry 3
bk
rd
wh
XC3sy
X2sf
XB7sy
X4sa
distributor
(do)
5
+5V
X4do
2
3
4
X15ca
1
-15V
00335413-xx (ca)
Gantry distribution board
Reference point
end position
X axis limit switch
Servo unit HS60
00334810-xx
X51
b24
X1wz
gantry 2/3
A31 (wz)
00335178-xx
(cable)
b253
(cable)
00335230-xx
2828
+5V
2424
X4ca
See page 1-25
See page 1-25
See page 4-4
See page 3-13
See page 5-14
See page 5-27
See page 1-25
See page 1-26
See page 3-3
See page 5-14
>
See page 5-15
See page 5-13
See page 3-6
See page 3-2
See page 4-4
See page 3-2
See page 4-4

2 - 16
Y03 Y axis, gantry 3, SIPLACE HS-60
2
key
N.C.
1
3
1K7
14
13
11
Crash
6
2
3signal
Tacho_N
Tacho_P
N.C. 5
4
1
2
Crash
X5vh
18
+15V
36
-15V
37
CAN_H
34
VCC
GND
35
TxD
VREG
20
23
CAN_L
INDEX
RxD
9
22
21
TRIG
19
X3sf
V NOM
13
COUNT B
COUNT A
END SIGNAL
I NOM
17
16
15
14
AGND
1
D1
D2
D3
D4
6
1
2
3
4
5
7
8
9
X11cb
key
10
00336145-xx
Power supply
P200V
N200V
wh
bk
bl
or
bk
wh
01.
27.01.03
27.01.03
27.01.03
27.01.2003
SIEMENS
DEMATIC
XA7sy
X1sf
Comb. backplane A39 (sy)
XA1sy
X1sa
XC3sy
X2sf
XB7sy
X4sa
+15V
+15V
GNDGND
B1Y
B2Y
Dist., Y analogDist., Y analog
ENDY
B2Y
B1Y
B2Y
B1Y
ENDY
Prox. switch 2Y
Prox. switch 1Y
GND
GND
Y axis
00335138-xx
rd
bk
wh
X9cb
-
+
A1
Dist., Y analog
GND
+24V
5
1
3
bk
rd
wh
B1
Y axis
Distance light barrier
YV
YU
YW
YV
YU
21-26
15-20
9-14
1,27,34
X8ca
X7ca
2
1
3
2
3
4
1
X6ca X3cb
1,9-27,34 GND
(cable)
00335114-xx
(cable)
00335112-xx
11
Distance, Y digital 11
6
YW
5
3
2
Y-axis incremental shaft encoder
X10cb
9
1
7
4
8
bk
rd
whgn
gy
bn
ye
pk
gn
00335139-xx
(Cable)
8
9 33
32 Track N
Track N33
32
X3cb
00335112-xx
6
5
2
3
32
33
33
32
X6ca
(Cable)
Track B
Track B32
33
Track A
Track A
33
32
X32ca
10
12
13
GND
A
A
B
B
N
N
Y03.DWG
Stromlaufplan/Circuit diagram
SD EA
Hi
SMD Placement System SIPLACE HS60
1
1
Y axis, gantry 3
SIPLACE HS60
00335414-xx (cb)
X/Y distributor, HS60 gantry 3
1,27,34
9-14
YV
X1cb
YU
GND
bk
YW
GND
primary part
3~
15V
5V
+15V
X2cbX7ca
X8ca X1cb
00335113-xx
(Cable)
00335114-xx
(Cable)
X7ca X2cb
00335113-xx
(Cable)
28 28
29
29
3131
30
31
30
31
3434
9
00335112-xx
(Cable)
GND
GND
27,34 27,34
1,4,7
1,4,7
Y03-010101LD3
Sh.
Sh.
01.
01.
Status Modified
Doc. status
Product status
Function status
Date Name Stand.
Check.
Author
DateHi
Hi
Hi
CAD file:
Mat. no.:
Orig./Repl.f/Replaced by
X101/18c
X102/1
X101/3c
X101/15c
X101/12c
HS60 main
00336154-xx
distributor
2 (W1)wh 2
Cable color coding
47100
(W2)
(W1)
(W2)
(do)
2*)
wh
Belden
1*) bk
2*)5
1*)4
3rd
bn
wh
DIN
5
4
3
(W1)
00335230-xx
X2do
(cable)
bk1
X15ca
1
-15V
GNDGND
+5V
+15V
+24V
Anti-crash board
00335892-xx
b27
A31 (wz)
gantry 2/3
X1wz
X1wz
a26
b28
X51
b26
00335224-xx (cable)
00335225-xx (cable)
whbk1*)
3*)
2*) wh
rd
bn
gn
Cable color coding
Belden DIN
47100
00302841-xx
card +/-15V
A32 (vy)
Power supply
Dynamic brake, A16 (wh), 00344206-xx
Phase_V
Phase_W
Phase_U
6/d,b,z
X4tn
Machine controller M54 A1 (sa)
00334808-xx
Control unit HS60
Cable 00335180-xx
nom. values
Y axis
109
Axis rear panel, gantry 3 A33 (tn)
14
12
13
10
11
12
13
00335185-xx
(Cable)
X3tn
7
8
5
6
3
4
1
2
8
9
5
6
2
3
A6 (sf)
Axis board 3
XC3sy
X7tn
X2sf
Y axis,
axis tracks
GND
M
Brake_P
6/d
8/d,b,z
N.C.
A8 (yh), 00344205-xx
Y-axis servo amplifier
TBS 200 / 15Y
26,28/d,b,z
32/d,b,z
6/z
30/d,b,z
Brake_N
18,20/d,b,z
22,24/d,b,z
10/d
4/z
4/d
X1yh
Motor_U
3
X1wh
32/d,b,z
2/b
2/z
24/d,b,z
26,28/d,b,z
30/d,b,z
X2vh
22/d,b,z
18/d,b,z
20/d,b,z
Motor_V
1
4
2
X8vh
00335174-xx (cable)
Potential
distributor
0/200V
00333635-xx
Motor_W
X4vh
key 6
GND
1
2
X7vh
-15V
+15V
X6vh
1
2
X9 ym
X8 ym
X11 ym
X7 ym
X1vy
24
10
X52
00344207-xx
Ballast Card, A29 (vz)
X1vz
z16
d22
d10
X53
d30
3.5
2*)
3*)
1*)
b4
a4
b3
a3
X51
Servo Enable
10
00334810-xx
Servo unit HS60
Ready
8/d
16/d
12/d
12/z
14/d
I²t
INOM_W
INOM_U
X1vh
Servo
4
X3vh
Y-axis
(gantry 3)
A40 (vh)
AC 12,5
backplane
Servo unit
12
3
5
N.C.
8
1
9
4
+24V
00335413-xx
HS60 gantry distributor
gantry 3
X19ca
(ca)
00335113-xx
3
4
00335414-xx
X/Y distributor HS60
(cable)
X2cb
(cb)
gantry 3
2
X4cb
21-26
15-20
00333148-xx
Linear motor
1gnye
gantry 3
+24V
6
wh
00343441-xx
+5V
+24V
00335137-xx
X8cb
5
1
3
bl
bn
bk
bl
bn
bk
-
+
A1
End pos. prox.
switch B2
29 29
reference point
Y axis
3030
+24V
3131
GND GND
X31ca
5
00335413-xx (ca)
HS60 gantry distributor
Reference point
End pos. bero 1
Limit switch Enable
00335178-xx
(cable)
7
27,3427,34
X6ca
30
X3cb
30
bl5 bl -
X7cb
1
3
00335136-xx
bn
bk bk
bn
+
A1
End pos. prox.
switch B1
See page 1-25
See page 1-25
See page 4-4
See page 3-13
See page 5-14
See page 5-15
See page 1-25
See page 1-26
See page 3-3
See page 5-14
>
See page 5-15
See page 5-13
See page 3-6
See page 3-2
See page 4-4
See page 3-2
See page 4-4