circuit of HS60 - 第63页
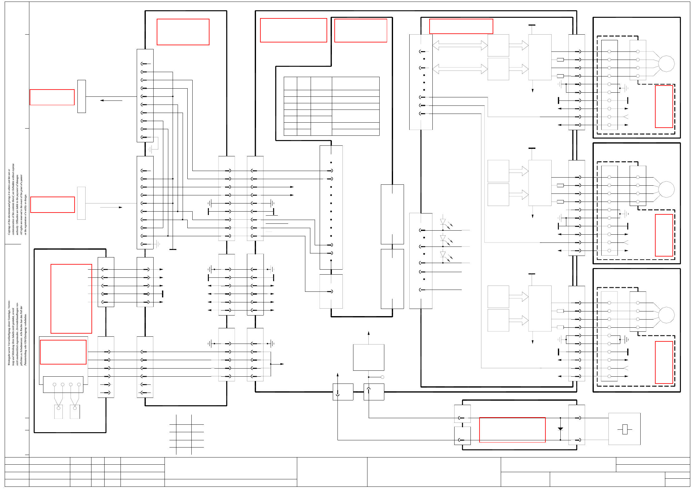
2 - 19 DP03 Collect&Place head/DP axis, gantry 3, SIPLACE HS-60 wh 1**) bk 2**) 4**) 3**) bn wh bk wh wh bn 47100 Cable color coding Beld en DIN wh bk bl or X6ym bk wh key END SIGN AL 36 +15V -15V 37 31 CAN_L VREG GN…

2 - 18
Z03 Collect&Place head/Z axis, gantry 3, SIPLACE HS-60
Axis board 5
A8 (sh)
Machine controller M54 A1 (sa)
nom. values
Z axis
14
13
12
11
10
9
8
7
6
5
4
3
2
X6tp
1
13
6
5
3
2
9
8
11
X5tp
Z axis
axis tracks
Axis rear panel gantry 3 A35 (tp)
Control unit
00334808-xx
Cable 00335182-xx
rd
(W2)
Servo unit
00334810-xx
Track N
Track A
Track B
GND
1,40 1,40
Head processor
To port P4.2
15,19,25,37
HS60
Head processor
Head processor
00330648-xx
(Adjustment unit)
00321524-xx
10 10
GNDGND
19,31
1,341,34
19,31
Status
01.
01.
Doc. status
Modified
Function status
Product status
Date
Hi
Hi
Hi
Name Stand.
Check.
Date
Author Hi
CAD file:
Mat. no.:
Orig./Repl.f/Replaced by
Z03-010101LD3
Sh.
Sh.1
1
X3sh
Cable color coding
1*)
2*)
DIN
Belden
bk
LOGIC
6
4
4
3
Z axis A24 servo amplifier
X13cs 954687
R
R
R
R
(Cable W2)
00333491-xx
(Cable W1)
00333491-xx
Z-axis drive / DLM1
00341011-xx
X14cc X1cs
+15V
3131
+15V
35
36
38
39
32
33
35
36
38
39
32
33
Track B
Track B
Track A
Track A
Track N
Track N
312
R
R
T+
T-
M+
M-
BR4
BR3
3**)
4**)
1**)
2**)
3**) bk wh
wh4**) bn
wh
bk
Belden
Cable color coding
1**)
2**)
DIN
wh
47100
bn
1,4,7 1,4,7
10
12 12
10
GND
+5V
GND
X5
1
3
2
X3:1
X1:14a
X6ym
key
wh
bk bk
wh
or
bl
END SIGNAL
36
+15V
-15V
37
31
CAN_L
VREG
GND
CAN_H
VCC
35
34
33
32
COUNT A
COUNT B
TRIG
INDEX
29
30
28
27
9
I NOM
V NOM
24
26
25
TxD
RxD
20
AGND
1
01.
27.01.03
27.01.03
27.01.03
27.01.2003
DEMATIC
SIEMENS
Collect&Place head / Z axis, gantry 3
13
+24V
13
+24V
To X9:17
To X9:16
00344487-xx
Gantry head distribution board
XA9sy
X1sh
Comb. backplane A39 (sy)
XA1sy
X1sa
XC5sy
X2sh
XB7sy
X4sa
7
X10cs
8
7
6
10
9
GND
+15V
Output
GND
+5V
Output
+15V
3
1
X4cs
n.c.
GND
Zero pulse
Track A
5
7
+5V
9
Track B
wh
bn
gn
ye
gy
00321221-xx
(Cable)
GND
ENABLE
GND
+5V
+15V
GND
X2cs
13
13
22,34
28
12
LO=RESET
HI=TRUE
+5V
-15V
29
30
8
7
6
9
X3cs
9
10
1
2
MT
wh
be
rd
bk
(Cable)
00321220-xx
M-
M+
T-
T+
Track A
Track B
+5V
Track N
+5V
(Track N)
Zero pulse
X13cc
9
8
7
6
30
wh
wh
bn
47100
-15V
rd
1*)
2*) 5(W2)
(W2)
(W1)
4
3
+15V
+5V
GNDGND
X15ca
bk
00335230-xx
wh
(cable)
(W1)
(W1) 2
1
+24V
X101/12c
X101/3c
X101/15c
X102/1
5
4
3
(do)
X101/18c
X4do
2
1
distributor
00336154-xx
HS60 main
26a,c+28a,c
22/a,c+24a,c
4/c
4/a
2/a
12/a
12/c
10/c
6/a
16/c
8/a
X1vs
14/c
8/c
X4vs
+15V
+30V
GND
-15V
2
4
3
1
16/a
2/c
18a,c+20/a,c
30/a,c+32a,c
00335585-xx
L1
L2
00302841-xx
card +/-15V
Power supply
Potential
distributor
X1ym
X5ym
X52
24
10
X1vy
A32 (vy)
GND
Power supply
00337056-W1
X60
3
2
X9
33
22
+30V
5
6
8
7
(Cable)
00336145-xx
Z03.DWG
Stromlaufplan/Circuit diagram
SD EA
SMD Placement System SIPLACE HS60
SIPLACE HS60
Light barrier
"Z axis bottom"
00321524-xx
"Z axis top"
Light barrier Inkremental
shaft encoder
Interm. distr. board
SP6-12, digital (cs)
1
X11cs
2
25
28
16
22
9
7
8
30
23
24
6
29
32
33
27
26
X3ca
-15V
+15V
+5V
00335110-xx
(Cable)
5
6
3
2
8
9
Track B
Track B
Track A
Track A
Track N
Track N
8
6
7
1
2
5
3
2
1
4
X12caX3vs
T+
T-
M+
M-
(W1-Cable)
00335176-xx
(Cable)
00335187-xx
X1ws
13
X2vs
11
10
9
8
7
6
12
14
2
1
3
4
5
screen
Force
Tacho - std or f/V
Analog GND
Servo GND
V nom
screen
Ia monitor
Sensor stop
I²t
Servo ready
Servo Enable
Servo Enable (+15V)
screen
Z axis, gantry 3
backplane DC2,5
A48 (vs)
Servo unit
TDS 120 / A 2,5 Z (ws) 00334641-xx
X2sh
XC5sy
X7tp
29
12
28
22,34
13
13
9
8
7
6
24
23
X3cc
27
19
X2cc
20
-15V
+5V
Track N
Track N
Track A
Track A
Track B
Track B
26
33
32
29
30
28
25
16
22
Tacho +
Tacho -
Z motor +
Z motor -
+15V
-15V
+5V
Light barrier
Z axis top (reference point)
Light barrier
Z axis bottom (sensor stop)
Light barrier
Z axis bottom - RESET
HS60, gantry 3 (cc)
(Cable)
00335109-xx
19
20
X2ca
13
11
X26ca
00335413-xx
gantry 3 (ca)
Gantry distributor
See page 1-25
See page 1-25
See page 3-13
See page 5-14
See page 5-27
See page 5-22
See page 5-10
See page 1-25
See page 1-26
See page 3-6
See page 3-2
See page 3-2
See page 4-4

2 - 19
DP03 Collect&Place head/DP axis, gantry 3, SIPLACE HS-60
wh1**) bk
2**)
4**)
3**)
bnwh
bk
wh
wh
bn
47100
Cable color coding
Belden
DIN
wh
bk
bl
or
X6ym
bk
wh
key
END SIGNAL
36
+15V
-15V
37
31
CAN_L
VREG
GND
CAN_H
VCC
35
34
33
32
COUNT A
COUNT B
TRIG
INDEX
29
30
28
27
9
I NOM
V NOM
24
26
25
TxD
RxD
20
AGND
1
01.
27.01.03
27.01.03
27.01.03
27.01.2003
DEMATIC
SIEMENS
Collect&Place head / DP axis, gantry 3
00344487-xx
Gantry head distribution board
XA10sy
X1sk
Comb. backplane A39 (sy)
XA1sy
X1sa
XC6sy
X2sk
XB7sy
X4sa
6
7
8bl
wh
bk
rd
DP motor
00330573-xx
Interference suppression
1,401,40
15,19,25,37
+24V
1313
+24V
1, 34 1, 34
01.
01.
Status Modified
Doc. status
Product status
Function status
Date Name
Hi
Hi
Hi
Stand.
Check.
Date
Author Hi
CAD file:
Mat. no.:
Orig./Repl.f/Replaced by
DP03-010101LD3
Sh.
Sh.1
1
X3sk
2*)
1*)
bnwh
bk
Belden
47100
wh
DIN
HS60 main
00336154-xx
distributor
(do)
X102/1
X101/3c
X101/15c
X101/12c
X101/18c
X15ca
22(W1)wh
2*)
1*)
rd
Cable color coding
5
3
4
(W2) 5
(W1)
(W2)
3
4
00335230-xx
bk
X4do
1 (W1)
(cable)
1
GNDGND
+5V
+15V
-15V
+24V
Servo Enable (+15V)
screen
T-
T+
X3:1
X1:14a
2
Servo Enable
Servo ready
Sensor stop
I²t
Ia monitor
screen
Servo GND
Analog GND
Tacho - std or f/V
1
X5
3
V nom
Force
screen
8
7
6
5
Power supply
card +/-15V
00302841-xx
X1vy
X4vw
-15V
GND
+30V
+15V
distributor
Potential
2
3
4
1
X5ym
X1ym
10
X52
24
A32 (vy)
Power supply
X60
3
2
00337056-W1
(Cable)
X9
33
22
00336145-xx
+30V
GND
18a,c+20/a,c
00321734-xx
22/a,c+24a,c
26a,c+28a,c
4/c
4/a
30/a,c+32a,c
DP axis A28 servo amplifier
TDS 120 / 1 D (ww)
X1ww
2/a
2/c
12/a
12/c
6/a
10/c
16/a
8/a
backplane DC 2,5
16/c
8/c
X1vw
14/c
00334810-xx
Servo unit
00335585-xx
Servo unit
DP axis, gantry 3
A52 (vw)
L1
L2 M-
M+
2**)
1**)
4**)
3**)
8 9
00335110-xx
(Cable)
19, 31
10
19, 31
10
GNDGND
X25ca
Gantry distributor
00335413-xx
HS60 gantry 3
(ca) (cc)
20
23
26
X1cs
9
6
3
X7cs
7
1
4
+5V
Track N
Track N
SP6-12 digital
00330648-xx (as)
intermediate distributor
(W2-Cable)
Track N
25
16, 28
22
3
15
11
12
2
14
17
18
21
20
X3ca
-15V
+15V
+5V
8
9
6
5
2
3
Track B
Track B
Track A
Track A
Track N
Track N
6
1
2
5
3
2
1
4
X11caX3vw
T+
T-
M+
M-
(W1-Cable)
00335177-xx
(Cable)
00335188-xx
13
X2vw
11
10
9
8
7
6
12
14
2
1
3
4
5
X2sk
XC6sy
X7tq
DP03.DWG
Stromlaufplan/Circuit diagram
SD EA
SMD Placement System SIPLACE HS60
SIPLACE HS60
Track A
+5V
Track B
8
2121
24 24 5
Track B
27 27 2
Track A
encoder / DLM1 00335990-xx
RSF digital incremental shaft
31 31
28 28
22,34 22,34
+15V
-15V
+5V +5V
+15V
-15V
00333491-xx
(Cable W1)
R
R
54 6
Track B
Track N
R
R
Track A
+5V
1,4,7 1,4,7
10
12
12
10
GND
GND
+5V
HS60 gantry 3
gantry 3, 00341780-xx
Turning station / DLM1
2
4
3
X3
1
5
Axis board 6
A9 (sk)
Machine controller M54 A1 (sa)
nom. values
DP axis
14
13
12
11
10
9
8
7
6
5
4
3
2
X6tq
1
2
9
8
6
5
3
X5tq
DP axis,
axis tracks
Axis rear panel, gantry 3 A36 (tq)
Control unit
00334808-xx
Cable 00335183-xx
4
3
X12cc
MT
bl
wh
bk
rd
731 2X16cs
R
R
Track A
Track B
GND
2
1
10
9
20
23
X14cc
26
3
2
12
11
X3cc
21
Track N
Track N
Track A
Track A
Track B
Track B
20
18
17
14
15
25
16, 28
22
Tacho +
Tacho -
DP motor +
DP motor -
+15V
-15V
+5V
See page 5-22
See page 1-25
See page 1-25
See page 1-25
See page 1-26
See page 3-13
See page 5-14
See page 5-27
See page 5-10
See page 5-9
See page 3-6
See page 3-2
See page 3-2
See page 4-4

2 - 20
ZM03 Collect&Place head/adjustment drives, forced air,
gantry 3, SIPLACE HS-60
27
25
26
27
25
26
RESET
POWERFAIL
forced air, gantry 3
(ca)
34
31
31
34
GNDGND
X22da
CAN bus
500 KBit/sec
CAN bus
500 KBit/sec
00335320-xx
X4ch
Gantry
INT
distributor 4
(W1)
(W2)
(W1)
(W2)
(W1)
00335254-xx
(Cable)
X102
+34V
37a
rail
0 Volt
00335230-xx
(Cable)
00336179-xx
Power supply
00336154-xx
2
X1
4 13
step motors
(do)
2*)
Key
6
5
4
3
4*)
3*)
X4dq
1
2
1*)
distributor
HS60 main
X101/12c
X101/15c
X101/3c
X102/1
X101/18c
rd3
1*)
2*)
4
5
X4do
bk
wh2
1
(Cable)
00335109-xx
Cable color coding
Belden
wh
4*)
3*)
2*)
rd
gn
1*) bk
bn
gn
ye
DIN
wh
47100
(Cable)
N.C.
Key
6
5
4
3
X10ca
1
2
5
4
1
2
3
X2ca
3
4
5
+5V
+15V
GNDGND
2
1
X15ca
+24V
-15V
GND
13
+15V
-15V
+24V
+5V
22
16,28
25
GND
10,19,31
1,34
X3ca
00335110-xx
step motors
Voltage for
VSM = +15V
5
4
1
2
3
X2cc
13
22
16,28
25
+15V
-15V
+5V
+24V
10,19,31
ZM03.DWG
Stromlaufplan/Circuit diagram
SD EA
Hi
SMD Placement System SIPLACE HS60
1
1
Gantry distributor HS60
00335413-xx
X1ca
X23ca
9
10
8
7
6
5
2
4
3
1
10
X22ca
9
8
7
6
3
4
5
2
1
gantry 3
CAN_OUT_HI
32
33
29
30
X1cc
30
29
33
32
00335108-xx
(Cable)
CAN_OUT_LO
CAN_IN_LO
CAN_IN_HI
00335321-xx
Tape cutter 3
V10
14N2
Light barrier for
dp-station adjustment unit
+5V
+15V
+Vs
13, 31
21
82C55A
82C55A
N1
feed area
errors
DP axis
PCx
PCx
5
34
L6258
N5
PGND
1, 18, 19, 35
+15V
Micro relay valve
00321219-xx
rd3
bk1
X6cs
forced air
Adjustment drive
M
88
10
9
10
9
6
7
5
4
6
7
5
4
+5V
+15V
Output
4 ye
1
3
2
X17ac
1
3
2
X2
10 10
1
3
2
X3
br
rd
or
Dp axis adjustment drive
+15V
Key
Key
OUT2B
OUT2A
OUT1B
OUT1A
OUT2B
OUT2A
OUT1A
OUT1B
6
X3 X8
2
X1
X27
V9
V8
4
2
N4N1
Lightbarrier for
errors
feed area
Fetch
feed area
Analyze
1,34
X3cc
GND
Doc. status
Function status
Product status
Hi
Hi
Hi
01.
01.
02.
ZM03-010102LD3
Sh.
Sh.
Mat. no.:
CAD file:
Orig./Repl.f/Replaced by
Date
Author
Check.
Stand.NameDateModifiedStatus
SIPLACE HS60
27.01.03
27.01.03
27.01.03
27.01.2003
SIEMENS
DEMATIC
Collect&Place head / adjustment units /
Processor board
CAN ID0
CAN_ERR_SWITCH
Test_Mode
CAN terminating
resistor, 120 ohms
EPROM_WE
CAN ID1
OFFNo.2 default
No.8
No.7
No.5
No.6
No.4
No.3
ON
gantry 3
default
default
default
default
ON
ON
OFF
OFF
OFF
HS60, gantry 3
S1 switch
No.1
Gantry head distribution board
00344487-xx (cc)
defaultOFF
00344485-xx
24
X7 X2
5
7
4
6
X6 X1
X13cc
10
+24V
errors
"Pickup placement station"
Adjustment drive
4
OUT2B
OUT2A
OUT1A
OUT1B
X14cc
10
00333491-xx
(Cable W2)
(Cable W1)
00333491-xx
Intermediate distributor
SP6-12, digital
(cs) 00330648-xx
10
10
X2cs
X1cs
D5
CAN_IN_HI
CAN_IN_LO
AVENT_BL_SP
MP6_10_1
ULN2803
18
to port P5.0
1
J31
X4 X9
9
6
7
3
ye
rd
X3
1
br
00368074-xx
00359364-xx
00368076-xx
00367074-xx
00353545-xx
00350382-xx
82C55A
N2
+Vs
+5V
13, 31
PBx
14
21
5
34
Light barrier for
82C55A
PGND
1, 18, 19, 35
PBx
L6258
+Vs
"reject station"
+15V
+5V
Step motor board, modular
00344488-xx
30
38
X2X28
82C55A
N2
82C55A
N1
13, 31
PAx
21
14
34
PGND
PAx
1, 18, 19, 35
5
N3
L6258
Adjustment drive
M
X3X2
55
9
8
6
7
9
8
6
7
4
3
2
1
4
3
2
1
+5V
Output
4
3
2
1
ye
rd
or
br
"Pickup" adjustment drive
X18ac
9
10
8
7
9
10
8
7
+15V
Output
+5V
M
"Reject" adjustment drive
22
4
5
6
3
4
5
6
3
X19ac
1
X2
1
or
2
4
See page 5-7
See page 5-14
See page 5-24
See page 5-14
See page 5-27
See page 5-26
See page 5-29
See page 5-40
See page 5-32
See page 5-10
See page 3-13
See page 5-34