00193897-0302_AI_MTC2 BE_DE EN - 第145页
在线预览 00193897-0302_AI_MTC2 BE_DE EN PDF 文档。

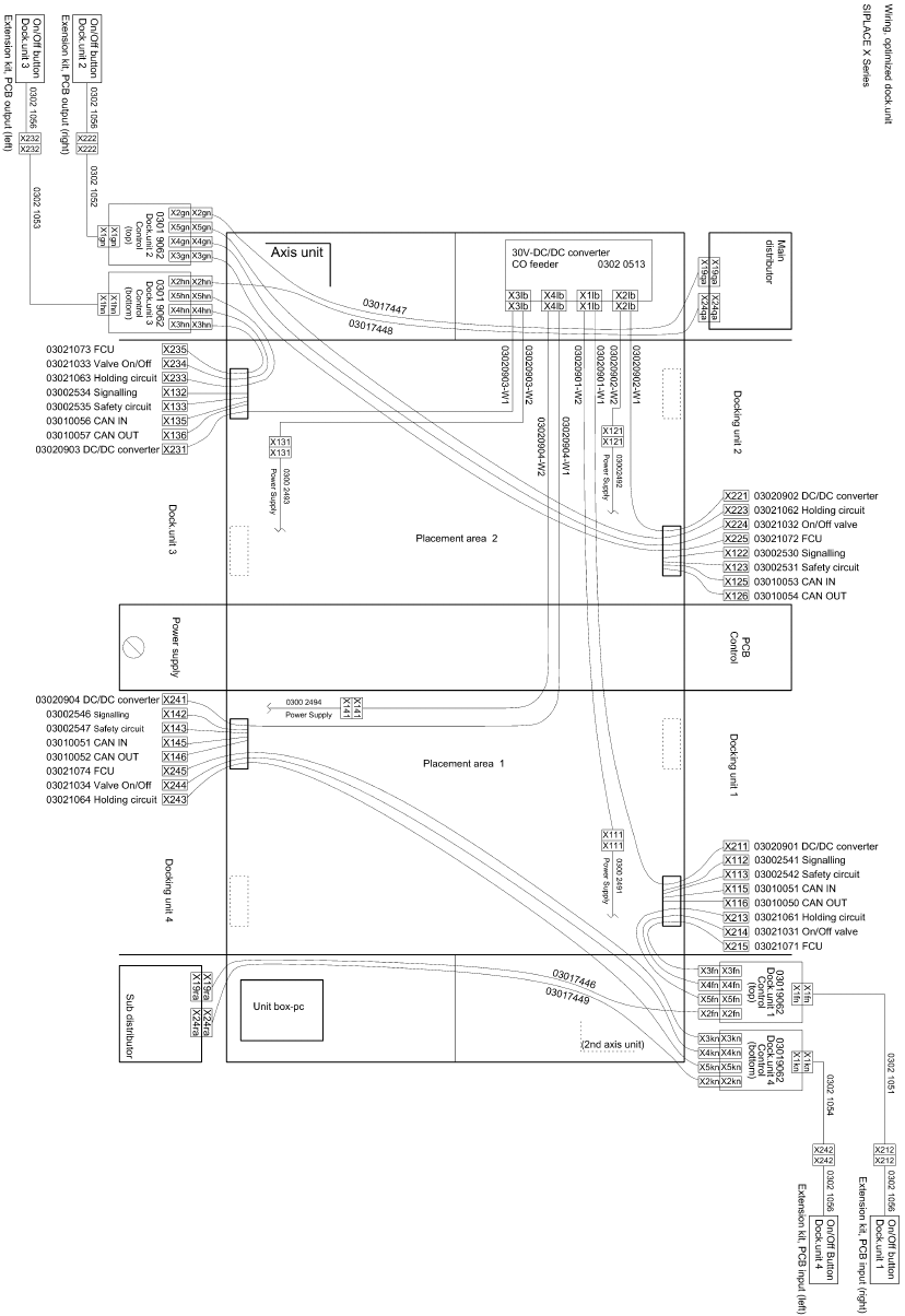
Assembly instructions MTC2 and Component docking unit on SIPLACE HF and X-series
Edition 07/2009
142
2
Fig. 2.14.3 Diagram of cable harnesses

Item no.: 00193897-0302 ASM Assembly Systems GmbH & Co. KG
Rupert-Mayer-Strasse 44
81379 München
Germany
www.siplace.com