N7205A110B00 - 第122页
UL1007 24AWG BU UL1007 24AWG BU -K350 PPE0AA #2 5 13 6 14 15 8 16 7 -A02 Power Unit CN10 1 4 2 5 3 6 TXD+ TXD- RXD+ RXD- EMG GND HEAD2PW 1 2 3 4 G24 G24 G24 G24 5 6 7 8 9 P24 P24 P24 P24 -A01 CPU Box -K302 PNFCAC LED Con…

RY-Axis
P5
LG
MR
MRR
1
2
3
4
5
6
7
8
9
10
CN2A
CNP3A
Motor Driver
U
V
W
B1
B2
A1
A2
CNP3B
U
V
W
B1
B2
A1
A2
P5
LG
MR
MRR
1
2
3
4
5
6
7
8
9
10
CN2B
-K504
MR-J4W2-1010B-MR058
Mitsubishi Electric
N610163836AC
RY-Axis Motor
SSG
SM
W
V
U
Linear
1
5
2
6
3
9
4
7
8
1
2
3
4
E
-M504
FG504D
R2-4
JST
FG504M
R2-4
JST
N610163835AC
N610163838AC
RY-Axis Motor
SSG
SM
W
V
U
Linear
1
5
2
6
3
9
4
7
8
1
2
3
4
E
-M508
N610163837AC
GN/YE GN/YE
RMFEV-P(2517) AWG17/2C+AWG21/2C
RD
BN
WH
BK
RMFEV-P(2517) AWG17/2C+AWG21/2C
RD
BN
WH
BK
AMP
CNP3AK504
175363-1
A2
A1
B2
B1
AMP
YMM504
1-179553-4
4
3
2
1
Sumitomo 3M
CN2AK504
36210-0100PL
1
2
3
4
5
6
7
8
9
10
RMFEV-P(2517) AWG25/4P+AWG30/4C
VT
LB
PK
GY
GN
BK
YE
BU
WH
OG
RD
BN
JAE
YEM504
DEU-9PF-F0
8
7
4
9
3
6
2
5
1
FG508D
R2-4
JST
FG508M
R2-4
JST
GN/YE GN/YE
RMFEV-P(2517) AWG17/2C+AWG21/2C
RD
BN
WH
BK
RMFEV-P(2517) AWG17/2C+AWG21/2C
RD
BN
WH
BK
AMP
CNP3BK504
175363-1
A2
A1
B2
B1
AMP
YMM508
1-179553-4
4
3
2
1
Sumitomo 3M
CN2BK504
36210-0100PL
1
2
3
4
5
6
7
8
9
10
RMFEV-P(2517) AWG25/4P+AWG30/4C
VT
LB
PK
GY
GN
BK
YE
BU
WH
OG
RD
BN
JAE
YEM508
DEU-9PF-F0
8
7
4
9
3
6
2
5
1
Note1) Connector pin arrangement is not sequential.
Note1)
Note1)
Note1)
Note1)
3
2
-R115
TDK
ZCAT3035-1330
-R114
TDK
ZCAT3035-1330
-R113
TDK
ZCAT3035-1330
-R115
TDK
ZCAT3035-1330
3
Panasonic Factory Solutions Co.,Ltd. パナソニック ファクトリーソリューションズ株式会社
Name
Drawing No.
Loc. No.
F4K1020-05A
1
2 3 4 5 6 7 8
A
B
C
D
E
F
1 2 3 4 5 6 7 8
A
B
C
D
E
F
Page. No.
High Accuracy XY-Axis(NPM-W2)
(RY_Axis Wiring)
N610163821+010AD
P010
1
3 1
3 1
3 1

UL1007 24AWG BU
UL1007 24AWG BU
-K350
PPE0AA #2
5
13
6
14
15
8
16
7
-A02
Power Unit
CN10
1
4
2
5
3
6
TXD+
TXD-
RXD+
RXD-
EMG
GND
HEAD2PW
1
2
3
4
G24
G24
G24
G24
5
6
7
8
9
P24
P24
P24
P24
-A01
CPU Box
-K302
PNFCAC
LED Controller #2
CN1
1
9
2
3
10
11
4
12
1
5
2
6
3
4
7
8
CN2
-A12
GND
GND
GND
GND
+24V IN
+24V IN
+24V IN
+24V IN
CN1
1
8
9
16
2
7
10
15
RXD+
RXD-
TXD+
TXD-
EMG
GND
ILK1
ILK2
11
12
3
4
6
13
5
14
+24V
24G
+24V
+24V
24G
24G
IN01
GND
RXD+
RXD-
TXD+
TXD-
EMG
ILK 1
ILK 2
24G
TXD+
TXD-
RXD+
RXD-
EMG
GND
ILK1
ILK2
I/O2
1
2
3
N.C
I/O 1
I/O 2
FGRH1
R1.25-3.5
JST
N610163839AD
FGR1
R1.25-4
JST
FGRH3
R1.25-4
JST
FGRH2
R1.25-4
JST
AMP
HEAD2PWA02
177903-1
9
8
7
6
5
4
3
2
1
JAE
CN1A12
DM1R016PA1
14
5
13
6
4
3
12
11
15
10
7
2
16
9
8
1
MOLEX
CN2K350
43025-0800
8
7
4
3
6
2
5
1
MOLEX
CN10K302
43025-0600
6
3
5
2
4
1
JST
IO2 (K302)
PAP-03V-S
3
2
1
MOLEX
CN1K350
43025-1600
7
16
8
15
14
6
13
5
12
4
11
10
3
2
9
1
RMFEV(2517) AWG25(0.2)/10C
BK
WH
GY
VT
BU
GN
YE
OG
RD
BN
RMFEV-P(2517) AWG25/4P+AWG30/4C
VT
LB
PK
GY
GN
BK
YE
BU
WH
OG
RD
BN
RMFEV-P(2517) AWG25/4P+AWG30/4C
VT
LB
PK
GY
GN
BK
YE
BU
WH
OG
RD
BN
BU
BU
Note1) Connector pin arrangement is not sequential.
Note1) Note1)
Note1)
Note1)
1
2
2
NCIO Board
Head 2
(Rear)
3
Panasonic Factory Solutions Co.,Ltd. パナソニック ファクトリーソリューションズ株式会社
Name
Drawing No.
Loc. No.
F4K1020-05A
1
2 3 4 5 6 7 8
A
B
C
D
E
F
1 2 3 4 5 6 7 8
A
B
C
D
E
F
Page. No.
High Accuracy XY-Axis(NPM-W2)
(Head Connect 2)
N610163821+011AD
P011

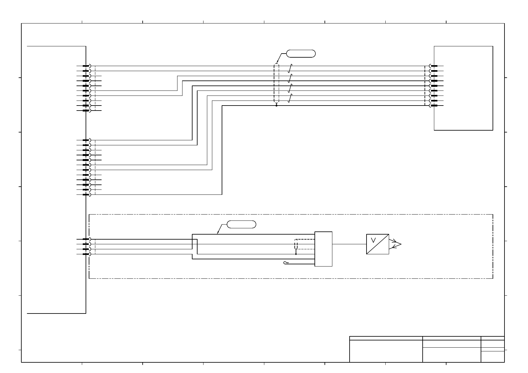
LED Lighting #2
Area Camera
-E002
CN3
CN5
-K350
PPE0AA #2
LED Controller #2
CN1
CN4
Height Sensor
(Option)
N610112848** : Height Sensor:NPM-D
GND
SENSE
24V
1
2
3
OUT
4
CH3_A
CH3_K
5V
1
7
2
GND
CH3_TEMP
CH4_A
8
3
4
CH4_K
5V
GND
9
10
5
CH4_TEMP
F.G
F.G
11
6
12
CH1_A
CH1_K
5V
1
6
2
GND
CH1_TEMP
CH2_A
7
3
4
CH2_K
5V
GND
8
9
5
CH2_TEMP
10
CH1_A
CH1_K
CH2_A
1
5
4
CH2_K
CH3_A
CH3_K
8
3
7
CH4_A
CH4_K
F.G
2
6
9
MOLEX
CN3K350
43025-1000
1
6
2
7
3
4
8
9
5
10
MOLEX
CN4K350
43025-1200
1
7
2
8
3
4
9
10
5
11
6
12
MOLEX
CN5
43025-0400
4
3
2
1
MOLEX
CN1E002
43645-0900
9
6
2
7
3
8
4
5
1
LASER
SENSOR
-B1G00T
IA-030SO(50206)
KEYENCE
24 V
OUT
0V
IN1
IN2
-B1G00
IA-1000SO(50205)
BN
BK
BU
PK
VT
KEYENCE
2464-1061/ⅡA-SBX(PF) LF 4P×24AWG
BK/WH
BK
RD/WH
RD
GN/WH
GN
YE/WH
YE
N610163840AB
N610125990AA
Note1) Connector pin arrangement is not sequential.
Note1)
Note1)
Note1)
1
1
1
1
Panasonic Factory Solutions Co.,Ltd. パナソニック ファクトリーソリューションズ株式会社
Name
Drawing No.
Loc. No.
F4K1020-05A
1 2 3 4 5 6 7 8
A
B
C
D
E
F
1 2 3 4 5 6 7 8
A
B
C
D
E
F
Page. No.
High Accuracy XY-Axis(NPM-W2)
(LED Lighting Wiring 2)
N610163821+012AB
P012