N7205A110B00 - 第147页
IN223 G24 IN224 IN225 G24 IN226 IN227 G24 Transfer Specification Bit1 Spare Input3 ※For flow direction(IN223) use only. Flow Direction Transfer Specification 1 5 4 2 6 8 3 7 3 2 1 RD RD/WH BK BK/WH GN GN/WH UL1007 24AWG …

4
3
2
1
4
3
2
1
4
3
2
1
4
3
2
1
-
+
-
+
16
15
14
13
12
11
10
9
8
7
6
5
4
3
2
1
1
2
3
4
5
6
7
8
9
10
11
12
13
14
15
16
17
18
17
18
-
+
P24
P24
P24
P24
P24
P24
P24
P24
G24
OUT504
OUT505
OUT506
OUT507
OUT531
OUT532
OUT535
OUT536
G24
P24
IN540
G24
IN541
P24
IN546
G24
IN547
8
7
6
5
4
MOLEX
CN32K324
43025-0800
3
2
1
18
17
16
15
14
13
12
11
10
9
8
7
6
5
4
MOLEX
CN5K324
43025-1800
3
2
1
AMP
B1540P
177908-1
AMP
B1540R
177900-1
CKD
R4504
4G-SOCKET-SET-FL388859
CKD
R4505
4G-SOCKET-SET-FL388859
AMP
B1541P
177908-1
AMP
B1541R
177900-1
SMC
R4531
SY100-29-1
MOLEX
1B1540R
43025-1800
MOLEX
1B1540P
43020-1800
L2 PCB Support Upper (Mount Position2)
L2 PCB Support Lower (Mount Position2)
-B1540
BN
BK
WH
BU
-B1541
BN
BK
WH
BU
L2 PCB Support Up (Mount Position2)
L2 PCB Support Down (Mount Position2)
BK/WH
BK
RD/WH
RD
GN
GN/WH
L2 PCB Support Up/Down Speed Change (Mount Position2)
2464-1061/ⅡA(PF) LF 3P×24AWG
-R4531
-R4504
-R4505
N610123163AC
GN/WH
GN
RD/WH
RD
BK/WH
BK
2464-1061/ⅡA(PF) LF 3P×24AWG
BU/WH
BU
BN/WH
BN
YE/WH
YE
GN/WH
GN
BK/WH
BK
RD/WH
RD
I/O Board #2
2464-1061/ⅡA(PF) LF 6P×24AWG
-K324
PNF0B3
N610169460AA
Panasonic Factory Solutions Co.,Ltd. パナソニック ファクトリーソリューションズ株式会社
Name
Drawing No.
Loc. No.
F4K1020-05A
1 2 3 4 5 6 7 8
A
B
C
D
E
F
1 2 3 4 5 6 7 8
A
B
C
D
E
F
Page. No.
NPM-W2:Dual Conveyor Unit
Under Support I/O 4
N610163964+021AB
P021
1
1
1
1
1
MOLEX
CN5
43020-1800
18
17
16
15
14
13
12
11
10
9
8
7
6
5
4
3
2
1
MOLEX
CN32
43020-0800
8
7
6
5
4
3
2
1

IN223
G24
IN224
IN225
G24
IN226
IN227
G24
Transfer Specification Bit1
Spare Input3
※For flow direction(IN223) use only.
Flow Direction
Transfer Specification
1
5
4
2
6
8
3
7
3
2
1
RD
RD/WH
BK
BK/WH
GN
GN/WH
UL1007 24AWG BU
BU
N610163998AC
A1
A2
A3
B1
B2
B3
A1
A2
A3
B1
B2
B3
Transfer Specification Bit2
A1
A2
A3
B1
B2
B3
3
2
1
UL1007 24AWG BU
BU
BN
BN/WH
Spare Input2
Note1)
MOLEX
1B1223R
5557-08R-210
Sumitomo 3M
B1223P
37306-3163-0M0 FL
Sumitomo 3M
B1225P
37306-3163-0M0 FL
Sumitomo 3M
B1227P
37306-3163-0M0 FL
Sumitomo 3M
37103-3163-000FL
Sumitomo 3M
37103-3163-000FL
YE
YE/WH
Transfer Specification Bit0
A1
A2
A3
B1
B2
B3
Sumitomo 3M
SPARE
37306-3163-0M0 FL
Transfer Specification Bit3
3
2
1
UL1007 24AWG BU
BU
3
2
1
UL1007 24AWG BU
BU
Sumitomo 3M
37103-3163-000FL
Sumitomo 3M
37103-3163-000FL
Spare Input1
N610123273AB
Conveyor Type
Standard Lane
Transfer
Specification
Flow Direction IN223
Bit0
Bit1
Bit2
Bit3
IN224
IN225
IN226
IN227
Spare
Connector
Spare Input 3
Spare Input 2
Spare Input 1
Dual Conveyor
Single Conveyor
Front
Reference
Rear
Reference
-
Standard Flow:0 Reverse Flow:1
※Spare input 3 for flow direction(IN223) use only.
※)About transfer specification. (0:Open , 1:Short)
Standard Flow:1 Reverse Flow:0
1
0
0
0
0
1
0
0
0
0
1
0
1
1
1
1
1
1
1
1
Main Body Wiring:NPM-W2
N610169329**:
MOLEX
1B1223P
5559-08P-210
7
3
8
6
2
4
5
1
1
2464-1061/ⅡA(PF) LF 5P×24AWG
Panasonic Factory Solutions Co.,Ltd. パナソニック ファクトリーソリューションズ株式会社
Name
Drawing No.
Loc. No.
F4K1020-05A
1
2 3 4 5 6 7 8
A
B
C
D
E
F
1 2 3 4 5 6 7 8
A
B
C
D
E
F
Page. No.
NPM-W2:Dual Conveyor Unit
Transport Specification Setting
N610163964+022AC
P022
2

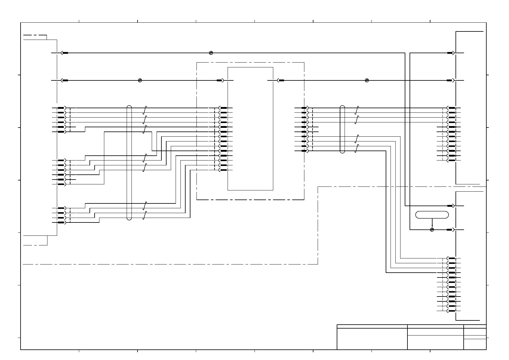
NCIO Board
-K321
PNF0B4
RING OUT
RING IN
-K302
PNFCAC
-A01
CPU Box
CN6K302
CN7K302
ILK Board
-K322
PNF0B3
CN6
CN7 OPT1
RX
-A02
Power Unit
CN3K322
OPT1K321
CN11
1
4
2
5
3
6
TXD+
TXD-
RXD+
RXD-
EMG
GND
CN12
1
4
2
5
3
6
TXD+
TXD-
RXD+
RXD-
EMG
GND
I/O Board #1
CN3
TX
OPT2
TX
CN8
1
2
3
4
EMG_IN
EMG_OUT
RETURN
FAIL IN
OPT2K321 CN4
RX
LCVLIO
1
2
7
8
3
9
4
10
5
11
6
12
P24
G24
P24
G24
OUT220
OUT221
OUT224
OUT225
P24VL
P24VL
N.C
N.C
Cart (Front)
Cart (Rear)
2464-1061/ⅡA(PF) LF 7P×24AWG
GY/WH
GY
BU/WH
BU
BN/WH
BN
YE/WH
YE
GN
BK/WH
BK
RD/WH
RD
CN4K322
1
4
2
5
3
6
1
4
2
5
3
6
1
2
3
4
1
2
7
8
3
9
4
10
5
11
6
12
CN1
1
3
2
4
5
6
8
7
9
10
11
12
13
14
RXD1+
RXD1-
TXD1+
TXD1-
GND
RXD2+
RXD2-
TXD2+
TXD2-
GND
EMGCOM
EMG
24VOUT
24GND
1
3
2
4
5
6
8
7
9
10
11
12
13
14
GN/WH
T05×2-PJS-3000-A
T05×2-PJS-1300-A T05×2-PJS-1800-A
-K324
PNF0B3
I/O Board #2
CN3
TX
CN4
RX
LCVLIO
1
2
7
8
3
9
4
10
5
11
6
12
P24
G24
P24
G24
OUT220
OUT221
OUT224
OUT225
P24VL
P24VL
N.C
N.C
1
2
7
8
3
9
4
10
5
11
6
12
CN4K324
CN3K324
T05×2-PJS-0350-A
N510033393AA
Note1) Connector pin arrangement is not sequential.
Note1)
Note1)
Note1)
Note1)
Note1)
MOLEX
CN11K302
43025-0600
MOLEX
CN12K302
43025-0600
MOLEX
CN8K302
43025-0400
MOLEX
CN1K321
43025-1400
MOLEX
LCVLIOK322
43025-1200
MOLEX
LCVLIOK324
43025-1200
N610169329**:Main Body Wiring:MPM-W2
1
Panasonic Factory Solutions Co.,Ltd. パナソニック ファクトリーソリューションズ株式会社
Name
Drawing No.
Loc. No.
F4K1020-05A
1
2 3 4 5 6 7 8
A
B
C
D
E
F
1 2 3 4 5 6 7 8
A
B
C
D
E
F
Page. No.
NPM-W2:Dual Conveyor Unit
Board Wiring
N610163964+023AC
P023
P24
G24
P24
G24
N.C.
N.C.
P24
G24
P24
G24
LCVL
1
2
6
7
3
8
4
5
9
10
YE/WH
YE
GN/WH
GN
BK/WH
BK
RD/WH
RD
Note1)
MOLEX
LCVLR
5557-10R-210
1
2
6
7
3
8
4
5
9
10
2464-1061/ⅡA(PF) LF 4P×24AWG
2