N7205A110B00 - 第175页
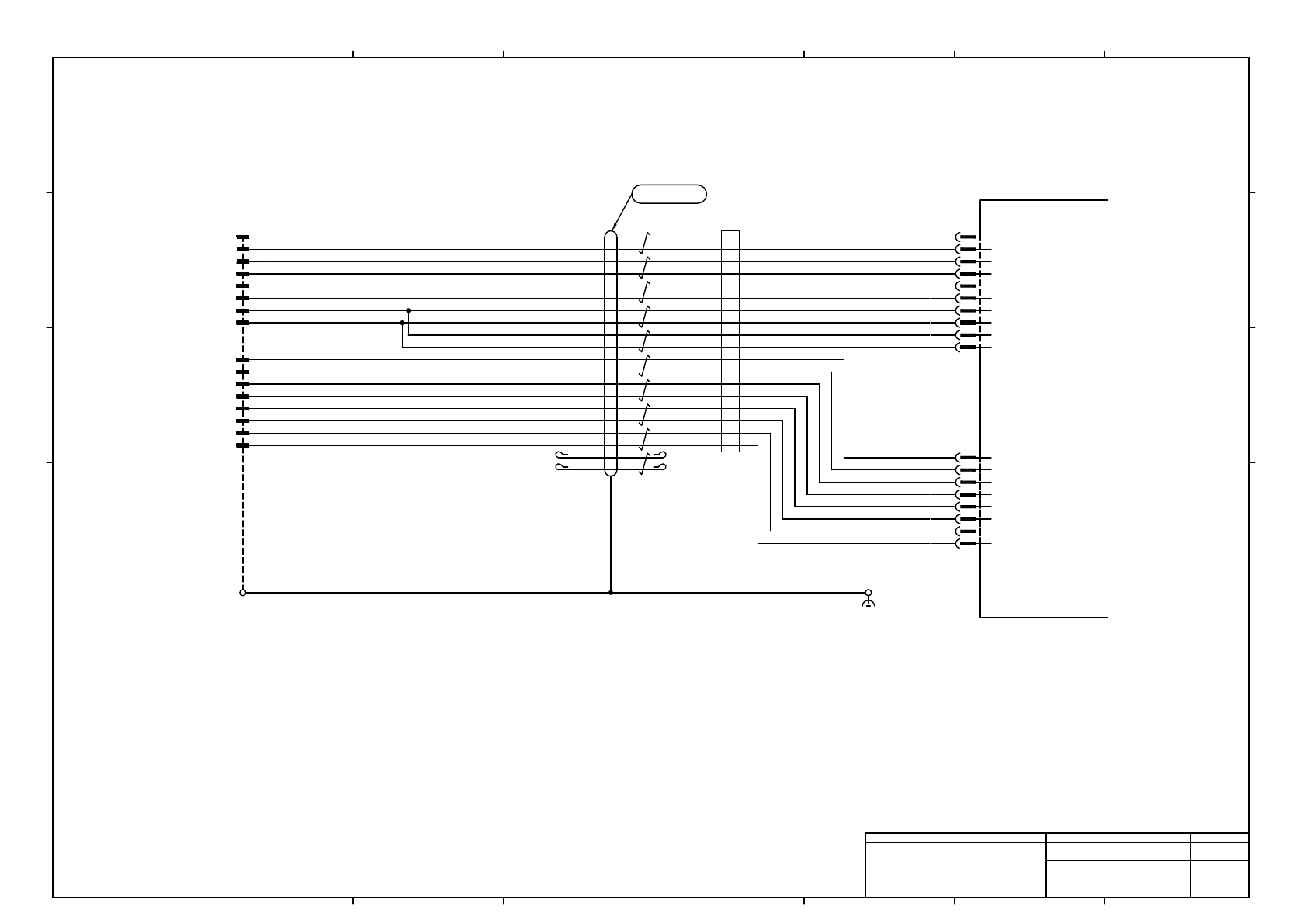
CN1 1 8 CN2 1 7 8 2 9 3 4 10 5 11 6 12 CN7 1 2 CN20 1 2 3 9 2 10 3 4 11 5 12 6 13 14 7 1 7 8 MOLEX CN2K301 43025-1200 2 9 3 4 10 5 11 6 12 A A B B Z Z EB VDD GND U V W FG M EN -M403 RD WH BK GY RD BK BU BN GN VT WH YE BU…

1
2
8
JAE
CN1
DM1P016SA1
7
9
10
16
15
11
12
3
4
6
5
14
13
5
10
4
9
3
8
2
MOLEX
CN17K301
43025-1000
7
1
6
7
8
4
3
6
MOLEX
CN18K301
43025-0800
2
5
1
PMC0AK
6
1
7
2
8
3
9
4
10
5
CN17
1
5
2
6
3
4
8
7
CN18
GND
+24V
GND
+24V
GND
+24V
GND
+24V
GND
+24V
RXD+
RXD-
TXD+
TXD-
EMG
ILK
ILK2
GND
-K301
EG301
R1.25-4
JAPAN SOLDERLESS TER
R1.25-3.5
JAPAN SOLDERLESS TER
N610119370AC
TDK
ZCAT2436-1330A
2464-1061/ⅡA-SBX(PF) LF 10P×24AWG
LG/WH
LG
VT/WH
VT
OG/WH
OG
GY/WH
GY
BU/WH
BU
BN/WH
BN
YE/WH
YE
GN/WH
GN
BK/WH
BK
RD/WH
RD
1
2
2 3
Panasonic Factory Solutions Co.,Ltd. パナソニック ファクトリーソリューションズ株式会社
Name
Drawing No.
Loc. No.
F4K1020-05A
1
2 3 4 5 6 7 8
A
B
C
D
E
F
1 2 3 4 5 6 7 8
A
B
C
D
E
F
Page. No.
3_NOZZLE HEAD
(PMC0AK Wiring)
N610117728+003AD
P003

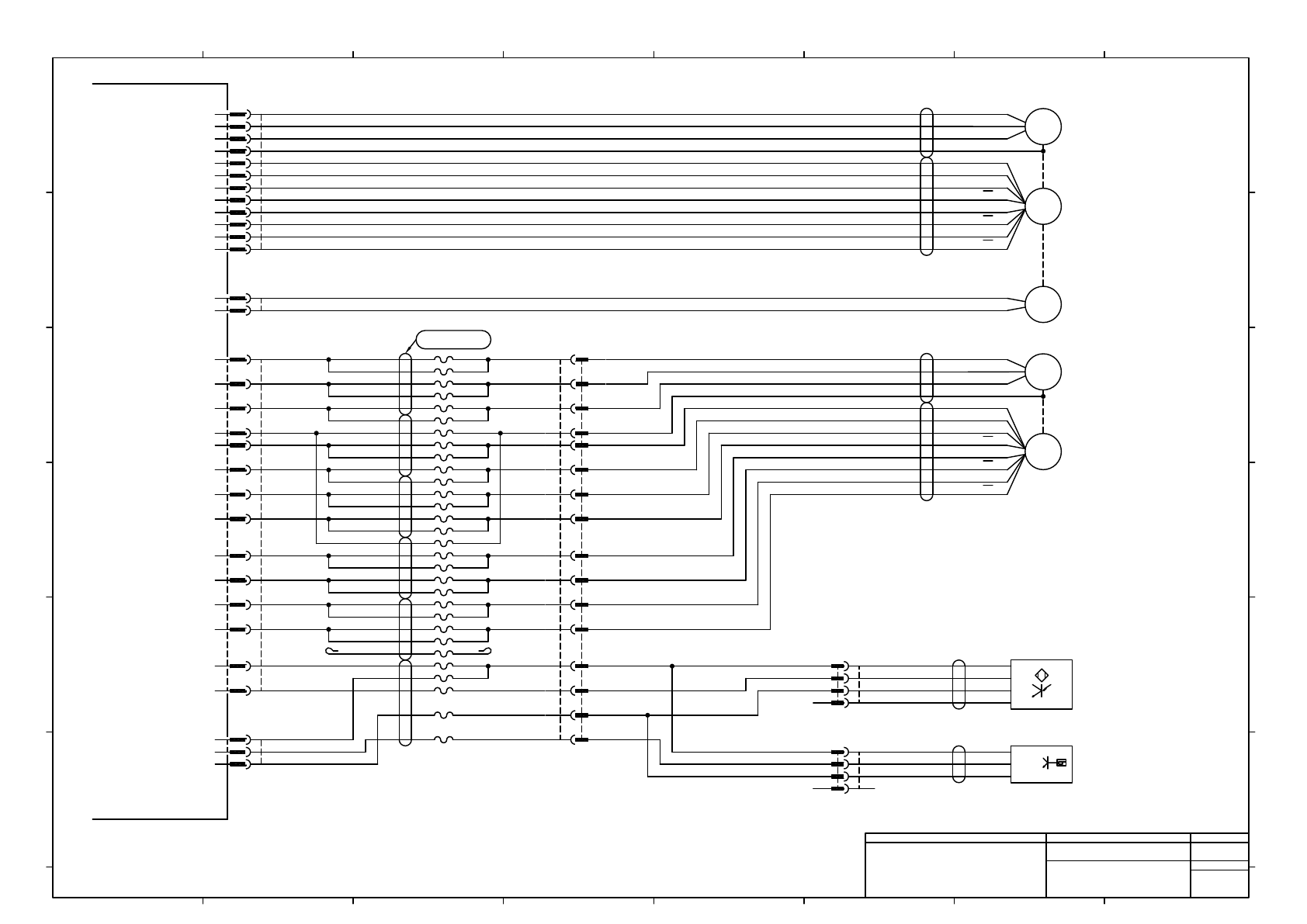
CN1
1
8
CN2
1
7
8
2
9
3
4
10
5
11
6
12
CN7
1
2
CN20
1
2
3
9
2
10
3
4
11
5
12
6
13
14
7
1
7
8
MOLEX
CN2K301
43025-1200
2
9
3
4
10
5
11
6
12
A
A
B
B
Z
Z
EB
VDD
GND
U
V
W
FG
M
EN
-M403
RD
WH
BK
GY
RD
BK
BU
BN
GN
VT
WH
YE
BU
BU
MOLEX
CN7
43025-0200
2
1
Z1-Axis
1
8
9
MOLEX
CN1K301
43025-1400
2
10
3
4
11
5
12
6
13
14
7
MOLEX
CN20K301
502380-0300
3
2
1
16
15
8
7
14
6
13
5
12
4
3
11
2
MOLEX
T1M401R
43025-1600
10
9
1
GN
YE
BK
WH
RD
GN
YE
BK
WH
RD
GN
YE
BK
WH
RD
GN
YE
BK
WH
RD
GN
YE
BK
WH
RD
1
9
10
MOLEX
T1M401P
43020-1600
2
11
3
4
12
5
13
6
14
7
8
15
16
θ1-Axis
A
A
B
B
Z
Z
EN
M
U
V
W
FG
VDD
GND
-M401
RD
WH
BK
GY
RD
BK
BU
BN
GN
VT
WH
YE
4
MOLEX
Z1P
43020-0400
3
2
1
4
MOLEX
F1P
43020-0400
3
2
1
4
MOLEX
Z1R
43025-0400
3
2
1
4
MOLEX
F1R
43025-0400
3
2
1
RD
BK
BU
RD
BK
BU
-B1011
WH
BU
BK
BN
Z1-Axis Cushion End
-B1001
+V
OUT
0V
Flow Sensor1
BU
BK
BN
PMC0AK
U
V
W
FG
VDD
GND
A
/A
B
/B
Z
/Z
PV24
A-BRAKE
U
V
W
A
/A
PV24
CEND1
PV24
SENSOR1
GND
GN
YE
BK
WH
RD
FH-RMFEV AWG25/5C*6
-K301
N610119371AC
FG
VDD
GND
B
/B
Z
/Z
1
1
2
Panasonic Factory Solutions Co.,Ltd. パナソニック ファクトリーソリューションズ株式会社
Name
Drawing No.
Loc. No.
F4K1020-05A
1
2 3 4 5 6 7 8
A
B
C
D
E
F
1 2 3 4 5 6 7 8
A
B
C
D
E
F
Page. No.
3_NOZZLE HEAD
(Z1-axis,θ1-axis Wiring)
N610117728+004AC
P004

CN4
1
7
8
2
9
3
4
10
5
11
6
12
CN8
1
2
1
7
8
MOLEX
CN4K301
43025-1200
2
9
3
4
10
5
11
6
12
A
A
B
B
Z
Z
EB
VDD
GND
U
V
W
FG
M
EN
-M404
RD
WH
BK
GY
RD
BK
BU
BN
GN
VT
WH
YE
BU
BU
MOLEX
CN8
43025-0200
2
1
Z2-Axis
1
9
10
MOLEX
T1M402P
43020-1600
2
11
3
4
12
5
13
6
14
7
8
15
16
θ2-Axis
A
A
B
B
Z
Z
EN
M
U
V
W
FG
VDD
GND
-M402
RD
WH
BK
GY
RD
BK
BU
BN
GN
VT
WH
YE
4
MOLEX
Z2P
43020-0400
3
2
1
4
MOLEX
F2P
43020-0400
3
2
1
4
MOLEX
Z2R
43025-0400
3
2
1
4
MOLEX
F2R
43025-0400
3
2
1
RD
BK
BU
RD
BK
BU
-B1012
WH
BU
BK
BN
Z2-Axis Cushion End
-B1002
+V
OUT
0V
Flow Sensor2
BU
BK
BN
PMC0AK
U
V
W
FG
VDD
GND
A
/A
B
/B
Z
/Z
PV24
A-BRAKE
-K301
CN3
1
8
CN21
1
2
3
9
2
10
3
4
11
5
12
6
13
14
7
1
8
9
MOLEX
CN3K301
43025-1400
2
10
3
4
11
5
12
6
13
14
7
MOLEX
CN21K301
502380-0300
3
2
1
16
15
8
7
14
6
13
5
12
4
3
11
2
MOLEX
T1M402R
43025-1600
10
9
1
GN
YE
BK
WH
RD
GN
YE
BK
WH
RD
GN
YE
BK
WH
RD
GN
YE
BK
WH
RD
GN
YE
BK
WH
RD
U
V
W
A
/A
PV24
CEND1
PV24
SENSOR1
GND
GN
YE
BK
WH
RD
FH-RMFEV AWG25/5C*6
N610119372AC
FG
VDD
GND
B
/B
Z
/Z
1
1
2
Panasonic Factory Solutions Co.,Ltd. パナソニック ファクトリーソリューションズ株式会社
Name
Drawing No.
Loc. No.
F4K1020-05A
1
2 3 4 5 6 7 8
A
B
C
D
E
F
1 2 3 4 5 6 7 8
A
B
C
D
E
F
Page. No.
3_NOZZLE HEAD
(Z2-axis,θ2-axis Wiring)
N610117728+005AC
P005