N7205A110B00 - 第254页
在线预览 N7205A110B00 PDF 文档。

4.
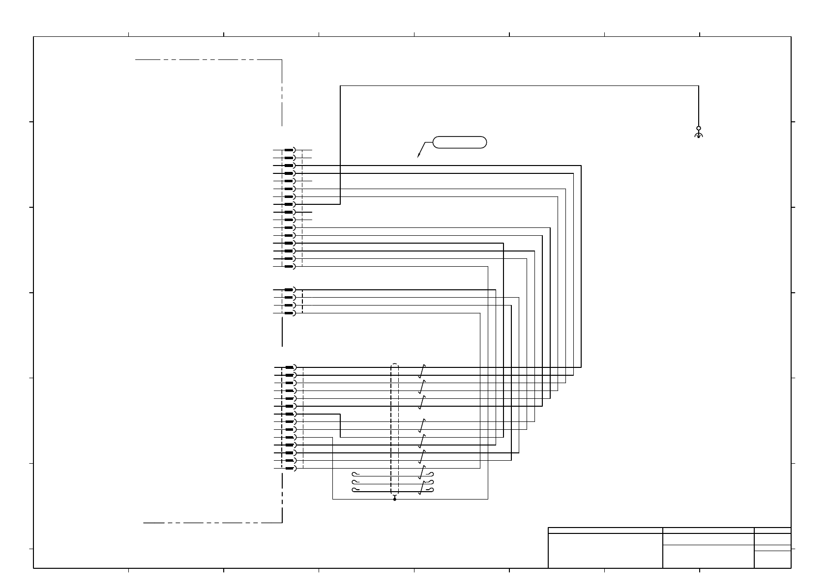
LOAD WIRING DIAGRAM OPTION
負荷配線図 オプション
4-8 TWIN TRAY FEEDER SUPPORT WIRING
ツイントレイフィーダ対応配線
EJM7DB-10-408-00

1
2
3
MOLEX
CART1R
5557-16R-210
4
5
6
7
8
9
10
11
12
13
14
15
16
R1.25-4
JAPAN SOLDERLESS TER
1
2
3
MOLEX
CART2P
5559-14P-210
4
5
6
7
8
9
10
11
12
13
14
16
15
14
13
12
11
10
9
8
7
6
5
4
MOLEX
CART1P
5559-16P-210
3
2
1
※ツイントレイ固定仕様時(C-type)
14
13
12
11
10
9
8
7
6
5
4
MOLEX
CART2R
5557-14R-210
3
2
1
OPTION BRACKET
N610119367AB
GY/WH
GY
BU/WH
BU
YE/WH
YE
BN/WH
BN
GN/WH
GN
BK/WH
BK
RD/WH
RD
UL#20 80/300-0.5mm2 BK
OG/WH
OG
2464-1061/ⅡA-SBX(PF) LF 8P×24AWG
1
2
3
MOLEX
CART4P
5559-04P-210
4
1
2
3
MOLEX
CART4R
5557-04R-210
4
1
1
Panasonic Factory Solutions Co.,Ltd. パナソニック ファクトリーソリューションズ株式会社
Name
Drawing No.
Loc. No.
F4K1020-05A
1
2 3 4 5 6 7 8
A
B
C
D
E
F
1 2 3 4 5 6 7 8
A
B
C
D
E
F
Page. No.
Twin Tray Feeder Support Wiring
(Option bracket wiring)
N610118843+002AB
P002