N7205A110B00 - 第259页
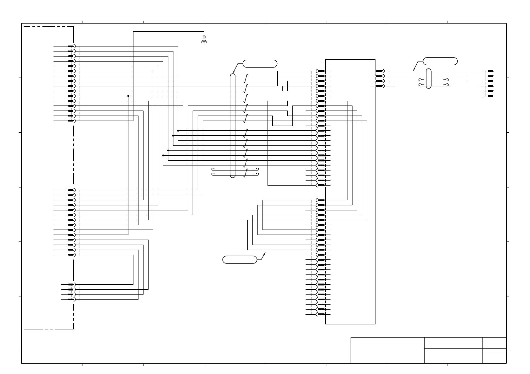
C2 1 2 3 4 5 6 TXD+ RXD+ NC TXD- RXD- GND 7 8 9 10 11 12 13 13 17 14 18 15 19 16 G24 P24 G24 P24 G24 P24 G24 P24 20 21 22 23 24 G24 G24 N.C N.C IN045(ILK) CN23 1 2 3 4 P24 G24 P24 G24 4 3 2 1 43025-0400 CN23K365 MOLEX GN…

C2
1
2
3
4
5
6
TXD+
RXD+
NC
TXD-
RXD-
GND
7
8
9
10
11
12
13
13
17
14
18
15
19
16
G24
P24
G24
P24
G24
P24
G24
P24
20
21
22
23
24
G24
G24
N.C
N.C
IN045(ILK)
CN23
1
2
3
4
P24
G24
P24
G24
4
3
2
1
43025-0400
CN23K365
MOLEX
GN
BK
WH
RD
6/5
5/3
4/2
3/1
1/4
2/6
NDA-99MD001
CNFP
NODA ELECTRIC
EGCARTR
R1.25-4
JAPAN SOLDERLESS TER
N610073915AC
UL2854 AWG23-4C
UL#20 80/300-0.5mm2 BK
N610117721AA:
P029
C1
1
2
3
4
5
6
7
8
9
10
11
12
13
GND
TXD+
RXD+
N.C
TXD-
RXD-
N.C
13
14
15
16
17
18
19
P24
P24
P24
P24
G24
G24
G24
20
21
22
23
24
G24
G24
N.C
N.C
IN045(ILK)
N610124002AA
UL#24 80/300-0.2mm2
BU
24
23
22
21
20
19
18
17
16
15
14
13
12
11
10
9
8
7
6
5
4
MOLEX
C1K365
43025-2400
3
2
1
24
23
22
21
20
16
19
15
18
14
17
13
12
11
10
9
8
7
6
5
4
MOLEX
C2K365
43025-2400
3
2
1
1
1
4
1
2
MOLEX
CART4P
5559-04P-210
3
2
1
10
MOLEX
CART1P
5559-16P-210
9
7
15
11
12
3
4
16
13
5
6
14
8
1
2
3
MOLEX
CART2P
5559-14P-210
4
5
6
7
8
9
10
11
12
13
14
RXD+
RXD-
CHK1a
CHK2a
TXD+
TXD-
IN111
CHK1b
CHK2b
GND
SVONSW
TRAY.SR01-1
TRAY.SR01-2
24GND
P24
G24
P24
G24
CATF1-11
CHECK
RXD2+
RXD2-
TXD2+
TXD2-
GND
IN111
IN045
CHECK
CARTF1-9
F.G
24GND
SVONSW2
CHECK
CHECK
8
14
6
5
13
16
4
3
12
11
15
7
9
MOLEX
CART1R
5557-16R-210
10
1
2
RD
RD/WH
BK
BK/WH
GN
GN/WH
YE
YE/WH
BN
BN/WH
BU
BU/WH
GY
GY/WH
OG
OG/WH
VT
VT/WH
LG
LG/WH
2464-1061/ⅡA(PF) LF 10P×24AWG
BU
UL#24 80/300-0.2mm2
UL#24 80/300-0.2mm2
UL#24 80/300-0.2mm2
BU
BU
14
13
12
11
10
9
8
7
6
5
4
MOLEX
CART2R
5557-14R-210
3
2
1
From
BU
UL#24 80/300-0.2mm2
Main Body wiring
UL#24 80/300-0.2mm2
BU
BU
UL#24 80/300-0.2mm2
UL#24 80/300-0.2mm2
BU
BU
UL#24 80/300-0.2mm2
4
1
2
MOLEX
CART4R
5557-04R-210
3
UL#24 80/300-0.2mm2
BU
BU
UL#24 80/300-0.2mm2
UL#24 80/300-0.2mm2
BU
BU
UL#24 80/300-0.2mm2
BU
UL#24 80/300-0.2mm2
-K365
NF3ACE
N610119366AB
Panasonic Factory Solutions Co.,Ltd. パナソニック ファクトリーソリューションズ株式会社
Name
Drawing No.
Loc. No.
F4K1020-05A
1
2 3 4 5 6 7 8
A
B
C
D
E
F
1 2 3 4 5 6 7 8
A
B
C
D
E
F
Page. No.
13 Reams Supply Part Wiring
Fixed Feeder wiring
N610121759+002AB
P002