N7205A110B00 - 第304页
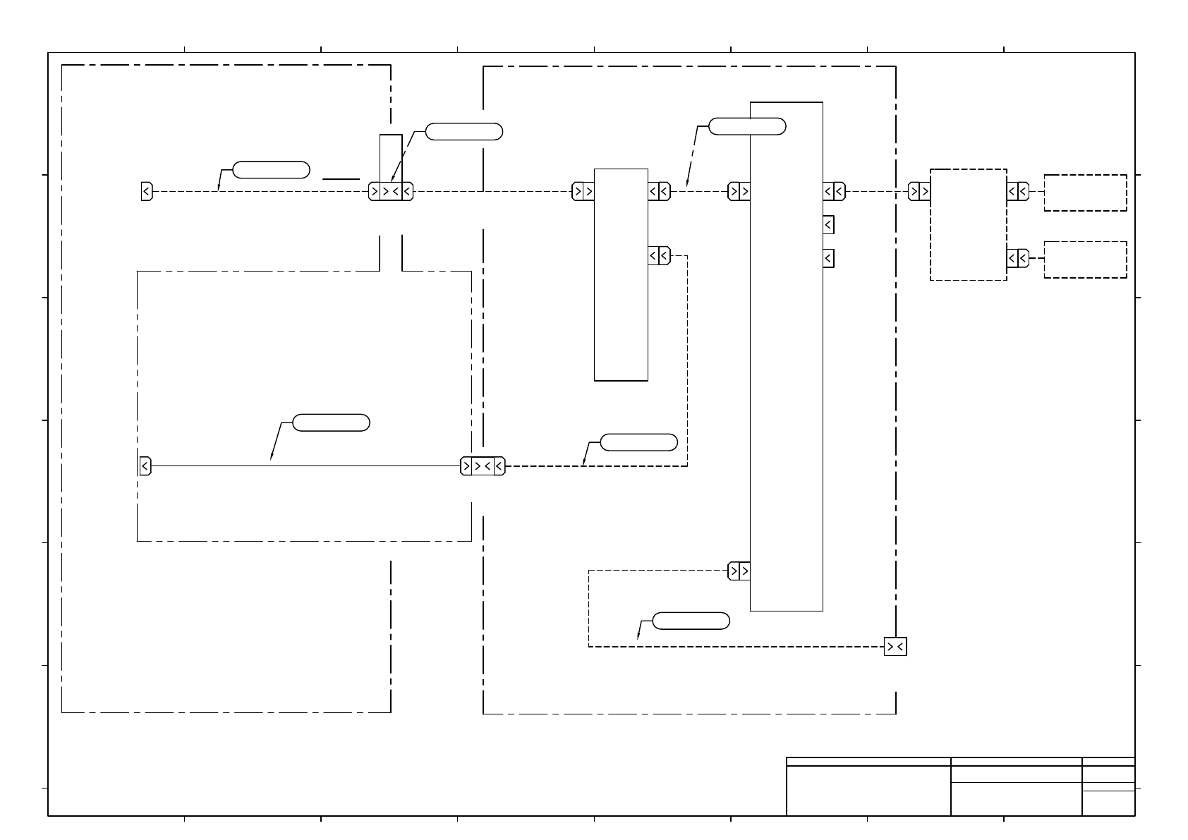
KANEK0 CODE KSL-C5ES4P(LA)L = 760 L -A01 FC-E21A/DY205P NEC USB1 MOUSE PC Key board Mouse KANEK0 CODE KSL-C5ES4P(LW)L=1140 L N510049334AA for LAN(D/B) -S401 -S402 LAN1 KEYBOARD USB HUB USB cable LAN2 -K901 DGS-1016D D-Li…

N510059144AA
N510045153AA
PC
-K301
PPR0AE-A
-A01
FC-E21A/DY205P
NEC
Camera I/F board
HDR-E26MG+
CN1K301
HONDA
CN1
1
14
25
12
24
11
23
10
22
9
21
8
20
7
18
5
19
6
13
26
17
4
16
3
15
2
GND/12V
GND
X0-
X0+
X1-
X1+
X2-
X2+
XCLK-
XCLK+
X3-
X3+
SERTC+
SERTC-
CC1-
CC1+
SERTFG-
SERTFG+
GND
GND/12V
CC2+
CC2-
CC3-
CC3+
CC4+
CC4-
22
10
23
24
25
17
26
18
3
16
4
2
15
1
11
9
8
19
13
6
5
7
20
12
14
21
HDR-E26LPH
BN
BN
WH
BN
YE
GN
WH
BN
RD
GN
GN
WH
BU
BN
YE
GN
BN
LB
1
14
2
HONDA
CAMERA-EX
HDR-E26MG+
15
3
16
4
17
5
18
6
19
7
20
9
22
8
21
13
26
10
23
11
24
12
25
HDR-E26LPJ+
Inspection Box
BN
BN
WH
BN
YE
GN
WH
BN
RD
GN
GN
WH
BU
BN
YE
GN
BN
LB
1
14
2
HONDA
CN6K303
HDR-E26MG+
15
3
16
4
17
5
18
6
19
7
20
9
22
8
21
13
26
10
23
11
24
12
25
11
23
10
26
13
21
8
22
9
20
7
19
6
18
5
17
4
16
3
15
2
14
1
25
12
24
HONDA
CAMERA-EX
HDR-E26FG1+
HDR-E26LPHA+ HDR-E26LPH
Wiring ASSY OP for NPM-W_2D
:N610142243AA
11
23
10
26
13
21
8
22
9
20
7
19
6
18
5
17
4
16
3
15
2
14
1
25
12
24
Capture board
CPU Box
NPM-W
CN6
1
Panasonic Factory Solutions Co.,Ltd. パナソニック ファクトリーソリューションズ株式会社
Name
Drawing No.
Loc. No.
F4K1020-05A
1
2 3 4 5 6 7 8
A
B
C
D
E
F
1 2 3 4 5 6 7 8
A
B
C
D
E
F
Page. No.
Wiring Assy OP for NPM-W_2D
(Communication Wiring2)
N610142243+004AB
P004

KANEK0 CODE
KSL-C5ES4P(LA)L = 760 L
-A01
FC-E21A/DY205P
NEC
USB1
MOUSE
PC
Key board
Mouse
KANEK0 CODE
KSL-C5ES4P(LW)L=1140 L
N510049334AA
for LAN(D/B)
-S401
-S402
LAN1
KEYBOARD
USB HUB
USB cable
LAN2
-K901
DGS-1016D
D-Link
Ethernet
HUB
LNB HUB
Station
KANEK0 CODE
KSL-C5ES4P(LW)L=860 L
N510049333AA
KANEK0 CODE
KSL-C5ES4P(LA)L=1240 L
N510049335AA
WEIDMULLER
8808450000
(prepared by customer)
(prepared by customer)
(prepared by customer)
1 7
5
(prepared by customer)
-K902
WEIDMULLER
8952950000
No use
No use
CPU BOARD
ETHERNET
Inspection Box
DAIDEN
RM-LAN2-PB-L0700
N510051164AA
NPM-W
Wiring Assy OP for NPM-W_2D
:N610142243AA
1K901
CNLAN1
7-K901
LAN2A01
5-K901
LAN1A01
ETHERNET
CNLAN2
CN LAN2
LAN1 K301
CN LN
LAN 1K301
CN LAN1
N510051861AA
N510028633AA
KANEKO CORD
B841S-88GF-H001
KANEK0 CODE
KSL-C5ES4P(LA)L=2200 L
1
Panasonic Factory Solutions Co.,Ltd. パナソニック ファクトリーソリューションズ株式会社
Name
Drawing No.
Loc. No.
F4K1020-05A
1
2 3 4 5 6 7 8
A
B
C
D
E
F
1 2 3 4 5 6 7 8
A
B
C
D
E
F
Page. No.
Wiring Assy OP for NPM-W_2D
(PC-Load Wiring)
N610142243+005AB
P005

4.
LOAD WIRING DIAGRAM OPTION
負荷配線図 オプション
4-17 DISPENSER HEAD
塗布ヘッド
EJM7DB-10-417-00