N7205A110B00 - 第343页
Note : White indicates the switch is convex (注) SWは白色が凸部を示す。 SW1 1 2 OFF 3 4 OFF OFF OFF SW2 1 2 OFF 3 4 OFF OFF OFF Panasonic Factory Solutions Co.,Ltd. パナソニック ファクトリーソリューションズ株式会社 Name Drawing No. Loc. No. F4K1020-05A 1 …

CN10
CN2 CN3
CN9
PPE0AA-BA
CN7 CN6
CN8
CN5
CN1
SW3
1 4
ON
SW2
1 8
ON
JP
SW1
1 2
ON
CN4
Note : White part means a convex part of Dip switch.
1
Panasonic Factory Solutions Co.,Ltd. パナソニック ファクトリーソリューションズ株式会社
Name
Drawing No.
Loc. No.
F4K1020-05A
1 2 3 4 5 6 7 8
A
B
C
D
E
F
1 2 3 4 5 6 7 8
A
B
C
D
E
F
Page. No.
PPE0AA-BA
SET UP DIAGRAM
PPE0AA-BA+001AB

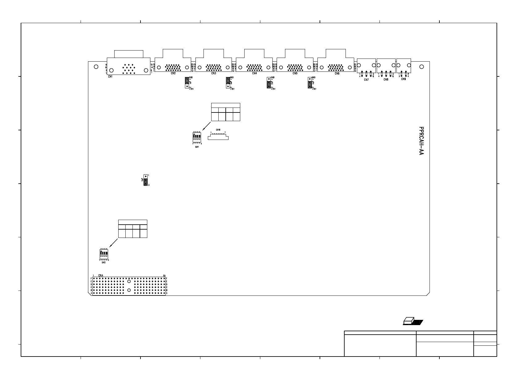
Note : White indicates the switch is convex
(注) SWは白色が凸部を示す。
SW1
1
2
OFF
3 4
OFF OFF OFF
SW2
1
2
OFF
3 4
OFF OFF OFF
Panasonic Factory Solutions Co.,Ltd. パナソニック ファクトリーソリューションズ株式会社
Name
Drawing No.
Loc. No.
F4K1020-05A
1
2 3 4 5 6 7 8
A
B
C
D
E
F
1 2 3 4 5 6 7 8
A
B
C
D
E
F
Page. No.
PPRCAH-AA Board
SET UP DIAGRAM
PPRCAH-AA +001AA

CN10
CN2 CN3 CN4
CN9
PPE0AA-DA
SW3
1 4
ON
SW2
1 8
ON
CN7 CN6
CN8
JP
SW1
1 2
ON
CN5
CN1
Note : White part means a convex part of Dip switch.
1
Panasonic Factory Solutions Co.,Ltd. パナソニック ファクトリーソリューションズ株式会社
Name
Drawing No.
Loc. No.
F4K1020-05A
1 2 3 4 5 6 7 8
A
B
C
D
E
F
1 2 3 4 5 6 7 8
A
B
C
D
E
F
Page. No.
PPE0AA-DA
SET UP DIAGRAM
PPE0AA-DA+001AB