N7205A110B00 - 第51页
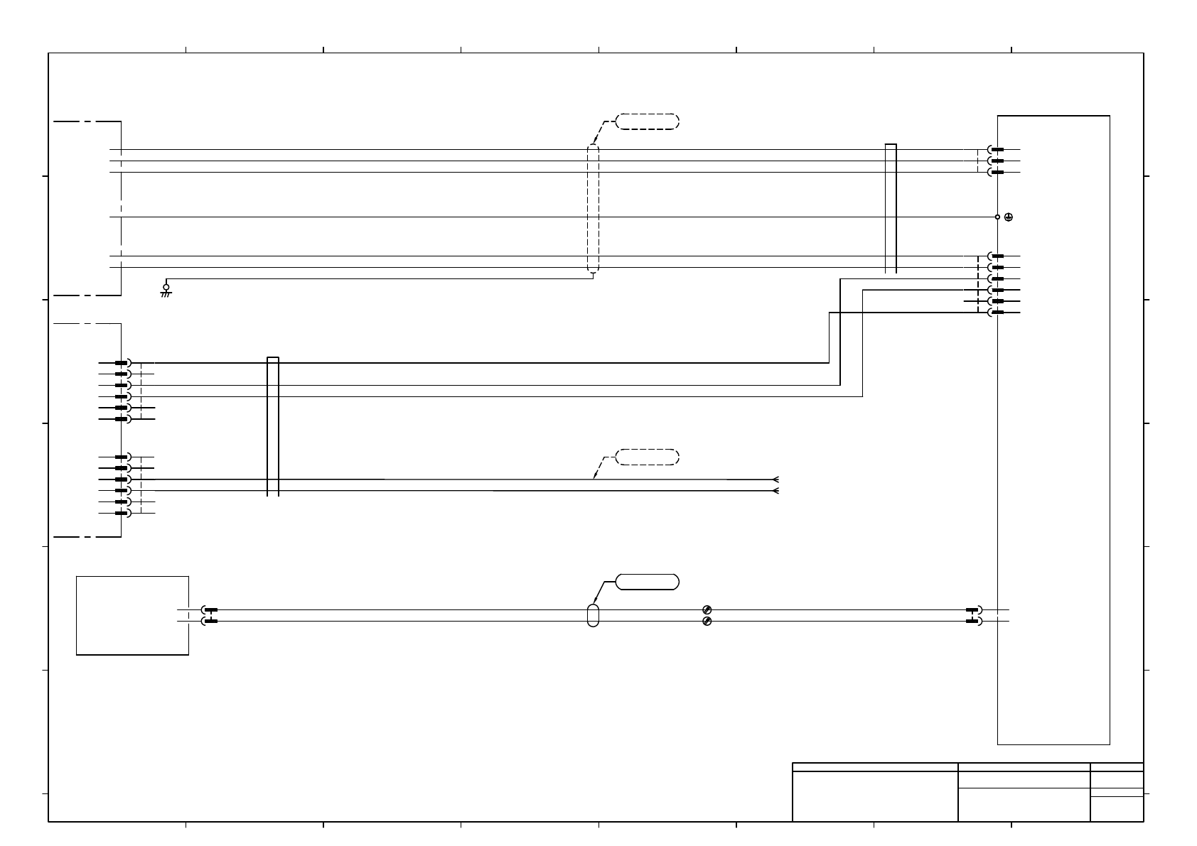
UL1015 14AWG BK UL1015 14AWG BK FY-Axis RX TX CN1A CNP1 L1 L2 L3 Motor Driver -K502 MR-J4W2-1010B-MR058 Mitsubishi CNP2 L11 L21 N- P+ C D 1 2 3 B1 B2 B3 A1 A2 A3 R2-4 JST E1K502 FG1K502 AWG15 B1 B2 B3 AMP CNP1AK512 3-178…

UL1015 14AWG BK
CN5K302 CN1AK501
LGP-PCF07PCF07-D0.7
RX
TX
CN1A
CNP1
L1
L2
L3
N-
P3
P4
Motor Driver
CNP2
P+
C
D
L11
L21
-A02
Power Unit
-K302
-A01
CPU Box
PNFCAC
CN5
TX
RX
Driver Accessories
L11K501
AI1.5-8BK
PHOENIX CONTACT
L21K501
GN/YE
BK1
BK2
FG1K501
UE/2501E-SBX(N)[Y/G]BK LF 3×16AWG
R1.25-4
JST
E1K501
-R102
TDK
ZCAT3035-1330
NK501
AI2.5-10BU
PHOENIX CONTACT
P4K501
AI2.5-10BU
FX-Axis
-K501
MR-J4-70B-MQ058
Mitsubishi
R5.5-4
JST
NK501
P006-6D
P4K501
P006-6D
N510058518AA
UL1015 14AWG BK BK
BK
N610169438**
N610169412AA
Panasonic Factory Solutions Co.,Ltd. パナソニック ファクトリーソリューションズ株式会社
Name
Drawing No.
Loc. No.
F4K1020-05A
1 2 3 4 5 6 7 8
A
B
C
D
E
F
1 2 3 4 5 6 7 8
A
B
C
D
E
F
Page. No.
NPM-W2:Main Body Wiring
(FX_Axis Wiring)
N610169329+005AA
P005
L111bX2
L31eX2
EbX2

UL1015 14AWG BK
UL1015 14AWG BK
FY-Axis
RX
TX
CN1A
CNP1
L1
L2
L3
Motor Driver
-K502
MR-J4W2-1010B-MR058
Mitsubishi
CNP2
L11
L21
N-
P+
C
D
1
2
3
B1
B2
B3
A1
A2
A3
R2-4
JST
E1K502
FG1K502
AWG15
B1
B2
B3
AMP
CNP1AK512
3-178129-6
A1
A2
A3
B1
B2
B3
AMP
CNP1BK512
3-178129-6
A1
A2
A3
-A02
Power Unit
-R103
TDK
ZCAT3035-1330
N1
P1
B1
B2
B3
AMP
CNP1A
1-917511-2
A1
A2
A3
D
N2
P2
B1
B2
B3
AMP
CNP1B
1-917511-2
A1
A2
A3
-R104
TDK
ZCAT3035-1330
CN1BK501 CN1AK502
LGP-PCF07PCF07-D0.5
CN1B
TX
RX
-K501
MR-J4-70B-MQ058
Mitsubishi
FX-Axis
Motor Driver
R5.5-4
JST
NK501 P005-3B
P4K501 P005-3B
-K512
MR-BC201
Mitsubishi
BN
BU
GN/YE
BK
RD
WH
2587-1015-SB Black LF 4×15AWG+2×19AWG
JST
CNP1K502
J43FSS-03V-KX
3
2
1
AMP
CNP2K502
3-178129-6
A3
A2
A1
B3
B2
B1
N510057853AA
BK
UL1015 14AWG BK BK
N610169439**
N610169412**
BK
Note1) Connector Pin arrangement is not sequential.
Note1)
Note1)
Note1)
Panasonic Factory Solutions Co.,Ltd. パナソニック ファクトリーソリューションズ株式会社
Name
Drawing No.
Loc. No.
F4K1020-05A
1 2 3 4 5 6 7 8
A
B
C
D
E
F
1 2 3 4 5 6 7 8
A
B
C
D
E
F
Page. No.
NPM-W2:Main Body Wiring
(FY_Axis Wiring)
N610169329+006AA
P006
L112cX2
L212cX2
L312cX2
EcX2
L111cX2
L31fX2
Capacitor
AWG15
AWG15
AWG15
AWG19
AWG19

CN1BK502
LGP-PCF07PCF07-D1.8
CNP1
L1
L2
L3
N-
P3
P4
Motor Driver
CNP2
P+
C
D
L11
L21
-A02
Power Unit
Driver Accessories
L11K503
AI1.5-8BK
PHOENIX CONTACT
L21K503
GN/YE
BK1
BK2
FG1K503
UE/2501E-SBX(N)[Y/G]BK LF 3×16AWG
R1.25-4
JST
E1K503
-R105
TDK
ZCAT3035-1330
NK503
AI2.5-10BU
PHOENIX CONTACT
P4K503
AI2.5-10BU
RX-Axis
-K503
MR-J4-70B-MQ058
Mitsubishi
R5.5-4
JST
CN1B
TX
RX
-K502
MR-J4W2-1010B-MR058
Mitsubishi
FY-Axis
Motor Driver
NK503
P008-6D
P4K503
P008-6D
N510057855AA
N610169440**
N610169413AA
RX
TX
CN1A CN1AK503
UL1015 14AWG BK
UL1015 14AWG BK BK
BK
Panasonic Factory Solutions Co.,Ltd. パナソニック ファクトリーソリューションズ株式会社
Name
Drawing No.
Loc. No.
F4K1020-05A
1 2 3 4 5 6 7 8
A
B
C
D
E
F
1 2 3 4 5 6 7 8
A
B
C
D
E
F
Page. No.
NPM-W2:Main Body Wiring
(RX_Axis Wiring)
N610169329+007AA
P007
L111eX2
L31hX2
EeX2