N7205A110B00 - 第78页
CNDAM1 1 2 3 4 5 6 7 8 EX+5V GND TXD1 RXD1 RTS1 CTS1 24VOUT 24GND CNDAM2 1 2 3 4 5 6 7 8 EX+5V GND TXD3 RXD3 RTS3 CTS3 24VOUT 24GND For Scanner (Front) For Scanner (Rear) EGSR R2-4 JST EGSF R2-4 JST N610130792** : Wired …

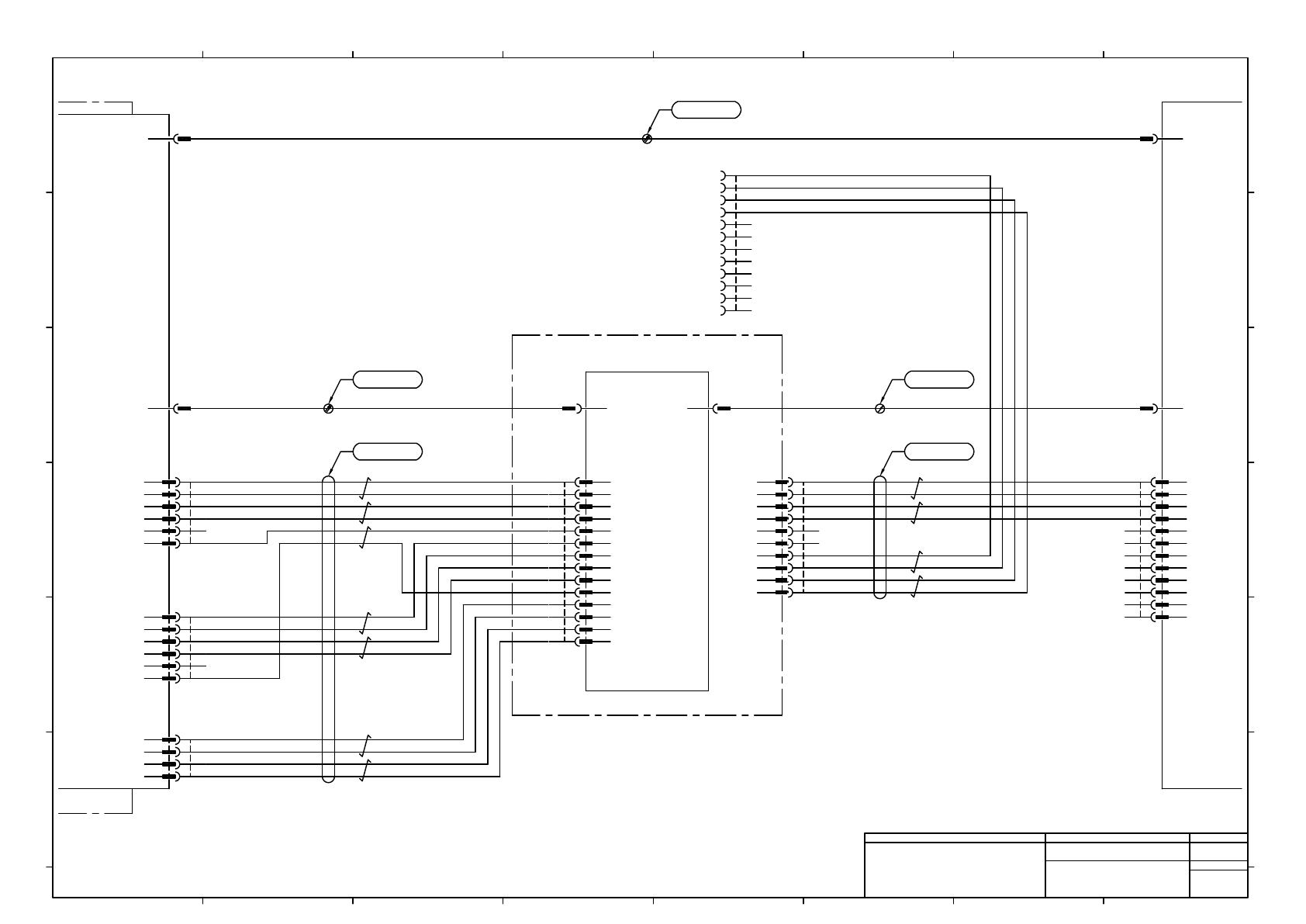
-K321
PNF0B4
RING OUT
CN7K302
ILK Board
-K322
PNF0B3
CN7 OPT1
RX
-A02
Power Unit
CN3K322
OPT1K321
CN11
1
4
2
5
3
6
TXD+
TXD-
RXD+
RXD-
EMG
GND
CN12
1
4
2
5
3
6
TXD+
TXD-
RXD+
RXD-
EMG
GND
I/O Board #1
CN3
TX
OPT2
TX
CN8
1
2
3
4
EMG_IN
EMG_OUT
RETURN
FAIL IN
OPT2K321 CN4
RX
P24
G24
P24
G24
N.C.
N.C.
P24
G24
P24
G24
LCVLIO
1
2
7
8
3
9
4
10
5
11
6
12
LCVL
1
2
6
7
3
8
4
5
9
10
P24
G24
P24
G24
OUT220
OUT221
OUT224
OUT225
P24VL
P24VL
N.C.
N.C.
Cart (Front)
Cart (Rear)
CN4K322
CN1
1
3
2
4
5
6
8
7
9
10
11
12
13
14
TXD1+
TXD1-
RXD1+
RXD1-
GND
TXD2+
TXD2-
RXD2+
RXD2-
GND
EMGCOM
EMG
24VOUT
24GND
T05×2-PJS-3000-A
T05×2-PJS-1300-A T05×2-PJS-1800-A
-A01
-K302
NCIO Board
RING IN
CN6K302
MOLEX
LCVLIOK324
43025-1200
1
2
7
8
3
9
4
10
5
11
6
12
MOLEX
CN11K302
43025-0600
6
3
5
2
4
1
MOLEX
CN12K302
43025-0600
6
3
5
2
4
1
MOLEX
CN8K302
43025-0400
4
3
2
1
CN6
MOLEX
CN1K321
43025-1400
14
13
12
11
10
9
7
8
6
5
4
2
3
1
CPU Box
MOLEX
LCVLIOK322
43025-1200
12
6
11
5
10
4
9
3
8
7
2
1
PNFCAC
N510040331AA
N510048093AA
N610169551AA
N510033756AA
N610169433AB
YE/WH
YE
GN/WH
GN
BK/WH
BK
RD/WH
RD
2464-1061/ⅡA(PF) LF 7P×24AWG
GN/WH
GN
BK/WH
BK
RD/WH
RD
BN/WH
BN
YE/WH
YE
GY/WH
GY
BU/WH
BU
Note1)
Note1) Connector Pin arrangement is not sequential.
Note1)
Note1)
Note1)
Note1)
Note1)
MOLEX
LCVLR
5557-10R-210
1
2
6
7
3
8
4
5
9
10
2464-1061/ⅡA(PF) LF 4P×24AWG
1
2
Panasonic Factory Solutions Co.,Ltd. パナソニック ファクトリーソリューションズ株式会社
Name
Drawing No.
Loc. No.
F4K1020-05A
1
2 3 4 5 6 7 8
A
B
C
D
E
F
1 2 3 4 5 6 7 8
A
B
C
D
E
F
Page. No.
NPM-W2:Main Body Wiring
(Board Wiring)
N610169329+032AC
P032
2

CNDAM1
1
2
3
4
5
6
7
8
EX+5V
GND
TXD1
RXD1
RTS1
CTS1
24VOUT
24GND
CNDAM2
1
2
3
4
5
6
7
8
EX+5V
GND
TXD3
RXD3
RTS3
CTS3
24VOUT
24GND
For
Scanner (Front)
For
Scanner (Rear)
EGSR
R2-4
JST
EGSF
R2-4
JST
N610130792** : Wired Handy Scanner Putting Stand : NPM-W
ILK Board
-K321
PNF0B4
-A02
Power Unit
N610137291AA
N610137292AA
JST
CNDAM2K321
PAP-08V-S
8
7
6
5
4
3
2
1
MOLEX
SCANNER-R
51238-1211
C4
C3
C2
C1
B4
B3
B2
B1
A4
A3
A2
A1
2464-1061/ⅡA-SBX(PF) LF 3P×24AWG
GN/WH
GN
BK/WH
BK
RD/WH
RD
2464-1061/ⅡA-SBX(PF) LF 3P×24AWG
GN/WH
GN
BK/WH
BK
RD/WH
RD
JST
CNDAM1K321
PAP-08V-S
8
7
6
5
4
3
2
1
MOLEX
SCANNER-F
51238-1211
C4
C3
C2
C1
B4
B3
B2
B1
A4
A3
A2
A1
Panasonic Factory Solutions Co.,Ltd. パナソニック ファクトリーソリューションズ株式会社
Name
Drawing No.
Loc. No.
F4K1020-05A
1 2 3 4 5 6 7 8
A
B
C
D
E
F
1 2 3 4 5 6 7 8
A
B
C
D
E
F
Page. No.
NPM-W2:Main Body Wiring
(Scanner I/F)
N610169329+033AA
P033

CN00
1
2
3
4
5
6
7
8
9
10
11
12
13
14
M.FOK
M.FOKCO
MBAIN
MBAINCO
OUT124+
OUT125+
24GND
COM00
SFOK
SFOKCO
SBAIN
SBAINCO
LN004
LN005
For
Right Side Machine
(Before Process)
P.C.B. Flow Direction Left ← Right Setting.
ILK Board
-K321
PNF0B4
-A02
Power Unit
ILK board
-K321
PNF0B4
-A02
Power Unit
For
Right Side Machine
(Next Process)
CN01
1
2
3
4
5
6
7
8
9
10
11
12
13
14
M.RDY
24GND
M.BAOT
M.BAOTCO
LN006
LN007
COM01
24GND
S.RDY
24GND
S.BAOT
S.BAOTCO
OUT126+
OUT127+
JST
CN01K321 L/R
PAP-14V-S
1
2
3
4
5
6
7
8
9
10
11
12
13
14
AMP
-XR
206043-1
14
13
12
11
10
9
8
7
6
5
4
3
2
1
AMP
-XR
206043-1
14
13
12
11
10
9
8
7
6
5
4
3
2
1
N610169467AB
N610169467AB
JST
CN00K321 R/L
PAP-14V-S
1
2
3
4
5
6
7
8
9
10
11
12
13
14
GY/WH
GY
BU/WH
BU
BN/WH
BN
YE/WH
YE
GN/WH
GN
BK/WH
BK
RD/WH
RD
2464-1061/ⅡA(PF) LF 7P×24AWG
GY/WH
GY
BU/WH
BU
BN/WH
BN
YE/WH
YE
GN/WH
GN
BK/WH
BK
RD/WH
RD
2464-1061/ⅡA(PF) LF 7P×24AWG
Panasonic Factory Solutions Co.,Ltd. パナソニック ファクトリーソリューションズ株式会社
Name
Drawing No.
Loc. No.
F4K1020-05A
1 2 3 4 5 6 7 8
A
B
C
D
E
F
1 2 3 4 5 6 7 8
A
B
C
D
E
F
Page. No.
NPM-W2:Main Body Wiring
(Line Signal Right)
N610169329+034AB
P034
1
1