FX-3RA-Rev06 - 第171页
- 16 4 - NO TE ( 注記 ) #01 ... .FO R EN EN 用 #0 2... .FO R 2 00V 2 00 V 用 #0 3... .FO R 4 00V 4 00 V 用 #0 4... .TY P E X L X L 仕様 REF.NO NOTE PART NO D E S C R I P T I O N 品 名 Qty 1 400-82365 PO WER ON LAMP REL AY CABLE A…

- 163 -
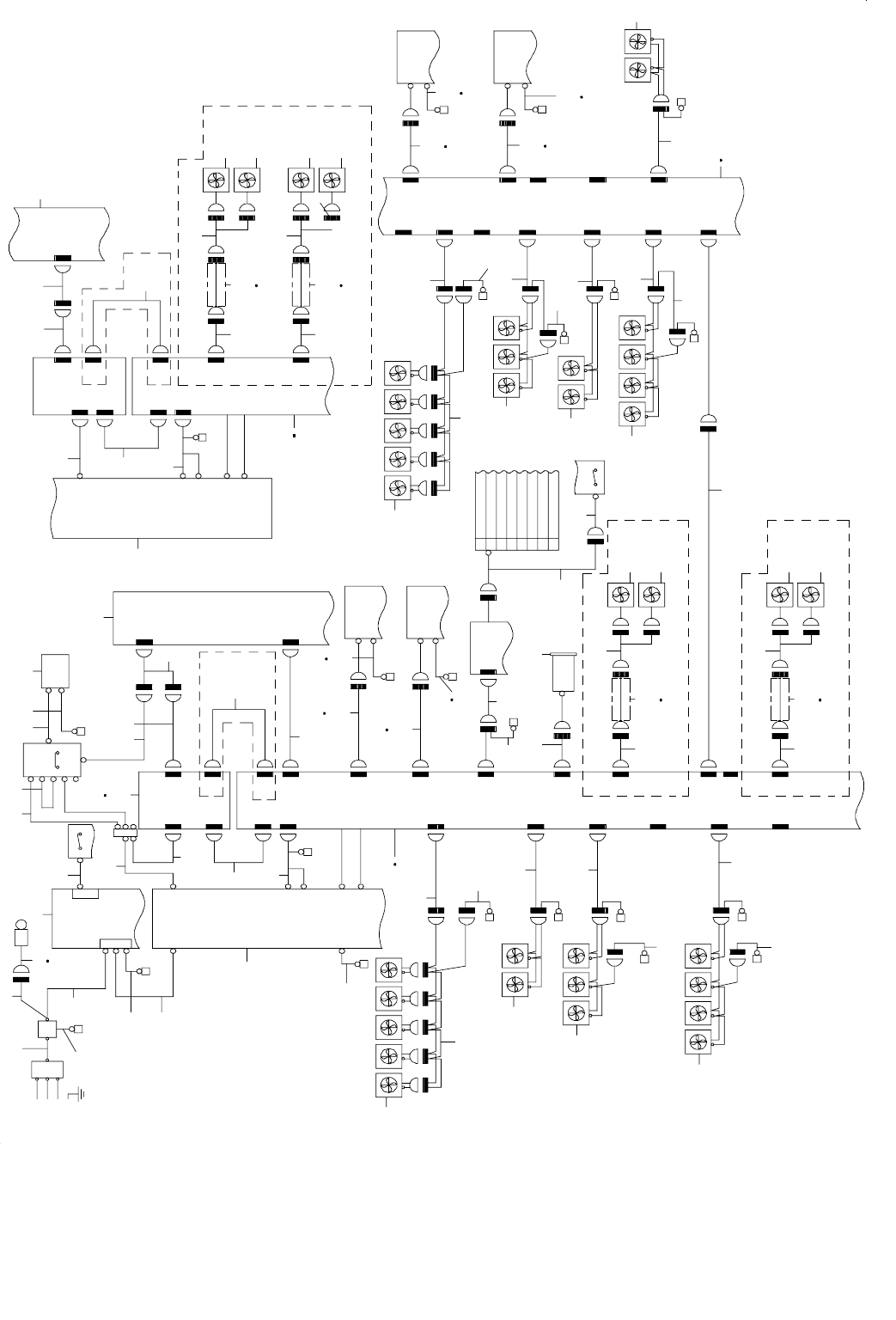
82.SYSTEM DIAGRAM (POWER UNIT)
SYSTEM DIAGRAM(POWER UNIT)
BASE FAN (CL)
5-2B
EN ONLY
EN ON LY
3-2B
3-2B
2-1B
8-4B
8- 4A
6-1B
2-1C
5-2B
2-1A
6-1A
9-4A
8-3B
8-3B
INPUT
AC200V
PE
W
V
U
CN13
PWRR007
FG-TAP(RR)
CN003
CN036
CN007
CN005
CN004
CN006
CN003
CN002
CN001
CN010
CN012
CN063
CN011
PWRR012
PWRR011
FG-TAP(RR)
BU DRIVER(R)
AWC DRIVER(R)
FG
AC-IN
FG
AC-IN
FG-TAP(RR)
(PWRR018)
(XYDR32)
XYDR02
CN16
1-3B
XY-RELAY PCB
XY16
XY DRIVER
UNIT(R)
CN2
CN1
CN3
(CN32)
POWER UNIT(R)
CN017
CN062
CN018
PWRR036
PWRR005
CN022 R
FG-TAP(RR )
PWRR004
CN005
PWRR003
CN067R
CN023R
PWRR001
CN021R
FG-TAP(RR)
FG-TAP(RR)
PWRR062
PWRR017
XYDR03
XYDR01
1-2B
AC220V
AC100V
AC100V
AC34V
AC100V
TF1
BASE
FAN(SR)
BASE
FAN(CR)
FG-TAP(RR)
CN068R
FG-TAP(RR)
CN024R
COVER TOP
FAN(YR)
PWRGND
1-2A
MAIN SW
(2/2)
PS-ON
CPCI BACK BOARD
CPU BOARD
ETHER-MAIN
POSITION(1)
IEEE1394
POSITION(2)
IP-X5
HOURMETER
PWRL010
FG-TAP(LR)
CN251
PWRL063
PWRL012
PWRL011
FG-TAP(LR)
FG-TAP(LR)
AC-IN
FG
AC-IN
FG
AC-IN
AWC DRIVER(L)
BU DRIVER(L)
ATX POWER
1-5A
CN48
XY-PWR
PWRL019
PWRL018
(XYDL32)
XYDL02
XYDRY-IO
VAC-IO XY16
CN16
XY-RELAY PCB
FG-TAP(LR)
PUMP
VACUUM
MC(TH)
1-4D
XY DRIVER
UNIT(L)
CN2
CN1
CN3
(CN31)
(CN32)
MAIN SW
(1/2)
TB2
XYDL01
XYDL03
PWRL017
PWRL062
FG-TAP(LR)
POWER UNIT(L)
CN017
CN062
CN018
CN019
CN011
CN012
CN001
CN063
CN002
CN010
CN003
CN004
CN005
CN006
CN036
CN007
3- 2B
PWRL005
FG-TAP(LR)
CN022
FG-TAP(LR)
CN067
PWRL003
CN006
FG-TAP(LR)
PWRL001
PWRL002
FG-TAP(LR)
CN023
CN021
FG-TAP(LR)
FG
1-4A
AC100V
AC34V
AC100V
AC100V
TF1
AC220VINPUT
CN2
TB1
AC
INPUT
UNIT
PWR-ON LIGHT
CN001
FG-TAP(LR)
FG-TAP
(LR)
NF
NFB
CONTROL UNIT
TOP FAN
BASE
FAN(SL)
COVER TOP
FAN(YL)
CN068
FG-TAP(LR)
FG-TAP(LR)
CN02 4
1
2
3
4
5
6
78
9
10
11
12
13
14
15
16
19
18
17
20
21
22
23
24
25
26
27
28
29
30
31
33
34
35
42
41
40
36
37
38 39
PWRL036
52
51
49
50
43
48
43
44
45
46
54
55
56
61
62
63
80
79
73
65
64
57
47
67
68
10
58
59
60
22
23
25
26
27
66
69
70
69
74
71
72
75
76
77
78
XYDRY-IO
COVER TOP
FAN(XL)
32
CN010
8-PORT COM
NOTE 2
12-2A
32
COVER TOP
FAN(XL)
NOTE3
AWC_BU-L
NOTE3
AWC_BU-L
NOTE3
AWC_BU-R
NOTE3
AWC_BU-R
NOTE1
PARTS NUMBER FOR EN:( )
PARTS NUMBER FOR XL:[ ]
PARTS NUMBER FOR XL-EN:([ ])
NOTE2
In the cas e of CVS optio n
add this 8-PORT COM.
NOTE3
"AWC_BU_L"&"AWC_BU_R"CONNECTORS IS
"40120142","40120143"ONLY.
83
82
F_FAN_LF
84
CN031
PWRL031
85 86
F_FAN_0CABLE BEAR F_FAN_1
Y FRAME END FAN(A)
Y FRAME END FAN(C)
F_FAN_2
53
81
87 93
F_FAN_2
Y FRAME END FAN(C)
Y FRAME END FAN(A)
F_FAN_1CABLE BEAR F_FAN_0
91 92
PWRL032
CN032
90
F_FAN_LR
1-5B
1-4B
F_FAN_1
F_FAN_2
93
CABLE BEAR F_FAN_0
85 86
PWRL032
CN032
94
F_FAN_RR
Y FRAME END FAN(A)
Y FRAME END FAN(C)
87
F_FAN_0
Y FRAME END FAN(A)
Y FRAME END FAN(C)
F_FAN_2
F_FAN_1
91 92
CN031
F_FAN_RF
95
PWRL031
CABLE BEAR
88 89 88 89
88 89 88 89

- 164 -
NOTE( 注記 ) #01....FOR EN EN 用
#02....FOR 200V 200 V 用
#03....FOR 400V 400 V 用
#04....TYPE XL XL 仕様
REF.NO NOTE PART NO D E S C R I P T I O N
品 名
Qty
1 400-82365 POWER ON LAMP RELAY CABLE ASM
パワーオンランプ中継ケーブル組
1
2 400-82363 NFB OUTPUT CABLE ASM
NFB 出力ケーブル組
1
3 400-82372 NF FG CABLE ASM
NF FG ケーブル組
1
4
#02
L800E-821-0A0 POWER ON LAMP 200V CABLE ASM
パワーオンランプ 200 V 束線組
1
5
#03
L804E-921-0A0 POWER ON LAMP 400V CABLE ASM
パワーオンランプ 400 V 束線組
1
6 401-23831 NF OUTPUT CABLE(TB1)ASM
NF 出力ケーブル(TB 1)組
1
7 401-23829 AC PWR IN UNIT FG CABLE ASM
AC 入力ユニット FG ケーブル組
1
8 401-23830 AC PWR IN UNIT OUTPUT CABLE ASM
AC 入力ユニットアウトケーブル組
1
9 401-22663 AC PO WER INPUT UNIT
AC 入力ユニット
1
10 401-22814 TRANSFORMER
トランス
1
11 401-23427 TF FG CABLE ASM
TF FG ケーブル組
1
12 400-89963 MAIN SW CABLE ASM
メイン SW ケーブル組
1
13 400-94021 TFL 220VOUT CABLE ASM
L トランス 220 V 出力ケーブル組
1
14 400-91880 XY DRIVER U(L) INPUT CABLE ASM
XY ドライバユニット L 入力ケーブル組
1
15 400-47964 VACUUM PUMP TERMINAL CABLE ASM
バキュームポンプ ターミナルケーブル組
1
16 400-47992 VACUUM PUMP TH-MC CABLE ASM
バキュームポンプ TH − MC カンケーブル組
1
17 400-47965 VACUUM PUMP POWER CABLE ASM
バキュームポンプ電源ケーブル組
1
18 400-48244 VACUUM PUMP FG CABLE ASM
バキュームポンプ FG ケーブル組
1
19 400-63490 VACUUM_PUMP
真空ポンプ
1
20 400-91882 XY DRV PWR CABLE(L)ASM
XY DRV 電源ケーブル(L)組
1
21 400-91901 TF 100V OUTPUT CABLE L ASM
TF 100 V 出力ケーブル L 組
1
22 401-23245 XY_DRIVER_UNIT(RA_ST)
XY ドライバ組(RA _ ST)
1
23
#01
401-04747 XY_DRIVER_UNIT(EN)
XY ドライバ組(EN)
1
24 400-82362 VACUUM I/O CABLE ASM
バキューム I / O ケーブル組
1
25 400-91920 XY DRV I/O CABLE ASM
XY DRV I/Oケーブル組
1
26 400-91918 XY-RELAY I/O CABLE ASM
XY − RELAY I / O ケーブル組
1
27 401-19361 XY-RELAY PCB ASM
XY − RELAY 基板組
1
28
#01
400-48248 XY DRV PWR CABLE (L) ASM (EN)
XY DRV 電源ケーブル(L)組(EN)
1
29 400-47885 XY-RELAY PWR CABLE (L) ASM
XY − RELAY 電源ケーブル(L)組
1
30 401-23596 POWER_SUPPLY_ASSY_RA-L(ST)
電源供給組 RA(左)ST
1
31
#01
401-23599 POWER SUPPLY ASSY L(EN)
電源供給組(左)EN
1
32 400-92440 BASIC FAN ASM
ファン組
1
33 400-47702 CTRL UNIT FAN ASM
コントロールユニットファンモータ組
1
34 400-65393 BASE FAN SL ASM
ベースファン SL 組
1
35 400-89900 COVER TOP FAN YL CABLE ASM XL
カバートップファン YL ケーブル組 XL
1
36 400-89881 COVER TOP FAN L RELAY CABLE ASM XL
カバートップファン L 中継ケーブル組 XL
1
37 401-19170 COVER TOP FAN XL RLY CABLE ASM
カバートップファン(XL)リレーケーブル組
1
38 400-47758 CONTROL UNIT TOP FAN RELAY CABLE ASM
コントロールユニットトップファン中継ケーブル組
1
39 400-47760 BASE FAN L RELAY CABLE ASM
ベースファン L 中継ケーブル組
1
40 400-65394 BASE FAN SL RELAY CABLE ASM
ベースファン SL 中継ケーブル組
1
41 400-48238 COVER TOP FAN LF/LR RELAY CABLE ASM
カバートップファン LF / LR 中継ケーブル組
1
42 400-65396 COVER TOP FAN YL RELAY CABLE ASM
カバートップファン YL 中継ケーブル組
1
43 401-20142 AWC_BU PWR CABLE(L) ASM
AWC _ BU 電源ケーブル(L)組
1
44
#01
400-89946 AWC DRV PWR CABLE (L) ASM (EN)
AWC ドライバ電源ケーブル(L)組(EN)
1
45 400-47853 AWC DRV FG CABLE (L) ASM
AWC ドライバ FG ケーブル(L)組
1
46
#01
400-47854 AWC DRV FG CABLE (L) ASM (EN)
AWC ドライバ FG ケーブル(L)組(EN)
1
47 400-89882 COVER TOP FAN R RELAY CABLE ASM XL
カバートップファン R 中継ケーブル組 XL
1
48
#01
400-89947 BU DRV PWR CABLE (L) ASM (EN)
BU ドライバ電源ケーブル (L) 組(EN)
1
49 400-47855 BU DRV FG CABLE (L) ASM
BU ドライバ FG ケーブル(L)組
1
50
#01
400-48756 TRAY GUIDE L
トレイガイド L
1
51 400-91466 ATX PWR RLY CABLE ASM
ATX 電源中継ケーブル組
1
52 400-47893 ATX PWR CABLE ASM
ATX 電源ケーブル組
1
53 401-23068 HOURMETER RELAY CABLE ASM
アワーメータ中継ケーブル組
1
54 401-20202 CPCI POWER CABLE ASM
CPCI パワーケーブル組
1
55 400-47703 ATX CTRL CABLE ASM
ATX コントロールケーブル組
1
56 400-91904 POWER UNIT GND CONECTION CABLE ASM
電源ユニット GND 接続ケーブル組
1
57 401-19172 COVER TOP FAN XR RLY CABLE ASM
カバートップファン(XR)リレーケーブル組
1
58 400-92738 XY DRIVER U (R) INPUT CABLE ASM
XY ドライバ R 入力ケーブル組
1
59 400-91883 XY DRV PWR CABLE (R) ASM
XY DRV 電源ケーブル(R)組
1
60 400-92734 TF 100V OUTPUT CABLE R ASM
TF 100 V 出力ケーブル R 組
1
61 400-65399 BASE FAN SR ASM
ベースファン SR 組
1
62 400-47765 BASE FAN CR ASM
ベースファン CR 組
1
63 400-89901 COVER TOP FAN YR CABLE ASM XL
カバートップファン YR ケーブル組 XL
1
64 400-47762 BASE FAN R RELAY CABLE ASM
ベースファン R 中継ケーブル組
1
65 400-65400 BASE FAN SR RELAY CABLE ASM
ベースファン SR 中継ケーブル組
1
66
#01
400-91467 XY DRV PWR CABLE (R) ASM (EN)
XY DRV 電源ケーブル(R)組(EN)
1
67 401-23602 POWER_SUPPLY_ASSY_RA-R(ST)
電源供給組 RA(右)ST
1
68
#01
401-23603 POWER SUPPLY ASSY R(EN)
電源供給組(右)EN
1
69 401-20143 AWC_BU PWR CABLE(R) ASM
AWC _ BU 電源ケーブル(R)組
1
70
#01
400-89948 AWC DRV PWR CABLE (R) ASM (EN)
AWC ドライバ電源ケーブル(L)組(EN)
1
71 400-47857 AWC DRV FG CABLE (R) ASM
AWC ドライバ FG ケーブル(R)組
1
72
#01
400-47858 AWC DRV FG CABLE (R) ASM (EN)
AWC ドライバ FG ケーブル(R)組(EN)
1
73 400-47766 BASE FAN CR RELAY CABLE ASM
ベースファン CR 中継ケーブル組
1
74
#01
400-89949 BU DRV PWR CABLE (R) ASM (EN)
BU ドライバ電源ケーブル(R)組(EN)
1
75 400-47859 BU DRV FG CABLE (R) ASM
BU ドライバ FG ケーブル(R)組
1
76
#01
400-47860 BU DRV FG CABLE (R) ASM (EN)
BU ドライバ FG ケーブル(R)組(EN)
1
77 400-91465 BASE FAN CL RELAY CABLE ASM
ベースファン CL 中継ケーブル組
1
78 400-47763 BASE FAN CL ASM
ベースファン CL 組
1
79 400-48239 COVER TOP FAN FR/RR RELAY CABLE ASM
カバートップファン FR / RR 中継ケーブル組
1
80 400-65402 COVER TOP FAN YR RELAY CABLE ASM
カバートップファン YR 中継ケーブル組
1
81 400-02115 HOURMETER ASM
アワーメータ組
1
82 401-19300 COVER TOP FAN XL CABLE ASM
カバートップファン(XL)ケーブル組
1
83 401-19301 COVER TOP FAN XR CABLE ASM
カバートップファン(XR)ケーブル組
1
84 400-65163 FRAME FAN LF CABLE ASM
フレームファン LF ケーブル組
1
85 401-23109 Y BEAR A CABLES(MS) ASM
Y ベアケーブル(MS)A 組
1
86
#04
400-89838 Y BEAR A CABLES ASM XL
Y ベアケーブル A 組 XL
1
87 401-52310 Y FRAME END FAN RELAY CABLE A ASM
Y フレームエンドファン中継ケーブル A 組
1
88 401-52307 Y FRAME END FAN CABLE A ASM
Y フレームエンドファンケーブル A 組
1
89 401-52309 Y FRAME END FAN CABLE C ASM
Y フレームエンドファンケーブル C 組
1
90 400-65164 FRAME FAN LR CABLE ASM
フレームファン LR ケーブル組
1
91 401-23110 Y BEAR B CABLES(MS) ASM
Y ベアケーブル(MS)B 組
1
92
#04
400-89839 Y BEAR B CABLES ASM XL
Y ベアケーブル B 組 XL
1
93 401-52311 Y FRAME END FAN RELAY CABLE B ASM
Y フレームエンドファン中継ケーブル B 組
1
94 400-65166 FRAME FAN RR CABLE ASM
フレームファン RR ケーブル組
1
95 400-65165 FRAME FAN RF CABLE ASM
フレームファン RF ケーブル組
1

- 165 -
83.SYSTEM DIAGRAM (SERVO MOTOR)
SYSTEM DIAGRAM(SERVO MOTOR)
1-4C
CNP3
CN2
CN2L
1-4C
(LF)
FG-TAP
SSCNET
1CH
POSITION
BOARD(1)
SSCNET
2CH
DI
1CH
DI
2CH
SSCNET
1CH
POSITION
BOARD(2)
SSCNET
2CH
DI
1CH
DI
2CH
1CH
POS2
POS2
2CH
XY
CN8
CN13
XY
2-1B
CN13
CN8
3-1A
XY-RELAY PCB
CN1A
CN1B
CNP3
CN2
CN2L
AMP YL(RF)
LINEAR SERVO
CN2L
CN2
CNP3
CN1B
CN1A
AMP X(RF)
LINEAR SERVO
POS1
2CH
1CH
POS1
XY
CN11
XY
CN10
2-1D
CN10
CN11
XY-RELAY PCB
1-5A
LINEAR SERVO
AMP YL(LF)
CN1A
CN1B
CNP3
CN2
CN2L
LINEAR SERVO
AMP X(LF)
CN1A
CN1B
CNP3
CN2
CN2L
CNP3
CN2
CN2L
X-LF
CN247
XLF
CN811
X
LM G
LM-X
CN812
CN176(X)
SCALE
HEAD
X(LF)
LM G
LINEAR
SERVO
MOTOR
X(LF)
CNP3
CN2
CN2L
YL-LF CN803
FG-TAP(LF)
CN151
YL-LF
CN133(YL)
CN804
LM-Y
CN154
LM-G
Y
CN141(YL)
SCALE
HEAD
YL(LF)
LINEAR
SERVO
MOTOR
YL(LF)
CN175(X)
XRF
CN811
FG-TAP(RF)
CN247
X-RF
CN175(X)
CN812
LM G
LM-X
X
CN176(X)
SCALE
HEAD
X(RF)
LM G
CNP3
CN2
CN2L
CN134(YL)
YL-RF
CN151
FG-TAP(RF)
YL-RF
CN805
CN152
CN142(YL)
LM-G
Y
SCALE
HEAD
YL(RF)
LM-G
LM-Y
CN806
LINEAR
SERVO
MOTOR
YL(RF)
LINEAR
SERVO
MOTOR
X(RF)
LINEAR SERVO
AMP X(LR)
CN1A
CN1B
CNP3
CN2
CN2L
LINEAR SERVO
AMP YR(LF)
CN1A
CN1B
CNP3
CN2
CN2L
CNP3
CN2
CN2L
YR-LF
FG-TAP(LF)
YL-LF
CN134(YR)
CN801
CN151
CN152
Y
CN142(YR)
SCALE
HEAD
YR(LF)
LM-G
LM-Y
CN802
LINEAR
SERVO
MOTOR
YR(LF)
SCALE
HEAD
X(LR)
CN176(X)
CN175(X)
11
22322564
78
9
7
8
9
11
10
12
13
14
16
17
18
50
15
20
19
29
8
10
30
34
33
31
32
35
12
13
38
10
26
27
55
56
20
15
36
37
18
50
10
57
45
46
58
59
26
27
38
48
34
CN2L
CN2L
LR-X
LRCNP3
X
XLR
CN811
FG-TAP(LR)
CN247
X-LR
LM G
X
LM X
CN812
Cable Bear
LM G
SERVO AMP
Z
(LF-3)
CN1B
4-2B
CN1A
LINEAR
SERVO
MOTOR
X(LR)
SERVO AMP
Z
(LF-2)
CN1B
4-1A
CN1A
SERVO AMP
Z
(LF-1)
CN1A CN1B
4-1A
LINEAR SERVO
AMP YL(LR)
CN1A
CN1B
CNP3
CN2
CN2L
CNP3
CN2
CN2L
YL-LF
CN134(YL)
CN151
YL-LR
CN805
FG-TAP(LR)
Y
CN152
CN142(YL)
SCALE
HEAD
YL(LR)
CN806
LM-Y
CN154LM-G
LINEAR
SERVO
MOTOR
YL(LR)
LINEAR SERVO
AMP YR(LR)
CN1A
CN1B
CNP3
CN2
CN2L
Cable Bear
CNP3
CN2
CN2L YR-LR
CN133(YR)
CN151
YR-LR
CN807
FG-TAP(LR)
CN141(YR)
Y
CN154
LM-Y
CN808
LM-G
SCALE
HEAD
YR(LR)
SERVO AMP
Z
(LR-1)
CN1A
CN1B
4-3A
LINE AR
SERVO
MOTOR
YR(L R)
SERV O AM P
Z
(LR-2)
CN1A
CN1B
4-4A
SERVO AMP
Z
(LR-3)
CN1A
CN1B
4-4A
LINEAR SERVO
AMP X(RR)
CN1A
CN1B
CNP3
CN2
CN2L
X
RRCNP3
RR-X
CN2L
CN2L
XRR
CN811
FG-TAP(RR)
CN247
X-RR
CN175(X)
Cable B ear
CN812
LM X
LM G
X
CN176(X)
SCALE
HEAD
X(RR)
LM G
SERVO AM P
Z
(RF-1)
CN1A
CN1B
4-1C
LINEAR
SERVO
MOTOR
X(RR)
SERVO AMP
Z
(RF-2)
CN1A
CN1B
4-1C
SERVO AMP
Z
(RF-3)
CN1A CN1B
4-2C
LINEAR SERVO
AMP YR(RF)
CN1A
CN1B
CNP3
CN2
CN2L
CNP3
CN2
CN2L
YR-RF CN807
CN151
YR-RF
CN133(YR)
FG-TAP(RF)
CN808
CN154
LM-Y
LM-G
Y
CN141(YR)
SCALE
HEAD
YR(RF)
LM-G
LINEAR
SERVO
MOTOR
YR(RF)
LINEAR SERVO
AMP YL(RR)
CN1A
CN1B
CNP3
CN2
CN2L
CNP3
CN2
CN2L
YL-RR
CN803
CN151
YL-RR
CN133(YL)
CN804
CN154
LM-G
Y
CN141(YL)
FG-TAP(RR)
LM-Y
SCALE
HEAD
YL(RR)
LM-G
LINEAR
SERVO
MOTOR
YL(RR)
LINEAR SERVO
AMP YR(RR)
CN1A
CN1B
CNP3
CN2
CN2L
Cable Bear
CNP3
CN2
CN2L
YR-RR CN801
CN151
YR-RR
CN134(YR)
FG-TAP(RR)
CN152
LM-G
CN142(YR)
Y
SCALE
HEAD
YR(RR)
LM-G
CN802 LM-Y
SERVO AMP
Z
(RR-1)
CN1A CN1B
4-3C
LINEAR
SERVO
MOTOR
YR(RR)
SERVO AMP
Z
(RR-2)
CN1A
CN1B
4-4C
SERVO AMP
Z
(RR-3)
CN1A CN1B
4-4C
7
7
8
21
24
25
26
27
28
40
18
50
19
29
15
10
39
31
32
33
41
12
13
38
42
34
22
20
22
22
10
10
8
8
22
22
22
10
10
34
38
53
47 54
26
27
52
45
46
21
34
10
43
44
45
46
47
49
26
27
38
48
22
22
22
10
10
22
22
22
10
10
21
23
51
31
32
34
8
67
69
12
13
38
42
60
61
12
13
62
63
18
50
15
20
19
29
10
8
64
45
46
34
65
58
26
27
38
53
10
66
31
32
34
67
68
12
13
53
38
NOTE1
PARTS NUMBER FOR EN:( )
PARTS NUMBER FOR XL:[ ]
PARTS NUMBER FOR XL-EN:([ ])
19 29