KE-2070_KE-2080_KE-2080R-Rev14 - 第155页
- - REF.NO N O TE PART NO D E S C R I P T I O N Qty 1 400-4 4538 S ERVO AM P 750W 1 2 400-4 5395 X L ENC CABLE ASM 1 3 400-4 5396 X L MTR C ABL E ASM 1 4 400-5 8384 Y BEAR C ABL ES ASM 1 5 # 01 400-5978 9 Y BEAR C ABL …

- -
74. SYSTEM DIAGRAM (XY MOTOR)
Y B E A R C A B L E S ( E )
F 8 E
F 1 2E
F 1 3 E
F 1 4 E
C N 1 6 8C N 1 6 8
C N 1 6 4C N 1 6 4
Y R C N M T R
Y M O T O R S W ( 2 / 2 )
Y R C N E N C
Y R C N P 3
Y R C N 2
Y L C N M T R
Y M O T O R S W ( 1 / 2 )
3 - 2 C
Y L C N E N C
X R C N M T R
X R C N E N C
X L C N M T R
X L C N E N C
C N 1 6 7
C N 1 5 5
C N 1 6 6
C N 1 5 4
C N 1 6 5
C N 1 5 2
2 - 3 A
Y L S E R V O
A M P ( 4 / 4 )
M R - J 3 - 2 0 0 B - R J 0 2 4
Y L S E R V O
M O T O R
H F - R P 1 5 3 D - S 1
Y L C N P 3
Y L C N 2
C N P 3
C N 2
Y B E A R C A B L E S
2 - 4 A
X L
X L S E R V O
A M P ( 4 / 4 )
M R - J 3 - 7 0 B - R J 0 2 4
X L S E R V O
M O T O R
H F - K P 7 S D - S 1
C N 1 6 2
C N 1 5 3
C N1 6 1
C N1 5 1
X L C N P 3
X L C N 2
C N P 3
C N 2
Y R S E R V O
M O T O R
H F - R P 1 5 3 D - S 1
C N P 3
C N 2
2 - 4 A
2 - 5 A
Y R
Y R S E R V O
A M P ( 4 / 4 )
M R - J 3 - 2 0 0 B - R J 0 2 4
Y L
X R
X R S E R V O
A M P ( 4 / 4 )
M R - J 3 - 7 0 B - R J 0 2 4
X R S E R V O
M O T O R
H F - K P 7 3 D - S 1
X R C N P 3
X R C N 2
C N P 3
C N 2
2 21 681
2 3 9 1 0
2 8 7 1 1 1 2
1 3 1 4
6
1 5
2 1 2 7
1 7
1 8
1 9
2 0
2 3
2 4
2 5
2 6
4 5

- -
REF.NO NOTE PART NO D E S C R I P T I O N Qty
1 400-44538 SERVO AMP 750W 1
2 400-45395 XL ENC CABLE ASM 1
3 400-45396 XL MTR CABLE ASM 1
4 400-58384 Y BEAR CABLES ASM 1
5
#01
400-59789 Y BEAR CABLES ASM(E) 1
6 400-44536 SERVO MOTOR 750W 1
7 400-44546 X MTR PWR CABLE 1
8 400-44538 SERVO AMP 750W 1
9 400-45397 XR ENC CABLE ASM 1
10 400-45398 XR MTR CABLE ASM 1
11 400-45399 XR ENC RELAY CABLE ASM 1
12 400-45400 XR MTR RELAY CABLE ASM 1
13 400-44545 X MOTOR ENCODER CABLE 1
14 400-44546 X MTR PWR CABLE 1
15 400-44536 SERVO MOTOR 750W 1
16 400-44539 SERVO AMP 2000W 1
17 400-45401 YL ENC CABLE ASM 1
18 400-46668 YL MOTOR RELAY CABLE ASM 1
19 400-46670 Y MOTOR SW CABLE ASM 1
20 400-46666 YL MOTOR CABLE ASM 1
21 400-44537 SERVO MOTOR 1500W 1
22 400-44539 SERVO AMP 2000W 1
23 400-45403 YR ENC CABLE ASM 1
24 400-46669 YR MOTOR RELAY CABLE ASM 1
25 400-46670 Y MOTOR SW CABLE ASM 1
26 400-46667 YR MOTOR CABLE ASM 1
27 400-44537 SERVO MOTOR 1500W 1
28 400-44545 X MOTOR ENCODER CABLE 1

- -
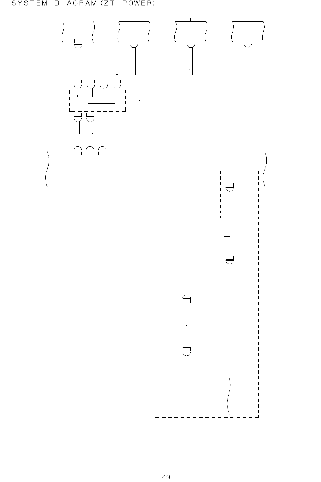
75. SYSTEM DIAGRAM (ZT POWER)
O N L Y K E - 2 0 8 0
C N 0 9 8
C N 0 3 3
C N 0 3 2
5 - 3 A
5 - 2 A
5 - 1 A
X Y B E A R C A B L E S ( E )
X Y B E A R C A B L E S
C N 0 9 8
C N 0 3 3
C N 2 1 4
C N 2 1 3
C N 2 1 2
Z T A C N P 1
C N 2 0 2
C N 2 1 1
2 - 4 B
C N P 1
Z T A S E R V O
A M P ( 2 / 5 )
M R - M D 1 0 0
C N 2 0 1C N 0 3 2
Z T D C N P 1
Z T C C N P 1
Z T B C N P 1
5 - 4 A
2 - 5 B
Z T C S E R V O
A M P ( 2 / 5 )
M R - M D 1 0 0
C N P 1
2 - 5 B
2 - 4 B
Z T D S E R V O
A M P ( 2 / 5 )
M R - M D 1 0 0
C N P 1
C N P 1
Z T B S E R V O
A M P ( 2 / 5 )
M R - M D 1 0 0
1 - 4 D
P O W E R U N I T
( 3 / 1 3 )
7 - 1 D
S C S O P T I O N W I R I N G
C N 0 1 6 C N 0 1 6
C N 0 5 6
B A R C O D E
R E A D E R
B R
C T R L U N I T
2 C H S E R I A L
C O M M U N I C A T I O N
B O A R D
E X T 1
C O M 1
1 4
1 3
1 5
8
1
6 7
2
3 4
5
1 0 1 1 9
1 8 - 2 C
1 2