KE-2070_KE-2080_KE-2080R-Rev14 - 第163页
- - REF.NO N O TE PART NO D E S C R I P T I O N Qty 1 400-01 904 LIGHT CTRL P C B ASM.(60 ) 1 2 400-01 943 I /O CT R L PCB ASM. 1 3 #05 401-36685 S AF ETY P CB ASM 1 4 400-02 151 O C C CAMER A CABL E ASM 1 5 400-02 140…

- -
78. SYSTEM DIAGRAM (HEAD UNIT 1)
H E A D
F A N
8 - 4 C
1 0 - 1A
4 - 3 C
C N 0 1 8 C N 0 1 8
1 3 - 4 A
1 - 2 C
1 - 2 C
1 7 - 1 A
1 - 2 C
1 - 2 C
6 - 2 C6 - 2 B6 - 2 B
6 - 2 A
C N 8 0 8 C N 8
9 - 1 C
X Y B E A R C A B L E S( E )
X Y B E A R C A B L E S
P O W E R U N I T
( 4 / 1 3 )
C N 2 4 6
XY B E A R C A B L E S ( E )
X Y B E A R C A B L E S
X Y B E A R C A B L E S
XY B E A R C A B L E S ( E )
X Y B E A R C A B L E S
O N L Y K E - 2 0 8 0
C N 1 9C N 1 9
Z T D S E R V O
A M P ( 5 / 5 )
M R - M D 1 0 0
Z T C S E R V O
A M P ( 5 / 5 )
M R - M D 1 0 0
Z T B S E R V O
A M P ( 5 / 5 )
M R - M D 1 0 0
C N 13C N 1 3
C N 4 B C N 4 A
C N 4 D C N 4 C
C N 4 B C N 4 A
C N 4 D C N 4 C
C N 4 B C N 4 A
C N 4 D C N 4 C
C N 4 B C N 4 A
C N 4 D C N 4 C
Z T A S E R V O
A M P ( 5 / 5 )
M R - M D 1 0 0
O C C - C
L I G H T
P C B
O C C - A
L I G H T
P C B
O C C- C
L I GH T
P C B
A M P
B A D
M A R K
S E N S O R
A M P
H E I G H T
S E N S O R
A M P
L S 4 - 5C N 5
C N 2C N 8 0 2
XY B E A R C A B L E S ( E )
C N 8 0 7C N 7
C N 8 2 0 C N 2 0
C N 8 0 9
C N 9
C N 8 5 2 C N 1 2 ( C N 5 2 )
L I G H T C T R L
P C B ( 2 / 3 )
C N 4 7 9L S 2 - 1C N 1
C N 8 0 5
C N 4 7 8L S 5 - 4
C N 5
I P - X 3 R P C B
( 2 / 2 )
C N 4
O C C 2 ( R )
O C C 1 ( R )
O C C 2 ( L )
O C C 1 ( L )
C N 8 2 4C N 4
O C C- A
L I GH T
P C B
O C C R
O C C L
C N 8 2 3C N 3
C N 8 0 6C N 6
S A F E T Y
P C B ( 2 / 4 )
L S 1 - 7C N 7
C N 8 0 1
C N 2 4 5
H E A D M A I N P C B ( 1 / 2 )
C N 1
I / O C O N T R O L
P C B ( 2 / 5 )
f o r O P o pt i o n
H / S - 3 5
C N 8 1 1C N 1 1
C N 10C N 8 1 0
E 2 S - W 2 3
T 7 S L O W
D O W N S E N S O R
2 0 2 1 1 2 3
4 5 6
8 9 2 5 2 6 2 7 2 8
2 2 1 0 1 1
7
2 9 3 0
1 2
1 3 1 4
1 5 2 3 1 6
1 7 2 4 1 8 1 9
3 1
3 2
3 3
3 4
3 5
3 9
3 6
3 72 9 3 0
3 8
4 0

- -
REF.NO NOTE PART NO D E S C R I P T I O N Qty
1 400-01904 LIGHT CTRL PCB ASM.(60) 1
2 400-01943 I/O CTRL PCB ASM. 1
3
#05
401-36685 SAFETY PCB ASM 1
4 400-02151 OCC CAMERA CABLE ASM 1
5 400-02140 OCC LIGHT CABLE ASM 1
6 400-45452 HEAD SP CABLE ASM 1
7 400-45435 HEAD MAIN PWR CABLE ASM 1
8 400-58385 XY BEAR CABLES ASM 1
9
#02
400-59779 XY BEAR CABLES ASM(E) 1
10 400-02267 BAD MARK SENSOR ASM 1
11
#03
400-45484 NOZZLE SENSOR AMP ASM 1
12 400-90481 HEAD MAIN PCB ASM 1
13 400-45453 OCC L CABLE ASM 1
14 400-45454 OCC R CABLE ASM 1
15 400-45456 OCC LIGHT L CABLE ASM 1
16 400-45457 OCC LIGHT R CABLE ASM 1
17 E9617-725-000 CCD CAMERA 1
18 400-01979 OCC C LIGHT P.C.B ASM 1
19 400-01959 OCC A LIGHT PCB ASM. 1
20 400-52359 IP-X3R ASM A 1
21
#01
400-52360 IP-X3R ASM B 1
22 400-02185 HMS CABLE ASM 1
23
#04
400-80204 OCC LIGHT LR CABLE ASM 1
24 E9617-725-000 CCD CAMERA 1
25 400-58385 XY BEAR CABLES ASM 1
26
#02
400-59779 XY BEAR CABLES ASM(E) 1
27 400-58385 XY BEAR CABLES ASM 1
28
#02
400-59779 XY BEAR CABLES ASM(E) 1
29 400-58385 XY BEAR CABLES ASM 1
30
#02
400-59779 XY BEAR CABLES ASM(E) 1
31 401-55379 Z ORG DI CABLE ASM 1
32 #05 401-55289 4AXIS SERVO AMP 1
33
#05
401-55289 4AXIS SERVO AMP 1
34
#05
401-55289 4AXIS SERVO AMP 1
35
#06
401-55289 4AXIS SERVO AMP 1
36
#01
401-55380 Z7 ORG DI CABLE ASM 1
37
#04
400-80210 T7 SLOW DOWN SENSOR ASM 1
38 #04 401-55387 T7 ORG DI CABLE ASM 1
39 401-55382 HEAD FAN CABLE ASM 1
40
#04
401-55388 OCC LIGHT L(OP)/T7 ORG DI CABLE ASM 1

- -
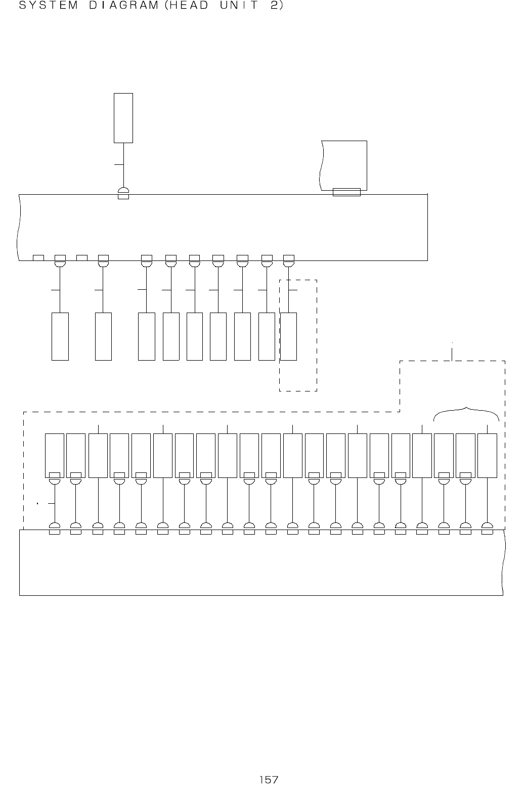
79. SYSTEM DIAGRAM (HEAD UNIT 2)
8 0 P
7 - 3 D
H E A D M A I N
P C B ( 2 / 2 )
C N 3 4 C N 2 3
8 - 2 D
8 - 4 A
Z 2 V A C S V
Z 1 V A C
S E N S O R
V A C U U M C A B L E A S M 7 0
V A C U U M C A B L E A S M 8 0
O N L Y K E - 2 0 8 0
O N L Y K E - 2 0 8 0
Z 7 V A C
S E N S O R
C N 7
Z 7 B L W S V
C N 7
Z 7 V A C S V
C N 1 4C N 14
C N 3 3C N 3 3
C N 2 6
C N 2 5
C N 2 3
C N 2 2
C N 2 1
C N 2 0
C N 1 8
C N 1 6
C N 1 7
C N 1 5
E 2 S - W 2 3
E 2 S - W 2 3
E 2 S - W 2 3
E 2 S - W 2 3
E 2 S - W 2 3
E 2 S - W 2 3
E 2 S - W 2 3
D - M 9 N L
D - M 9 N L
H E A D R E L A Y
P C B ( 2 / 2 )
C N 1 9
N O Z Z L E U P S V
C N 1 9
C N 1 8
N O Z Z L E D O W N
S E N S O R R
C N 1 6
N O Z Z L E D O W N
S E N S O R L
C N 2 6
C N 2 5
C N 2 4
C N 2 3
C N 2 2
C N 2 1
Z 7 S L O W D O W N
S E N S O R
Z 6 S L O W D O W N
S E N S O R
Z 5 S L O W D O W N
S E N S O R
Z 4 S L O W D O W N
S E N S O R
Z 3 S L O W D O W N
S E N S O R
Z 2 S L O W D O W N
S E N S O R
C N 2 0
Z 1 S L O W D O W N
S E N S O R
Z 6 V A C
S E N S O R
C N 6
Z 6 B L W S V
C N 6
Z 6 V A C S V
C N 1 3C N 13
C N 3 2C N 3 2
Z 5 V A C
S E N S O R
C N 5
Z 5 B L W S V
C N 5
Z 5 V A C S V
C N 1 2C N 12
C N 3 1C N 31
Z 4 V A C
S E N S O R
C N 4
Z 4 B L W S V
C N 4
Z 4 V A C S V
C N 1 1C N 1 1
C N 3 0C N 3 0
Z 3 V A C
S E N S O R
C N 3
Z 3 B L W S V
C N 3
Z 3 V A C S V
C N 1 0C N 1 0
C N 2 9C N 2 9
Z 2 V A C
S E N S O R
C N 2
Z 2 B L W S V
C N 2
C N 9C N 9
C N 2 8C N 2 8
C N 1
Z 1 B L W S V
C N 1
Z 1 V A C S V
C N 8C N 8
C N 2 7C N 2 7
H E A D R E L A Y
P C B ( 1 / 2 )
( V A C U U M P U M P O P T I O N )
1 2
3 4
1 0 1 1 5 6 7 8 9
2 0 2 1
1 2
1 3 1 4 1 5 1 6 1 7 1 8
1 9