KE-2070_KE-2080_KE-2080R-Rev14 - 第184页
- - 89. SYSTE M D I A G RAM ( V ER FY) L O A D S E L L A S M L O A D S E L L A M P L I F E R P OWER UN IT ( 13/1 3) 18-2 D 18-3 B 17-3 A CN 10 C N 0 1 0 H O U R M E T E R CN010 B CN 010A S I M P L E G A I N W E I G H T…

- -
REF.NO NOTE PART NO D E S C R I P T I O N Qty
1 400-02152 VCS CAMERA CABLE ASM 1
2 400-02141 VCS LIGHT CABLE ASM 1
3
#01
400-02144 VCS LIGHT(OP)CABLE ASM 1
4
#02
400-02145 VCS LIGHT RELAY CABLE ASM 1
5
#02
400-02147 VCS OP SENS ASM 1
6 #02 400-02146 VCS ST SENS ASM 1
7
#02
400-02148 VCS SV CABLE ASM 1
8
#02
400-02149 VCS HR CCD POWER CABLE ASM 1
9
#02
400-03293 HR CCD CAMERA 1
10
#02
400-03294 HR CCD CAMERA CABLE ASM 1
11 400-01917 BOTTOM LIGHT PCB ASM 1
12 400-02142 BACKLIGHT WIRE ASM 1
13 400-02143 SIDELIGHT WIREASM ASM 1
14 400-01911 BACK LIGHT PCB ASM. 1
15 400-01939 SIDE LIGHT PCB UNIT ASM 1
16 400-01915 COAXIAL LIGHT PCB ASM 1
17
#03
401-02599 8.4 LCD MONITOR(CE) 1
18
#03
400-99344 F-LCD/VCS MONITOR PWR CABLE ASM 1
19 E9623-721-000 PORTRAIT MONITOR CABLE 1
20 E9617-725-000 CCD CAMERA 1
21 E9580-729-0A0 IMG-CPU 232C CABLE ASM. 1

- -
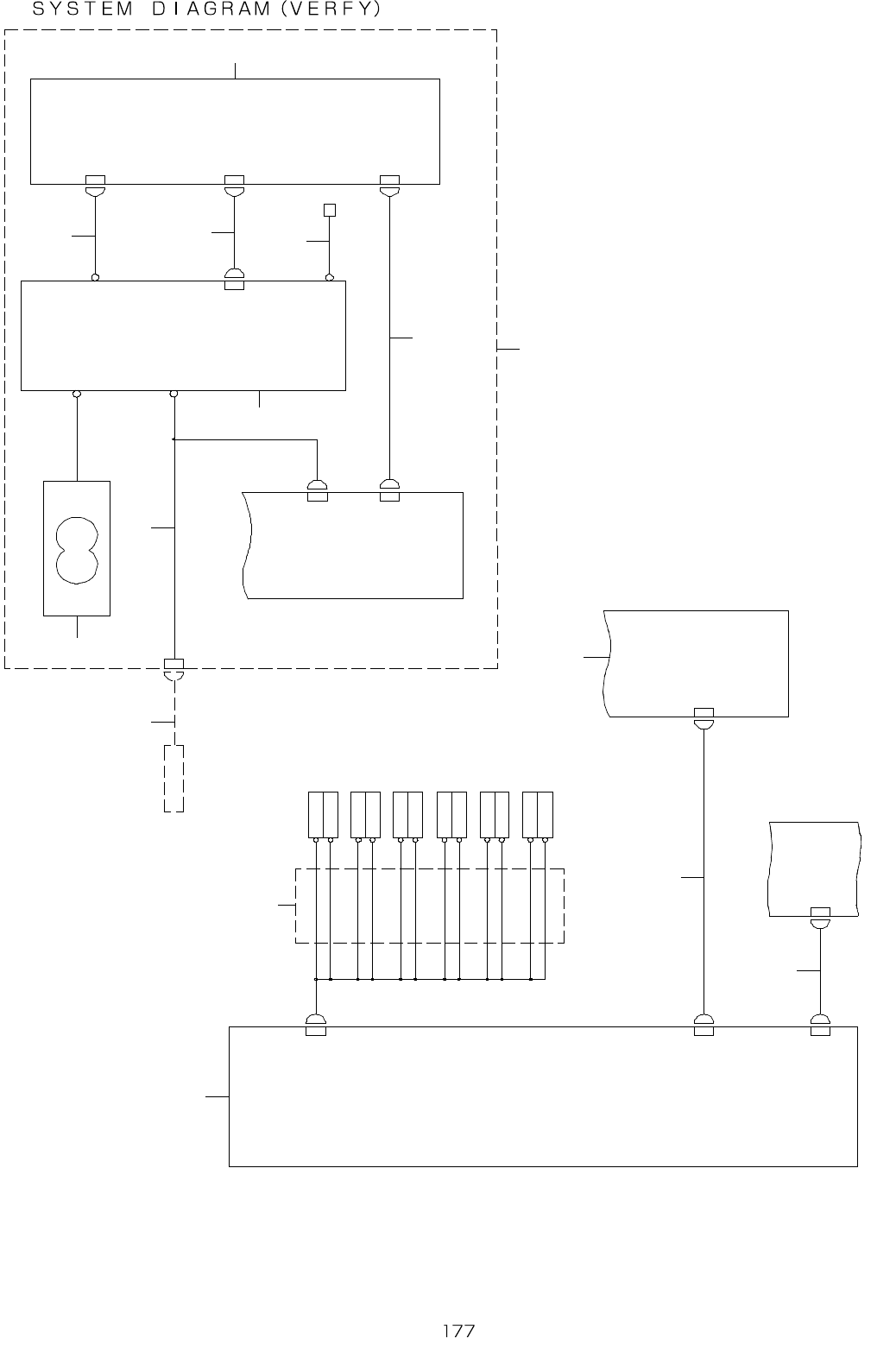
89. SYSTEM DIAGRAM (VERFY)
L O A D S E L L A S M
L O A D S E L L
A M P L I F E R
POWER UNIT(13/13)
18-2D
18-3B
17-3A
CN10
CN 0 1 0
H O U R M E T E R
CN010B
CN010A
S I M P L E G A I N W E I G H T
U N I T O P T I O N
CN17 CN17 ICX-5
CN2ICX-2
CN5
LOAD-19
F G - T A P
F R O N T
CN1 ICX-1
LDCL CTRL
I-CX
PCB
CN029
EXT2 S102
CN1
CN3
CN2 CVS02
CVS PCB
POWER UNIT(12/13)
1
4
3
6
1 0
1 3
1 5
1 4
8
9
1 2
1 1
7
CVS01
CVS03
8-PORT COM BOARD
4-1C
PROBE6(+)
PROBE6(-)
PROBE5(-)
PROBE5(+)
PROBE4(+)
PROBE4(-)
PROBE3(+)
PROBE3(-)
PROBE2(+)
PROBE2(-)
PROBE1(-)
PROBE1(+)
2
5

- -
REF.NO NOTE PART NO D E S C R I P T I O N Qty
1 400-95117 CVS PCB ASM 1
2 401-11229 CVS PROBE CABLE ASM 1
3 401-11228 CVS COMM CABLE ASM 1
4 401-11227 CVS POWER CABLE ASM 1
5 401-35433 8-PORT COM BOARD 1
6 400-02115 HOURMETER ASM 1
7
#01
400-61128 SIMPLE GAIN WEIGHT UNIT 1
8 400-21156 LOAD CELL FG WIRE ASM (1)
9 400-31620 LOAD CELL ASM (1)
10 400-60998 LOAD CELL AMP PWR CABLE ASM (1)
11 400-31754 I-CX PCB (1)
12 400-32128 LOAD CELL AMPLIFIER (1)
13 400-60997 I-CXPCB PWR CABLE ASM (1)
14 400-32125 LOAD CELL ANAROG CABLE ASM (1)
15 400-32126 LOAD CELL CONTROL CABLE ASM (1)