KE-2070_KE-2080_KE-2080R-Rev14 - 第186页
- - 90. SYSTE M D I A G RAM ( M O NITO R) K E Y B O A R D / M O U S E S W I T C H 1 -5D 1- 5C 16- 3 D R S2 R S1 RS 23 2C MO US E (F RON T ) K B1 M S1 ( RE AR) DV I1 V ID EO RS 23 2C V ID EO DV I2 15 -3 D CN 72 0 K B2 M…

- -
REF.NO NOTE PART NO D E S C R I P T I O N Qty
1 400-95117 CVS PCB ASM 1
2 401-11229 CVS PROBE CABLE ASM 1
3 401-11228 CVS COMM CABLE ASM 1
4 401-11227 CVS POWER CABLE ASM 1
5 401-35433 8-PORT COM BOARD 1
6 400-02115 HOURMETER ASM 1
7
#01
400-61128 SIMPLE GAIN WEIGHT UNIT 1
8 400-21156 LOAD CELL FG WIRE ASM (1)
9 400-31620 LOAD CELL ASM (1)
10 400-60998 LOAD CELL AMP PWR CABLE ASM (1)
11 400-31754 I-CX PCB (1)
12 400-32128 LOAD CELL AMPLIFIER (1)
13 400-60997 I-CXPCB PWR CABLE ASM (1)
14 400-32125 LOAD CELL ANAROG CABLE ASM (1)
15 400-32126 LOAD CELL CONTROL CABLE ASM (1)

- -
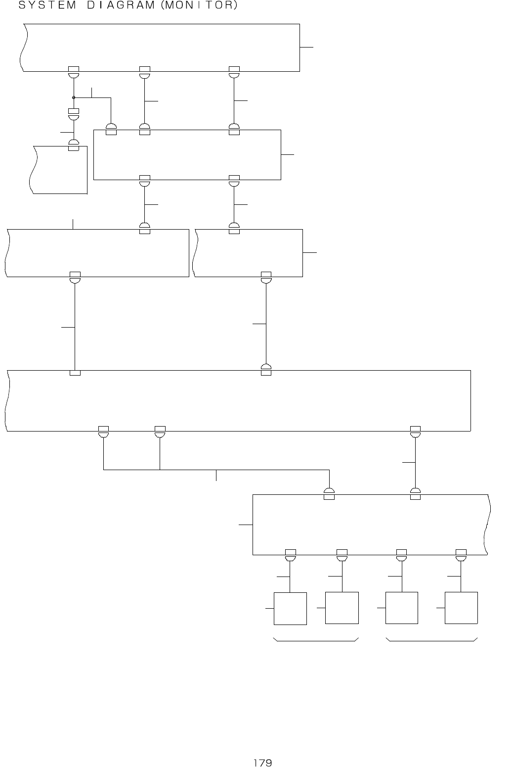
90. SYSTEM DIAGRAM (MONITOR)
K E Y B O A R D
/ M O U S E
S W I T C H
1-5D
1-5C
16-3D
RS2
RS1RS232C
MOUSE
(FRONT)
KB1
MS1
(REAR)
DVI1
VIDEO
RS232C
VIDEODVI2
15-3D
CN720
KB2
MS2
EX
KB
KB/MS PC
RS PC
19-5A
KEY BOARD
TRACK BALL
KEY BOARD
TRACK BALL
C P U
B O A R D( 3 / 3 )
F R ON T
MO N I T O R ( 2 / 2 )
R E A R
MO N I T O R ( 2 / 2 )
O PE RA T I O N
PC B ( 3 / 3 )
K E Y B O A R D
/ M O U S E
S W I T C H
19-2D
COM2
VHG-4P-A
RS-CN5
CN1
CN2
CN3
CN4
RS PC CPU COM2
RS-B
RS-CN2
RS-A
EXT2
RS-CN5
VHG-4P-B
RS-2
F L C D
R S 2 3 2 C
NOTE1
R S 2 3 2 C C H A N G E
P C B A S M
9
4 5 6 7
1
3 2 2 2 3
8
1 0
1 1
1 2
1 5 1 6
1 7
2
2 1
2 0
1 8
1 9
1 3
1 4

- -
REF.NO NOTE PART NO D E S C R I P T I O N Qty
1 400-03318 KEY BOARD 1
2 400-26196 ADD OP RS232C CABLE ASM 1
3 E9646-729-000 TRUCK BALL 1
4 400-02302 KEYBOARD CABLE ASM 1
5 400-02301 MOUSE CABLE ASM 1
6 400-02304 R-KEYBOARD CABLE ASM 1
7 400-02303 R-MOUSE CABLE ASM 1
8 400-03281 MOUSE/KEYBOARD SELECTOR 1
9 400-03282 MOUSE/KEYBOARD SELECTOR CABLE ASM 1
10 400-27815 F-232C CABLE ASM 1
11 400-28017 PANEL-LINK F CABLE 1
12 400-28018 PANEL-LINK R CABLE 1
13 400-25669 LCD DSP 1
14 400-25669 LCD DSP 1
15 400-02260 F 232C CABLE ASM 1
16 400-02263 OP-232C CABLE(R)ASM 1
17 400-26382 RS232C CHANGE PCB ASM 1
18 400-02253 CHANGE BOX CABLE ASM 1
19 400-26197 ADD CHANGE BOX CABLE ASM 1
20 400-03281 MOUSE/KEYBOARD SELECTOR 1
21 400-26414 ADD OP RS232C CABLE 2 ASM 1
22 400-03318 KEY BOARD 1
23 E9646-729-000 TRUCK BALL 1