KE-2070_KE-2080_KE-2080R-Rev14 - 第198页
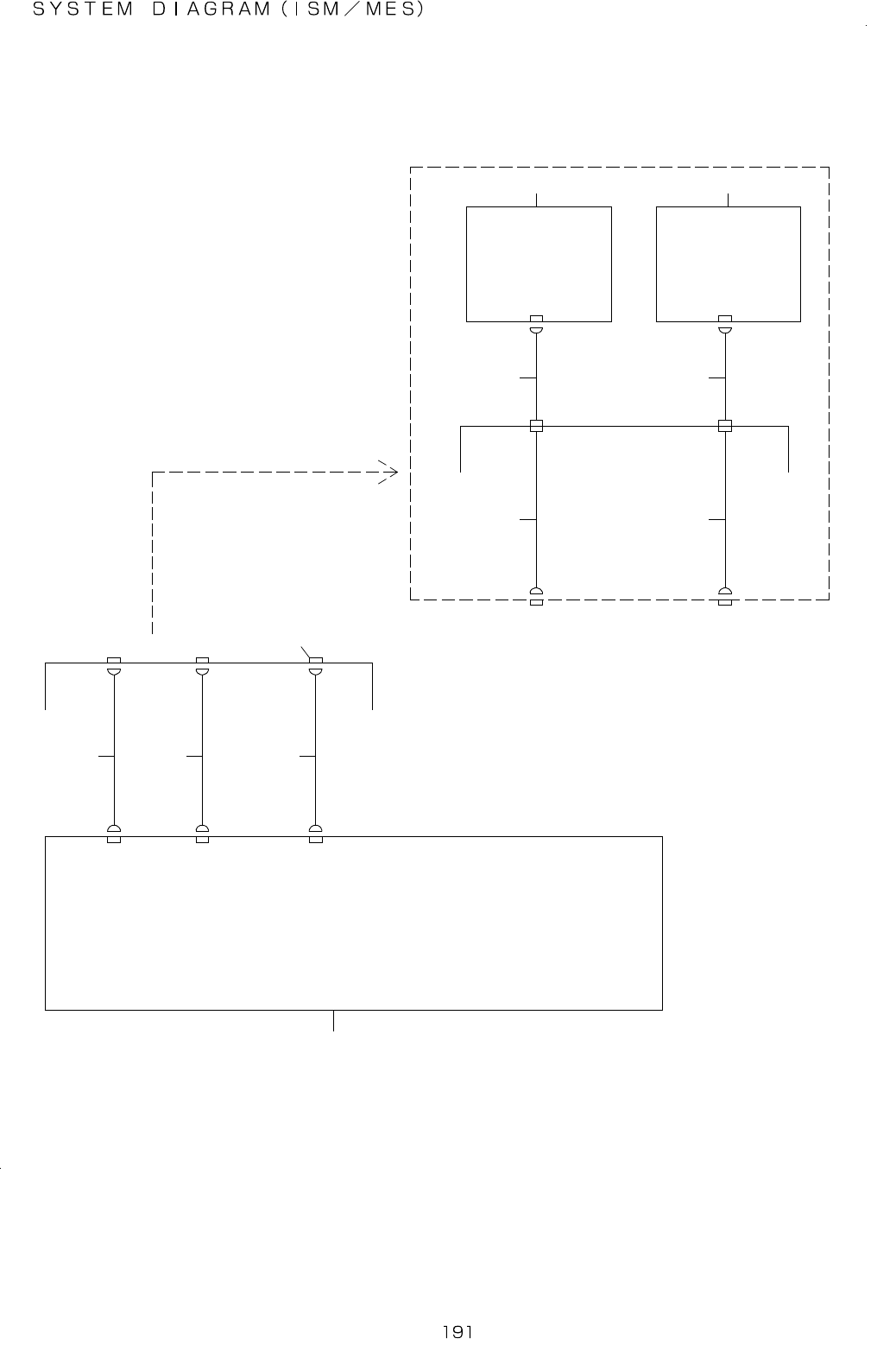
- - 96. SYSTEM DIAGR AM (ISM/MES) C P U B O A R D U S B U S B C O V E R L A N C O V E R U S B U S B I S M / M E S C O O P E R A T I O N O P B A R C O R D R E A D E R ( F ) B A R C O R D R E A D E R ( R ) 1 2 2 3 4 5 5 …

- -
REF.NO NOTE PART NO D E S C R I P T I O N Qty
1 400-44534 SERVO MOTOR 30W 1
2 400-44533 SERVO MOTOR 10W 1
3 400-44534 SERVO MOTOR 30W 1
4 400-44533 SERVO MOTOR 10W 1
5 401-55379 Z ORG DI CABLE ASM 1
6 401-55382 HEAD FAN CABLE ASM 1
7 401-55290 4AXIS SERVO AMP 1
8 401-55290 4AXIS SERVO AMP 1

- -
96. SYSTEM DIAGRAM (ISM/MES)
C P U B O A R D
U S B
U S B
C O V E R
L A N
C O V E R
U S B
U S B
I S M / M E S C O O P E R A T I O N O P
B A R C O R D R E A D E R ( F )
B A R C O R D R E A D E R ( R )
1
2 2 3
4
5 5
66
7 7

- -
REF.NO NOTE PART NO D E S C R I P T I O N Qty
1 401-07372 CPU BOARD 1
2 400-44522 USB RELAY CABLE 1
3 HW-0018100-80 LAN CABLE 1
4 HK-0651200-80 MODULAR KAPLA 1
5 401-73481 USB REPEATER CABLE 1
6 401-73482 USB BARCORD READER CABLE(4M) 1
7 EZ-1458644-11 READER BAR CODE 1