JX-350_保养维修手册.pdf - 第144页
维修调整要领书 9-7 9-3 配管路线图 ● 配管路线图(正压) 工厂气源 插头 单槽阀 空气过滤组合件 歧管 减压器 减压器 减压器 插头 φ8 减压器弯管 减压器弯管 减压器弯管 插头 φ8 切带机( OP ) 台架升降机 ( OP ) 插头 φ8 联管节 Y 型 联管节 Y 型 联管节 Y 型 联管节 Y 型 联管节 Y 型 联管节 Y 型 正压计 贴装头提升气缸 直通对接式管接头 X 塑料导轨 X 塑料导轨 Y 塑料导轨 Y …

维修调整要领书
9-6
● 真空泵分解图
No.
名称
No.
名称
1
六角凹头螺栓(M6×95)8 根
9
气缸板
2
泵头盖 1
10
气缸垫圈
3
连接管
11
气缸
4
O环 P-10
12
六角凹头螺栓(M8×20)
5
泵头盖 2
13
碗型垫圈挡
6
垫圈
14
碗型垫圈
7
阀挡
15
连杆
8
吸排气阀

维修调整要领书
9-7
9-3 配管路线图
● 配管路线图(正压)
工厂气源
插头
单槽阀
空气过滤组合件
歧管
减压器
减压器
减压器
插头φ8
减压器弯管
减压器弯管
减压器弯管
插头φ8
切带机(OP)
台架升降机(OP)
插头φ8
联管节Y型
联管节Y型
联管节Y型
联管节Y型
联管节Y型
联管节Y型
正压计
贴装头提升气缸
直通对接式管接头
X塑料导轨 X塑料导轨
Y塑料导轨
Y塑料导轨
直通对接式管接头
HEAD正压
直通对接式管接头
直通对接式管接头
异型联管节
异型联管节
调节器
传送电磁阀
MTC_IF盘
MTS_IF盘
驱动气缸
前侧
地面台车气源
前侧
驱动气缸
后侧
地面台车
气源后侧

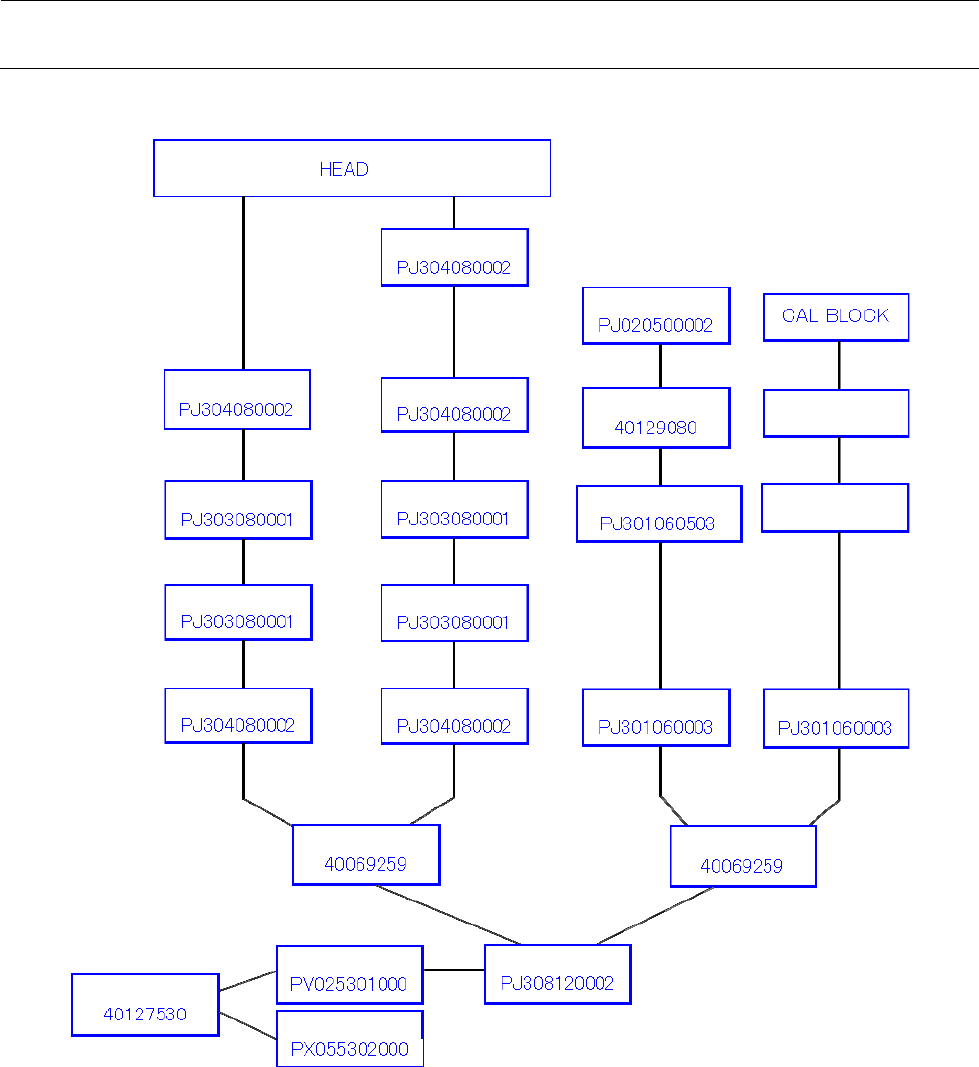
维修调整要领书
9-8
● 配管路线图(负压)
L侧 R侧
弯管
X塑料导轨出口
X塑料导轨出口
弯管
X塑料导轨
X塑料导轨
Y塑料导轨
Y塑料导轨
弯管
直通对接式管接头 直通对接式管接头
直通对接式管接头 直通对接式管接头
弯管
弯管
真空泵
单向阀
联管节Y型
联管节Y型
联管节Y型
消音器
插头
负压计
单头活接头
过滤器
电磁阀
减压器 减压器