CP-743E-03 - 第204页
33.1.Pneumatic circuit diagram(DGPI)[English Edition] No. Drg.No. & Code No. QTY Description Rating Remarks Materials 53 A4147A 3 JOINT, ONE-TOUCH EL8-PT1/8 OT 57 K53710 4 JOINT, ONE-TOUCH EC6-PT1/8 OT CP-743E,CP-742…

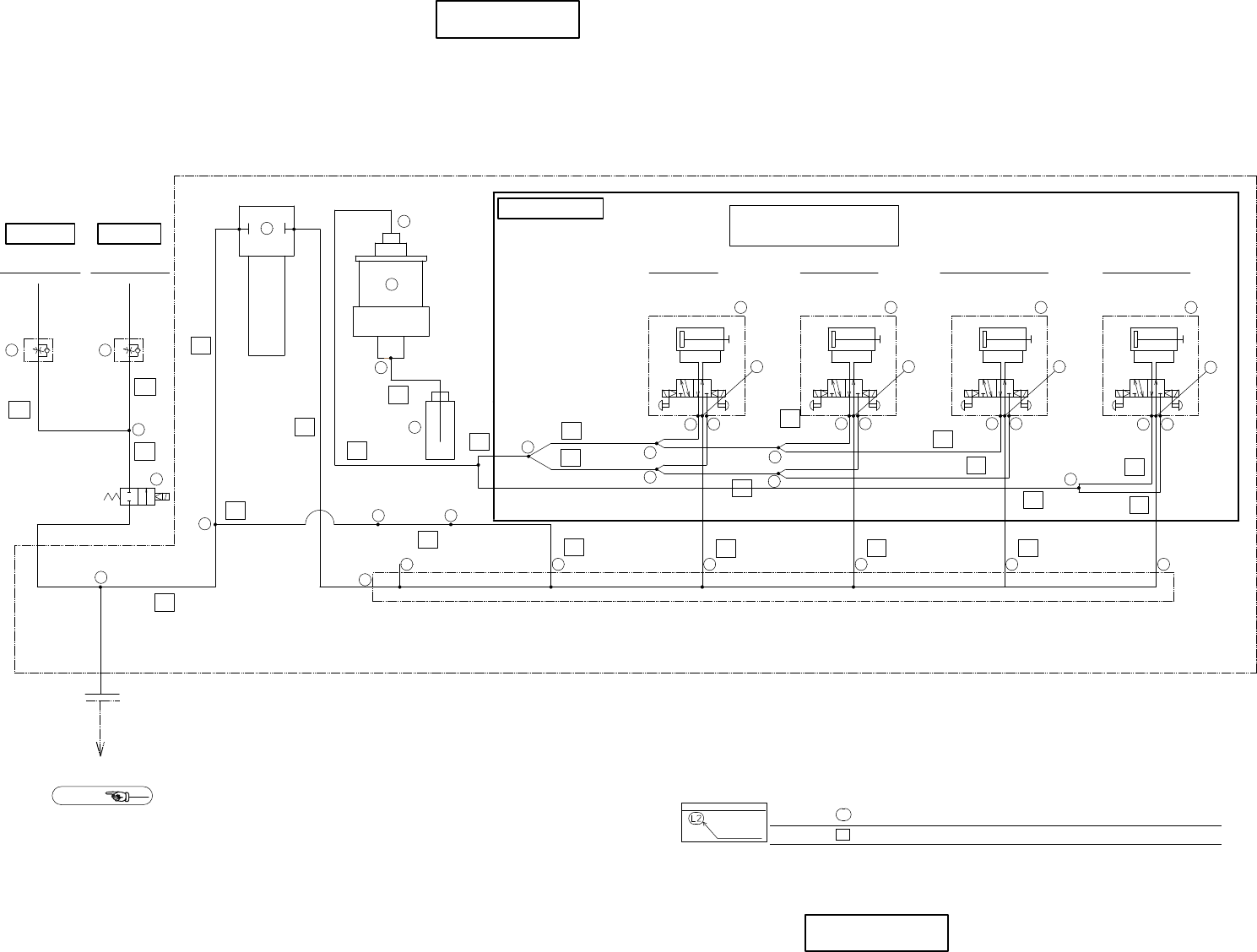
33.1.Pneumatic circuit diagram(DGPI)[English Edition]
No. Drg.No. & Code No. QTY Description Rating Remarks Materials
1 H1059T 1 VALVE, BALL RP-LL-3/8 OT
2 H30297 1 FILTER REGULATOR AW3000-02-BD OT
3 S4016R 1 SEPARATOR, MIST AFM3000-02-D OT
4 A1038Y 1 AMPLIFIER AP-40Z OT
5 WPL5012 1 CYLINDER, AIR OT
6 H1077T 1 VALVE, SOL PCS242-M5-D24-SP OT
7 S1058A 2 SILENCER AN120-M5 OT
8 A4063E 1 ELBOW QMQ6-5M812 OT
9 DCPH0680 16 VALVE, MECHANICAL OT
10 S3150H 1 SW, PRESSURE AP-43 OT
11 S1053A 10 SILENCER SL-1 OT
12 H1068C 1 VALVE, SOL PCC235-M5-D24SP-FJK OT
13 S31495 1 SW, PRESSURE AP-41 OT
15 H1062X 1 VALVE, MECHANICAL 80-VM133-M5-01 OT
16 CSSS1400 1 CYLINDER, AIR CR2184W OT
17 CSSS1001 1 CYLINDER, AIR NSA10X5-296W OT
18 K5345D 1 CONTROLLER, SPEED AS2211F-01-06S(シロ) OT
19 H10661 2 VALVE, SOL F15T4-F4-PL3-DC24V OT
20 DGSS0080 3 CYLINDER, AIR CRB-0041WY OT
21 ACSQL0240 2 VALVE, SOL F10M2AJ-24W OT
22 S2210A 2 CYLINDER, AIR CDAS32X15-ZE202B2 OT
23 S22076 1 CYLINDER, AIR CDQSB12-25DC-F9NWL OT
24 S2209A 8 CYLINDER, AIR CDAS16X15-ZE202B1 OT
26 DGQL0020 1 CYLINDER, RODLESS ORK16X653-412W OT
27 DGQL0030 1 CYLINDER, RODLESS ORK16X602-411W OT
28 H1066K 1 VALVE, SOL F10T2-F4-PL3-DC24V OT
30 T1063F 1 DUCT NPS50 OT
31 ADGQL8010 2 VALVE, SOL F15M2J-9WY OT
32 H5447Z 1 PUMP, VACUUM KHA750A-306-G1 OT
33 A1038Y 1 AMPLIFIER AP-40Z OT
34 S5213A 1 BLOWER, VORTEX 2BH1-500-7AH21-G31 OT
35 K5338D 1 CONTROLLER, SPEED AS1211F-M5-06(シロ) OT
36 K5335F 4 CONTROLLER, SPEED ASD330F-01-06S(シロ) OT
37 S1056A 4 SILENCER AN101-01 OT
38 K5335A 6 CONTROLLER, SPEED JSU-4 OT
39 DGQC0210 2 CYLINDER, AIR CDQSB12-32DC-F9NWL OT
40 H1037E 1 VALVE, MANUAL HV6-6 OT
41 H1006T 1 GENERATOR, VACUUM VDBL12P8-06-SA OT
42 K5342D 2 CONTROLLER, SPEED AS2201F-01-06S(シロ) OT
43 DCPU0190 1 CYLINDER, AIR CRB-0006W OT
44 K53474 1 CONTROLLER, SPEED AS2311F-01-06S(シロ) OT
45 H1081N 1 VALVE, SOL PCS245-01-D24-SP OT
46 Y3075A 1 UNION KQ2U06-00 OT
47 K5347W 4 CONTROLLER, SPEED AS2301F-01-06S(シロ) OT
48 Y3082C 1 UNION, ELBOW KQ2V06-01S OT
49 K50764 1 CONNECTOR KQ2U06-01S OT
50 Y3067A 2 UNION KQ2H06-00 OT
51 K5339W 1 CONTROLLER, SPEED AS1311F-M5-06(シロ) OT
52 A4146A 2 JOINT, ONE-TOUCH EL8-PT1/4 OT
CP-743E,CP-742E PARTS LIST
33 - 5 33.1.Pneumatic circuit diagram(DGPI)[English Edition]

33.1.Pneumatic circuit diagram(DGPI)[English Edition]
No. Drg.No. & Code No. QTY Description Rating Remarks Materials
53 A4147A 3 JOINT, ONE-TOUCH EL8-PT1/8 OT
57 K53710 4 JOINT, ONE-TOUCH EC6-PT1/8 OT
CP-743E,CP-742E PARTS LIST
33 - 6 33.1.Pneumatic circuit diagram(DGPI)[English Edition]

配管No.
Ref.33-7
φ6
φ4
φ6
1/81/81/81/81/81/8
φ6
φ6
φ6
9st(DGPH)13st(DGPU)
13st真空破壊 9st真空破壊
カムBOX(DGPA)
(φ25x12)(φ25x12) (φ28x12)
1stノズル上下1st送り上下 14stノズル切替前後
ストッパON時ストッパON時 ストッパON時
WPI0020
配管タ−ミナル
φ6
φ6
φ6
φ6
ストッパON時
9stノズル上下
(φ25x12)
A B A B A B A B
Bでシリンダ引込
Aでシリンダ押出(カムに追従)
メータ イン メータ イン
φ6
φ8
φ8
φ8
φ8
φ8
φ8
φ8
φ8
φ8
φ8
φ8
φ8
φ8
φ8
φ10
φ6
φ8
Ref.33-1
C
60%
0.5 1 2
17 18
1
5
11
9
9
9
9
9
15
15
15 15
16 16
15 15
10
16
15 15
232323232321
33
22
16
13 12 14
4
6
7
19
20
2
2
33.2.エアー配管図(DGPI)
33.2.エアー配管図(DGPI)
33 - 7
日本語版
日本語版
CP-743E,CP-742E PARTS LIST
配管NO.を で囲んだものは配管にマーカーを1個組み付け
配管NO.を で囲んだものは配管の両端にマーカーをそれぞれ1個組み付け
B1
B1
B1
B1
B1
B1
B1
B1
B1
B1
B1
B1
B1
B1
B1
B1
B1
B1B1
B1
B1
A1
A1
A1