CP-743E-03 - 第208页
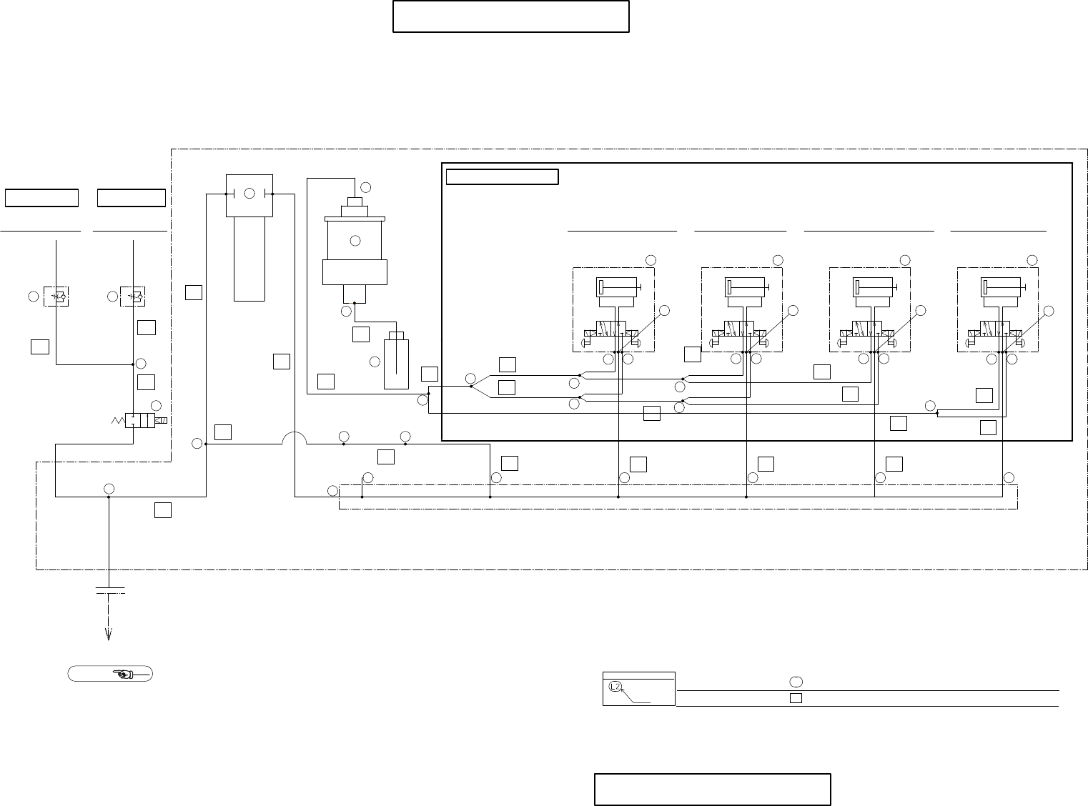
33.2.Pneumatic circuit diagram(DGPI)[English Edition] No. Drg.No. & Code No. QTY Description Rating Remarks Materials 1 DCPI0510 1 VALVE QUBEエアルブリケータ L55-02-Z OT 2 Y3071T 2 UNION KQ2T08-06 OT 3 Y3082Z 2 UNION, HALF …

No.
Ref.33-7
φ6
φ4
φ6
1/81/81/81/81/81/8
φ6
φ6
φ6
9st(DGPH)
13st(DGPU)
(φ25x12)(φ25x12) (φ28x12)
WPI0020
φ6
φ6
φ6
φ6
(φ25x12)
A B A B A B A B
IN IN
φ6
φ8
φ8
φ8
φ8
φ8
φ8
φ8
φ8
φ8
φ8
φ8
φ8
φ8
φ8
φ10
φ6
φ8
Ref.33-4
C
60%
Conduct terminal
0.5 1 2
Numbers enclosed by are attached with a marker.
Numbers enclosed by are attached with a marker at both ends.
17 18
1
5
11
9
8
9
9
9
9
15
15
15 15
16 16
15 15
10
16
15 15
232323232321
33
22
16
13 12 14
4
6
7
19
20
2
2
1st feed lever up/down 14st nozzle change fwd/bwd1st nozzle up/down 9st nozzle up/down
Stopper on Stopper on Stopper on Stopper on
Cam box(DGPA)
13st vacuum cut off 9st vacuum cut off
33.2.Pneumatic circuit diagram(DGPI)
33.2.Pneumatic circuit diagram(DGPI)
33 - 9
English Edition
English Edition
CP-743E,CP-742E PARTS LIST
B1
B1
B1
B1
B1
B1
B1
B1
B1
B1
B1
B1
B1
B1
B1
B1
B1
B1B1
B1
B1
A1
A1
A1

33.2.Pneumatic circuit diagram(DGPI)[English Edition]
No. Drg.No. & Code No. QTY Description Rating Remarks Materials
1 DCPI0510 1 VALVE QUBEエアルブリケータ L55-02-Z OT
2 Y3071T 2 UNION KQ2T08-06 OT
3 Y3082Z 2 UNION, HALF KQ2H04-06 OT
4 DCPI0520 1 SILENCER CM-03-B+F6-02ML OT
5 Y3081A 1 UNION, ELBOW KQ2L10-03S OT
6 . 1 ELBOW F6-02ML OT
7 T10137 1 TANK PP2044A OT
8 Y3071Z 1 UNION KQ2T08-10 OT
9 K5586A 5 CONNECTOR KQ2U08-00 OT
10 Y3071H 1 UNION KQ2T08-00 OT
11 ADCPA8111 1 CYLINDER, AIR OT
12 ADCPA8141 1 CYLINDER, AIR OT
13 ADCPA8121 1 CYLINDER, AIR OT
14 ADCPA8131 1 CYLINDER, AIR OT
15 . (8) UNION, ELBOW 3109 08 10JP OT
16 Y3049W 4 UNION, ELBOW KJL06-01S(シロ) OT
17 K5339W 1 CONTROLLER, SPEED AS1311F-M5-06(シロ) OT
18 K5338D 1 CONTROLLER, SPEED AS1211F-M5-06(シロ) OT
19 Y3075A 1 UNION KQ2U06-00 OT
20 H1068C 1 VALVE, SOL PCC235-M5-D24SP-FJK OT
21 A3034A 1 PLUG PT1/8 OT
22 A4146A 1 UNION, ELBOW EL8-PT1/4 OT
23 A4037A 5 UNION, ELBOW EL6-PT1/8 OT .
CP-743E,CP-742E PARTS LIST
33 - 10 33.2.Pneumatic circuit diagram(DGPI)[English Edition]

Ref.33-1
A
Ref.33-1
B
φ8
φ8
BA BA
(クランプ)
Bでシリンダ押出
(アンクランプ)
Aでシリンダ引込
(パレット上昇端)
Bでシリンダ押出
(パレット下降端)
Aでシリンダ引込
BA
(クランプ)
Bでシリンダ押出
(アンクランプ)
Aでシリンダ引込
BA
D1軸(DGSD)
テーブルストッパ
ストッパ下降時
パレット上下
パレット下降時
PCUクランプ(IN)
アンクランプ時
PCUクランプ(OUT)
アンクランプ時
テーブルストッパ
パレット上下
PCUクランプ L
PCUクランプ R
PCUクランプ(IN)
PCUクランプ(OUT)
PCUクランプ(OUT) PCUクランプ(IN)
M/C後面
PCU
ソレノイドバルブとシリンダの配置
(クランプ)
Bでシリンダ押出
(アンクランプ)
Aでシリンダ引込
バルブ(D1)
隔壁用チェック弁付
バルブ(D2)
隔壁用チェック弁付
メータ アウトメータ アウト
メータ アウト メータ アウト
メータ アウト メータ アウト メータ アウトメータ アウト
R L LR
B1
D10
D10
D1
D1
D2
D2
D3
D4
D4
D3
D5
D6
D5
D6
D8
D7
D7
D8
テーブルストッパ
パレット上下
PCUクランプ L
PCUクランプ R
φ8
φ8
BA BA
(クランプ)
Bでシリンダ押出
(アンクランプ)
Aでシリンダ引込
(パレット上昇端)
Bでシリンダ押出
(パレット下降端)
Aでシリンダ引込
BA
(クランプ)
Bでシリンダ押出
(アンクランプ)
Aでシリンダ引込
BA
D2軸(DGSD)
テーブルストッパ
ストッパ下降時
パレット上下
パレット下降時
PCUクランプ(IN)
アンクランプ時
PCUクランプ(OUT)
アンクランプ時
PCU
(クランプ)
Bでシリンダ押出
(アンクランプ)
Aでシリンダ引込
メータ アウトメータ アウト
メータ アウト メータ アウト
メータ アウト メータ アウト メータ アウトメータ アウト
B11
D20
D20
D11
D11
D12
D12
D13
D14
D14
D13
D15
D16
D5
D16
D18
D7
D17
D18
配管No.
配管NO.を で囲んだものは配管にマーカーを1個組み付け
配管NO.を で囲んだものは配管の両端にマーカーをそれぞれ1個組み付け
50%
50%X70%
9
5
5 5
9
5 5
9
1212
5
1212
4
77
6
3
1
8
10
6
11
9
5
1212
5
1212
4
77
6
3
2
8
10
6
11
33.3.エアー配管図(DGPI)
33.3.エアー配管図(DGPI)
33 - 11
日本語版
日本語版
CP-743E,CP-742E PARTS LIST