00191370-02 - 第207页
Manuel d’utilisation HS-50 6 Fonctions du système Vision Version du logiciel SR.501.xx Edition 12/99 FR 6.5 Appr entissage marque 207 t I I t 6.5.2.3 Boutons de commande Le syst ème me t les b outons de co mmande suiv an…

6 Fonctions du système Vision Manuel d’utilisation HS-50
6.5 Apprentissage marque Version du logiciel SR.501.xx Edition 12/99 FR
206
t IIt
6.5 Apprentissage marque
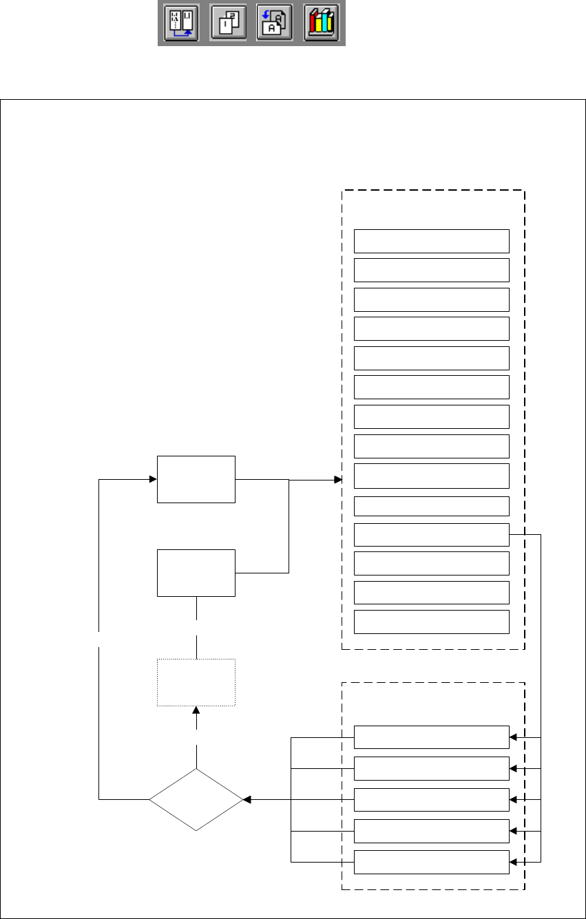
6.5.1 Organigramme "Apprentissage marque"
L’organigramme "Apprentissage marque" présente toutes les options des menus, y compris leurs
sous-options, sous la forme d’un graphique. Les menus sont mis en évidence par leur encadre-
ment en traits pleins, les boîtes de sélection par leur encadrement en traits discontinus et les boî-
tes d’édition par leur encadrement en traits pointillés 6
6.5.2 Explications concernant l’organigramme
6.5.2.1 Menus
Les menus suivants sont disponibles sous l’option "Apprentissage marque": 6
– sélection de marque
– apprentissage marque
– sensibilité aux contrastes
– tester marque
La boîte de sélection "Enregistrer données marque" est visualisée, dès que vous désirez quitter
l’option "Apprentissage marque" et que les données d’une marque ont été reconfectionnées ou
modifiées. Vous avez le choix, soit d’enregistrer les paramètres définis de la marque, soit de les
annuler. 6
Vous pouvez quitter les divers menus en cliquant sur l’icône associée au dit menu ou en cliquant
sur l’icône de l’"Ecran de base". 6
6.5.2.2 Boîtes d’édition, boîtes de sélection
Le système met les boîtes d’édition suivantes à disposition pour l’entrée des données, l’affichage
des valeurs et la mise à exécution d’actions: 6
– créer marque
– changer nom marque
– régler tableau 5
Refermer ces boîtes d’édition en cliquant soit sur le bouton "OK", soit sur "confirmer", soit sur
"annuler". 6
– Cliquer sur "OK" ou "confirmer" pour transmettre les données au programme et les enregistrer.
La boîte d’édition se referme.
– Cliquer sur le bouton de commande "annuler" pour annuler les données. La boîte d’édition se
referme.

Manuel d’utilisation HS-50 6 Fonctions du système Vision
Version du logiciel SR.501.xx Edition 12/99 FR 6.5 Apprentissage marque
207
t IIt
6.5.2.3 Boutons de commande
Le système met les boutons de commande suivants à disposition, permettant de sélectionner les
options: 6
– Sélection du portique d’apprentissage
Sélection du portique d’apprentissage par clic souris.
– sauvegarder marque
Les paramètres générés de la marque sont enregistrés après avoir cliqué sur ce bouton de
commande.
– charger marque
Cliquer sur le bouton de commande "charger marque" après avoir sélectionné la marque dans
la liste déroulante. Les paramètres afférents à cette marque sont alors chargés.
6.5.2.4 Images vidéo
L’image vidéo du système MVS (unité d’analyse Vision) est affichée sur l’écran du calculateur de
station lors de la mise à exécution de certaines actions. Des en-têtes et des bas de page sont
également visualisés sur l’image: 6
– L’en-tête affiche, par ex., l’option de menu "configurée", le code de la marque, les critères
d’analyse, les résultats de mesure, etc.
– Sont affichés dans les bas de page les séquences de commande, les raccourci-claviers, les
coordonnées de la caméra, etc.
Quitter les images vidéo en appuyant sur la touche "ESC". La fenêtre du menu "sélectionné" est
affichée de nouveau. 6
6.5.2.5 Boîtes d’avertissement et de messages
Les messages sont des champs textes recélant des informations sur les actions soumises à exé-
cution, des avertissements, etc. Ces messages sont affichés 6
– en cas de manipulation erronée (par ex. PCB encore sur le convoyeur de travail),
– en cas de demande d’intervention de l’utilisateur (par ex. retirer le PCB),
– en tant qu’instruction (par ex. entrer le nom de la marque),
– pour signaler une action prolongée du système (par ex.chargement des données de la mar-
que).

6 Fonctions du système Vision Manuel d’utilisation HS-50
6.5 Apprentissage marque Version du logiciel SR.501.xx Edition 12/99 FR
208
t IIt
6
Fig. 6.5 - 1 Organigramme "Apprentissage marque" - options du menu
écran de base
Options du menu "apprentissage marque"
Menu "écran de base"
configuration
erreurs
magasins
fonctions portique 3
fonctions portique 4
convoyeur 2
convoyeur 1
apprentissage marque
tester composant
SITEST
GEM
écran de base
Markenauswahl
apprentissage marque
sensibilité aux contrastes
tester marque
Sauvegarder
marque
Option de menu
"apprentissage marque"
sélection marque
Marque
traitée?
La marque
est restaurée
La marque
est
sauvegardée
OK
oui
annuler
fonctions portique 1
fonctions portique 2