00191370-02 - 第209页
Manuel d’utilisation HS-50 6 Fonctions du système Vision Version du logiciel SR.501.xx Edition 12/99 FR 6.5 Appr entissage marque 209 t I I t 6 Fig. 6.5 - 2 Organigram me "Appre ntissage marque", menu "sél…

6 Fonctions du système Vision Manuel d’utilisation HS-50
6.5 Apprentissage marque Version du logiciel SR.501.xx Edition 12/99 FR
208
t IIt
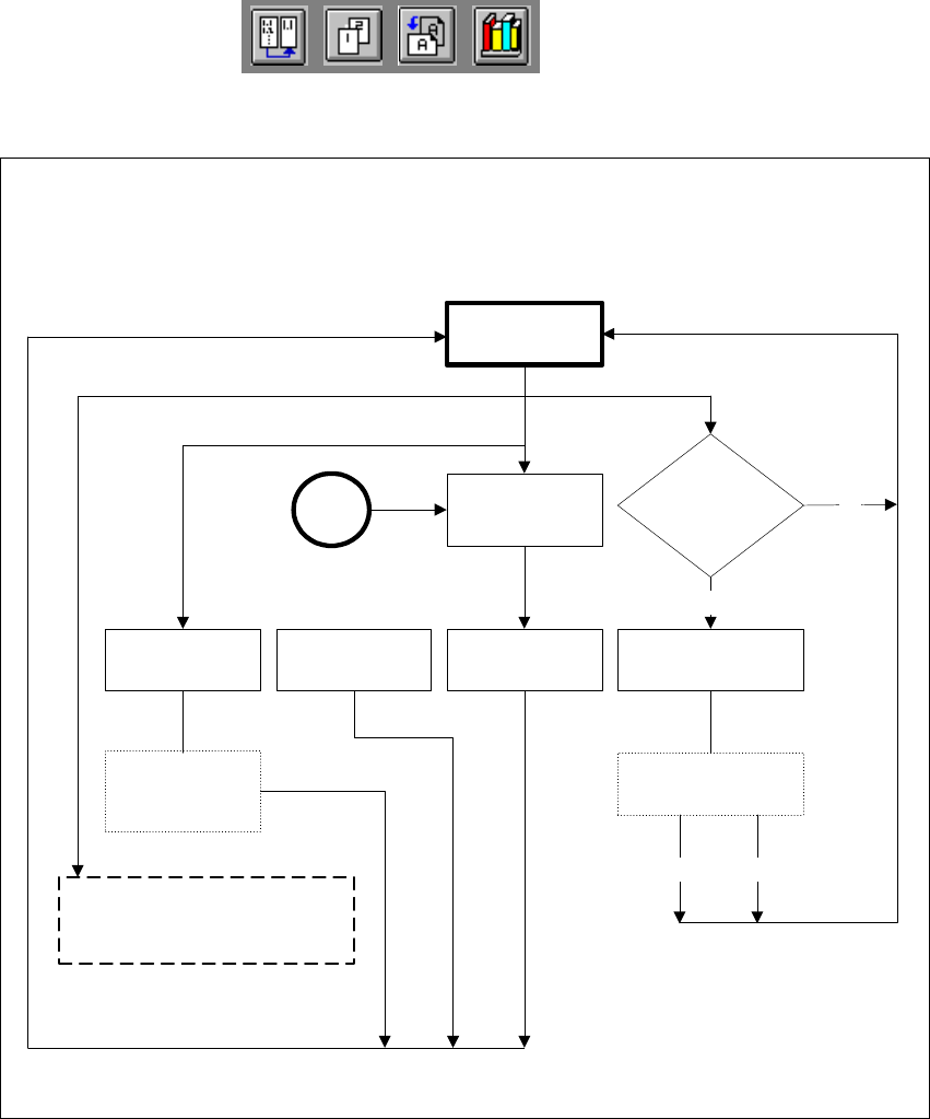
6
Fig. 6.5 - 1 Organigramme "Apprentissage marque" - options du menu
écran de base
Options du menu "apprentissage marque"
Menu "écran de base"
configuration
erreurs
magasins
fonctions portique 3
fonctions portique 4
convoyeur 2
convoyeur 1
apprentissage marque
tester composant
SITEST
GEM
écran de base
Markenauswahl
apprentissage marque
sensibilité aux contrastes
tester marque
Sauvegarder
marque
Option de menu
"apprentissage marque"
sélection marque
Marque
traitée?
La marque
est restaurée
La marque
est
sauvegardée
OK
oui
annuler
fonctions portique 1
fonctions portique 2

Manuel d’utilisation HS-50 6 Fonctions du système Vision
Version du logiciel SR.501.xx Edition 12/99 FR 6.5 Apprentissage marque
209
t IIt
6
Fig. 6.5 - 2 Organigramme "Apprentissage marque", menu "sélection de marque"
Options du menu "apprentissage marque"
menu "seléction de marque"
sélectionner portique a
apprentissage
portique 1, portique 2
portique 3, portique 4
sauvegarder
marque
créer marque charger marque
modifier nom de
marque
Marque
chargée ou
appren. de la
marque
effectué?
modifier nom
marque *)
sélectionner
numero de
marque
oui
A
sélection de
marque
Boître d'entrée
"entrée nouvelle
marque"
annuler
no
OK
*) Boîte d'entrée
"modifier nom de marque"

6 Fonctions du système Vision Manuel d’utilisation HS-50
6.5 Apprentissage marque Version du logiciel SR.501.xx Edition 12/99 FR
210
t IIt
6
Fig. 6.5 - 3 Organigramme "Apprentissage marque" - menu "Apprentissage marque"
image vidéo
positionner caméra et
diversifier zone de
recherche
Pour chaque modification
de zone il y a un message
d'apprentissage.
Valeur de netteté est
émise.
Options du menu "apprentissage marque"
menu "apprentissage marque"
no
modifier champ de
marque
apprentissage
marque
Marque
chargée ou
appren. de la
marque
effectué?
menu "sélection de
marque"
A
oui
valeurs oar
défaut
zone de
recherche
basse résolution
résolution
moyenne
haute résolution
image vidéo
positionner caméra
Message d'apprentissage
avec valeurs standard.
émission netteté
image vidéo
changer zone de marque
Pour chaque modification
de zone il y a un message
d'apprentissage.
Valeur de netteté est
émise.
ESC ESC ESC