00191370-02 - 第247页
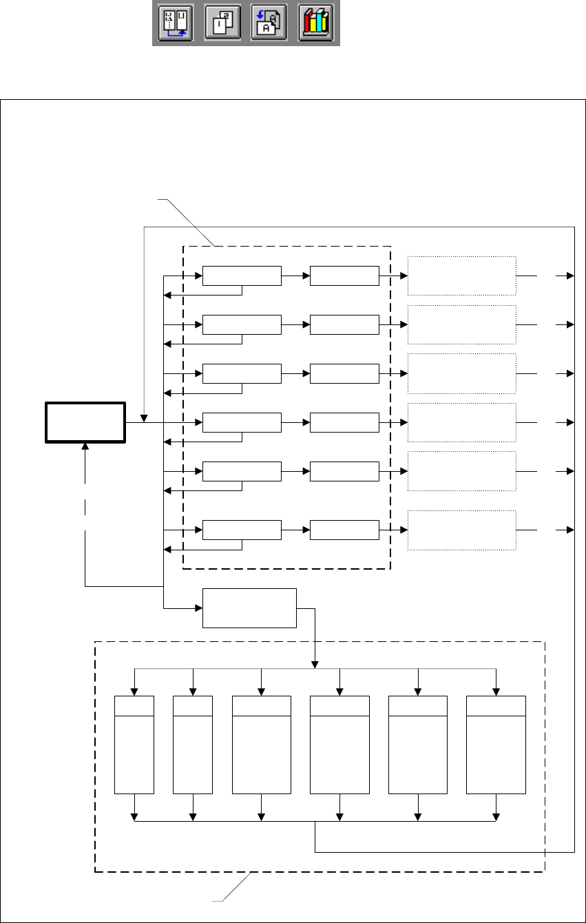
Manuel d’utilisation HS-50 6 Fonctions du système Vision Version du logiciel SR.501.xx Edition 12/99 FR 6.6 Tester c omposant 247 t I I t 6 Fig. 6.6 - 5 Organigram me "T ester composant", option "T ester c…

6 Fonctions du système Vision Manuel d’utilisation HS-50
6.6 Tester composant Version du logiciel SR.501.xx Edition 12/99 FR
246
t IIt
6
Fig. 6.6 - 4 Organigramme "Tester composant" - menu "changer forme du boîtier"
Options du menu "Tester composant"
menu "changer données forme de boîtier"
tester composant
GF chargée?
oui
annuler
changer données forme de boîtier
éclairage
no
menu "sélection form
de boîtier"
A
dimension
boîtier
dimension
patte
tableau
visualisation
ball
mode de
mesure
ESC
image vidéo
ESC
image vidéo
ESC
manipulation
données GF
image vidéo
ESC
manipulation
données GF
image vidéo
ESC
voir options du
menu "tester
composant" figs.
6.6-5, 6.6-6, 6.6-7
et 6.6-8
annuler confirmer
boîte d'entrée
"régler sensibilité aux contrastes":
programmation TDR
(Table de recherche)
prendre données en charge
manipulation
données GF
manipulation
données GF

Manuel d’utilisation HS-50 6 Fonctions du système Vision
Version du logiciel SR.501.xx Edition 12/99 FR 6.6 Tester composant
247
t IIt
6
Fig. 6.6 - 5 Organigramme "Tester composant", option "Tester composant"
- menu "mode de mesure"
Options du menu "Tester composant"
menu "mode de mesure"
SIZE
ROW
mode de
mesure
régler
mode de mesure
ROW
régler
CORNER
mode de mesure
CORNER
régler
LEAD
mode de mesure
LEAD
régler
GRID
mode de mesure
GRID
régler
BALL
mode de mesure
BALL
régler
entrées hex...
mode de mesure
SIZE
annuler
confirmer
annuler
confirmer
annuler
confirmer
annuler
confirmer
annuler
confirmer
ROWSIZE
CORNER
LEAD GRID BALL
P1
P1a
P1
P2
P2a
P3
P1
P2
P3
P4
P5
P1
P1a
P2
P2a
P1
P2
P3
P3a
P1
P1a
P2
P3_5
menu "mode de
mesure 2"
annuler
confirmer
annuler confirmer
menu "mode de mesure"
annuler
confirmer

6 Fonctions du système Vision Manuel d’utilisation HS-50
6.6 Tester composant Version du logiciel SR.501.xx Edition 12/99 FR
248
t IIt
6
Fig. 6.6 - 6 Organigramme "Tester composant", option "Tester composant"
- menu "mode de mesure SIZE"
Options du menu "Tester composant"
menu "mode de mesure SIZE"
annuler confirmer
résolution sens
d'intégration
faible
moyenne
grande
très grd
résolution en sens
de mesure
faible
moyenne
grande
très grd
sens d'intégration
en sens x
en sens y
résolution lors calculation
'angle
résolution faible
résolut. moyenne
résolution grd
très grd
méthode pour calcul.
de la rotation
sélect. automatique
méthode SWIN
méthode TWIN
menu "mode de mesure SIZE"
paramétrages d'intégration