00191370-02 - 第302页
6 Fonctions du sys tème Vision Manuel d’utilisation HS-50 6.7 Précis des descriptions des formes de boîti er Version du logiciel SR.501.xx Editi on 12/99 FR 302 t I I t 6.7 Précis des descriptions des formes de boîtier 6…

Manuel d’utilisation HS-50 6 Fonctions du système Vision
Version du logiciel SR.501.xx Edition 12/99 FR 6.6 Tester composant
301
t IIt
mesure 6
Il est possible de choisir entre deux méthodes de mesure: 6
– la méthode spécifique profils, permettant une analyse rapide ou
– la méthode spécifique filtre plus élaborée, qui nécessite par contre davantage de temps.
En règle générale, la méthode de mesure "rapide" est suffisante. Pour des composants critiques,
lorsque le facteur de qualité est, par exemple, au-dessous de 50, nous recommandons la mé-
thode de mesure ’ robuste ’. 6
Analyse 6
Il est possible d’y analyser la position et la présence des billes. Il est en sus possible d’analyser
la qualité de la mesure qui devrait être, en règle générale, supérieure à la valeur 50. 6
Si vous reportez des BGA, µBGA et Flip-Chips avec un degré de reproduction élevé, dans le sens
que les paramètres optiques des composants diffèrent à peine les uns des autres, nous vous re-
commandons d‘effectuer les réglages suivants afin d‘obtenir un report rapide: 6
– Désactiver "Position + présence" pour les composants dotés de billes ayant un diamètre et un
pas importants. La position du composant a été suffisamment déterminée par le mode de me-
sure "Grid", lors de la mesure de 3 billes dans chaque coin. L’analyse de la présence des billes
est donc superflue.
– Ne désactiver l’analyse de la "qualité" qu’en cas d’enregistrement d’erreurs de manipulation
ou de production.
Une analyse de la position est indispensable, lorsque la position des différentes billes diverge
énormément de la structure de la grille, c-à-d. quand la position des différentes billes se trouve
plus ou moins aux alentours des positions théoriques. 6

6 Fonctions du système Vision Manuel d’utilisation HS-50
6.7 Précis des descriptions des formes de boîtier Version du logiciel SR.501.xx Edition 12/99 FR
302
t IIt
6.7 Précis des descriptions des formes de boîtier
6.7.1 Transmission des données GF et programme d’interprétation GF
Le programme d’interprétation GF assume certains réglages pour mesurer la GF, lorsqu’elle est
transmise à la station sans fichier .SST. 6
6
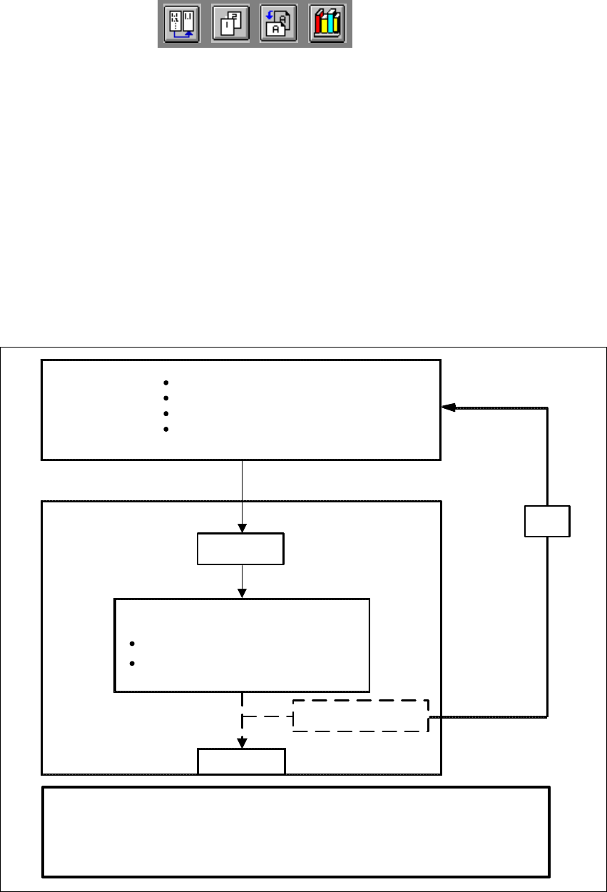
Fig. 6.7 - 1 Transmission des données GF sans manipulation GF
Le programme d’interprétation GF est intégré au contrôleur des machine SIPLACE. Le bloc de
communication transmet du contrôleur de machine aux caméras les signaux appropriés à la com-
mande de l’éclairage. 6
CL
Bibliothèque GF
Décrire GF et composants
Affecter des pipettes
Sélectionner des caméras
.OGF
Interpréteur GF
CS
MVS
Sélection autom. des modes de mesure
Sélection automatique de l'éclairage
Disque dur
Manipulation GF

Manuel d’utilisation HS-50 6 Fonctions du système Vision
Version du logiciel SR.501.xx Edition 12/99 FR 6.7 Précis des descriptions des formes de boîtier
303
t IIt
Tâches du programme d’interprétation GF 6
– Sélection automatique des modes de mesure appropriés
– Sélection automatique des paramètres de mesure
– Analyse automatique des composants cubiques/non cubiques
– Réglage automatique de l’éclairage
Le programme d’interprétation GF traite automatiquement les composants standardisés et cer-
tains composants spéciaux. Les autres composants font, le cas échéant, l’objet d’un travail com-
plémentaire. S’il s’avère nécessaire de manipuler les paramètres d’une forme de boîtier, ces
modifications sont alors enregistrées dans le fichier .SST et retransmises au calculateur de ligne.6
6
Fig. 6.7 - 2 Transmission des données GF avec manipulation GF
Après avoir transmis à la station les données d’un boîtier enregistrées dans le fichier .SST, les
paramètres saisis dans le fichier .SST sont alors pris en charge pour mesurer cette forme de boî-
tier. Le programme d’interprétation GF reste inactif. 6
CL
Bibliothèque GF
Décrire GF et composants
Affecter des pipettes
Sélectionner des caméras
.OGF
Interpréteur GF
CS
MVS
Sélection autom. des modes de mesure
Sélection automatique de l'éclairage
Disque dur
Manipulation GF
.SST
Remarque importante:
La manipulation de composants sur la station doit impérativement demeurer exceptionelle.
En régle générale, seul un petit nombre de composants doit être modifié.