SLM110_120_TRM(Ver7.1_CS16.26).pdf - 第249页
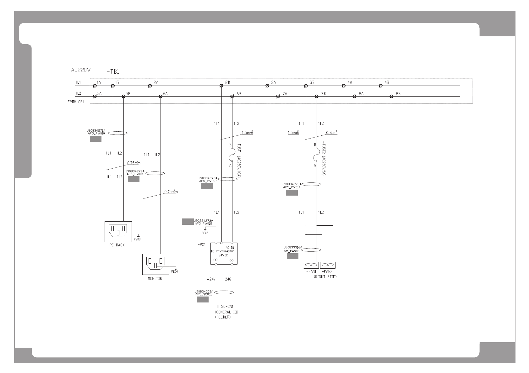
Page HANWHA TECHWIN 237 SLM120/110 Electric Circuit Diagram 120 (3/5) NO. Lev . P ART NO. P ART NAME Q'TY Old No. Supply Su pply L T Reference 1 J90834271A CONTROL_RACK_POWER_CABLE_ASSY 1 2 J90834272A MONIT O R_POWE…

Page
HANWHA TECHWIN
236
SLM120/110
Electric Circuit Diagram 120 (3/5)
^4`
^5`
^7`
^9`
^8`
^6`
^6`

Page
HANWHA TECHWIN
237
SLM120/110
Electric Circuit Diagram 120 (3/5)
NO. Lev. PART NO. PART NAME Q'TY Old No. Supply Supply LT Reference
1 J90834271A CONTROL_RACK_POWER_CABLE_ASSY 1
2 J90834272A MONITOR_POWER_CABLE_ASSY AP5_PW011 1
3 J90834273A PS1_TB1_POWER_CABLE_ASSY AP5_PW012 2
4 J90834308A PS1_SC_CN1_PWR_CABLE_ASSY AP5_SC001 1
5 J90834275A RIGHT_FAN_POWER_CABLE_ASSY AP5_PW014 1
6 J90833316A FAN_CABLE_ASSY SM-FAN00 1

Page
HANWHA TECHWIN
238
SLM120/110
Electric Circuit Diagram 120 (4/5)
^4`
^5`
^:`
^9`
^8`
^7`
^6`
^;` ^<`
^43` ^44`
AM03-004806A