00194398-01 - 第60页
Retrofit instructions SIPLACE HS-60 2.8 Pneumatic drawing 12/2004 Edition 60 2.8 Pneumatic drawing 2 Fig. 2.8 - 1 Pneumatic drawing for ceramic substrate c entering unit, HF series, HS-60, S-27 HM (001 19671-010 501) Ø8x…

Retrofit instructions SIPLACE HS-60
12/2004 Edition 2.7 Adapting to the size of the substrate
59
: With the movable stop, make sure that the pins engage in the groove in the carriage unit.
2
Fig. 2.7 - 3 Ceramic substrate centering (side view)
Fixed stop
Movable stop
Pins in the groove

Retrofit instructions SIPLACE HS-60
2.8 Pneumatic drawing 12/2004 Edition
60
2.8 Pneumatic drawing
2
Fig. 2.8 - 1 Pneumatic drawing for ceramic substrate centering unit, HF series, HS-60, S-27 HM (00119671-010501)
Ø8x1.25
p=5.5 bar
Conveyor air distributor
10
10
5
9
8
7
6
6
5
4
3
2
1
HS60 DC + HF DC
S27HM DC + HS60 + HF
Ceramic substrate
centering assembly
5
1
4
3
2
5
1
4
3
2
5
1
4
3
2
5
1
4
2
3
Lock connections 4 and 5 using the item 10 screws.
S27HM

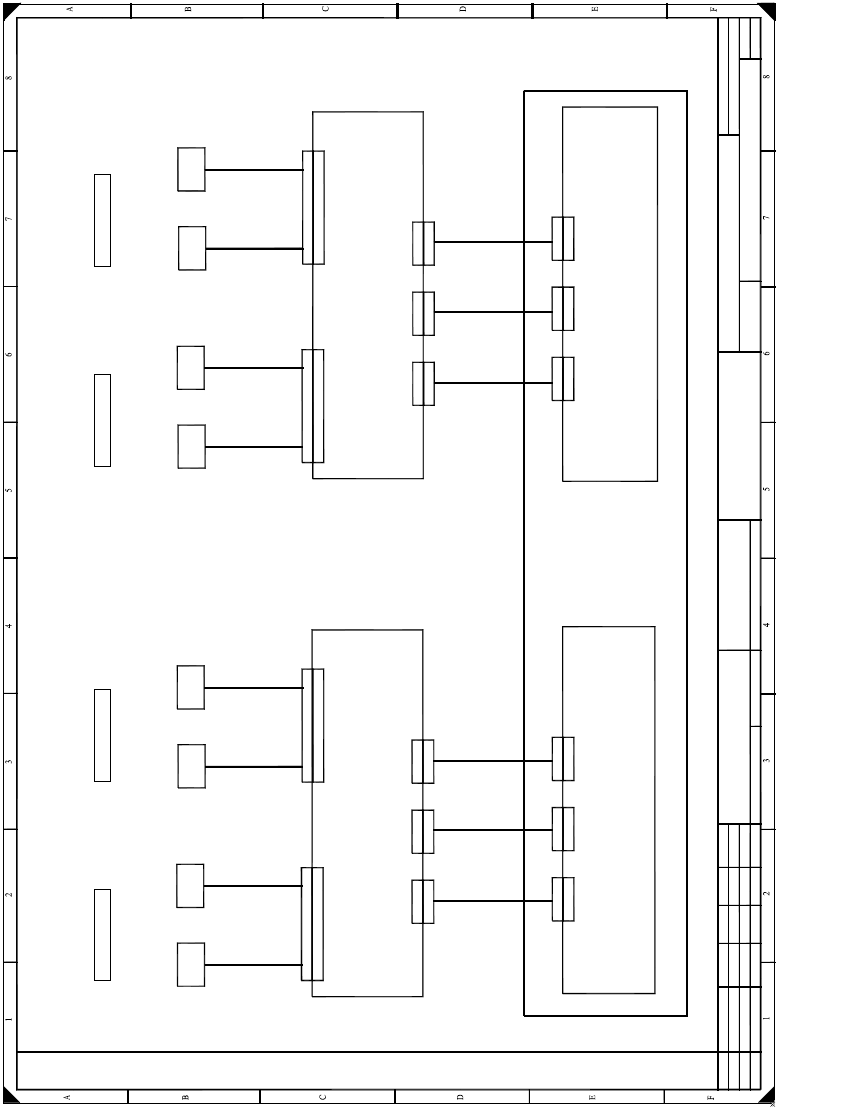
Retrofit instructions SIPLACE HS-60
12/2004 Edition 2.9 Circuit diagram
61
2.9 Circuit diagram
2
Fig. 2.9 - 1 Wiring diagram for SIPLACE HS-60 / HF
Status Modified Date Name Stand. Orig. Repl. f. Repl. by
Sheet
Sh.
Weitergabe sowie Vervielfältigung dieser Unterlage,Ver-
wertung und Mitteilung ihres Inhalts nicht gestattet, soweit
nicht ausdrücklich zugestanden. Zuwiderhandlungen ver-
pflichten zu Schadenersatz. Alle Rechte vorbehalten, ins
besondere für den Fall der Patenterteilung oder GM-Eintragung
Proprietary date, company confidential. All rights reserved.
Confie a titre de secret d´entreprise. Tous droits reserves.
Comunicado como segredo empresarial. Reservados todos os direilos.
Confiado como secrete industrial. Nos reservamos todos los derechos.
SIPLACE HF series
Placement area 2
Overview: Ceramic substrate centering
dual conveyor
00119470-010101LD3
1 .
1 .
Schn
Schn
Schneider
Schn
1 .
22.04.2002
Document status
Product status
Function status Date
Author
Check.
SD EA1
22.04.2002
22.04.2002
22.04.2002
X34kt
X34kt
Sensor
Ceramic
substrate cent. 1
(Conveyor 1)
Ceramic substrate centering, conveyor track 1
B 1
Ceramic substrate centering, conveyor track 2
Z 1
Valve
Ceramic
substrate cent. 1
(Conveyor 1)
00 369722 - W1
Control assy, PCB conveyor (dual conveyor: 00365544-xx)
Conversion board, assembly trough, track 1 (kt)
00359425
X12
X12
X11
X11
X52
X52
X51
X51
Conveyor control (ao)
00370397
X12
X12
X11
X11
Extension card, conveyor control (ap)
00370398
00 369722-W2
X35kt
X35kt
Sensor
Ceramic
substrate cent. 2
(Conveyor 1)
B 2
Z 2
Valve
Ceramic
substrate cent. 2
(Conveyor 1)
00 369722 - W1
00 369722-W2
X34ku
X34ku
Sensor
Ceramic
substrate cent. 4
(Conveyor 2)
B 4
Z 4
Valve
Ceramic
substrate cent. 4
(Conveyor 2)
00 369722 - W1
Conversion board, assembly trough, track 2 (ku)
00359425
X52
X52
X51
X51
00 369722-W2
X35ku
X35ku
Sensor
Ceramic
substrate cent. 3
(Conveyor 2)
B 3
Z 3
Valve
Ceramic
substrate cent. 3
(Conveyor 2)
00 369722 - W1
00 369722-W2
00 363420
00 363419
00 363433
00 363432
1
1
Overview: Connecting the ceramic substrate centering
X13
X13
X53
X53
00 363431
X13
X13
X53
X53
00 363434
Placement area 1 Placement area 2 Placement area 1