RX-6_RX-6B_RX-6R-Rev08PDFA - 第50页
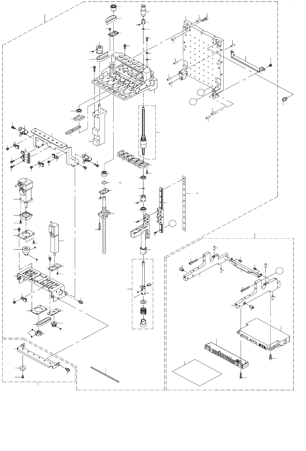
- 45 - 23. 6 N OZZLE HEAD CO MPONENTS (1)(FOR RX-6R) 6ノズル ヘッド関係( 1) ( R X− 6R用 ) 18 3 3 8 19 9 23 20 2 3 21 1 3 3 3 3 3 A A 5 4 6 7 10 41 14 12 13 11 47 48 49 16 17 32 28 31 26 27 26 27 38 33 22 25 35 38 37 36 39 40 54 5…

- 44 -
REF.NO NOTE PART NO D E S C R I P T I O N
品 名
Qty
1 401-32674 HEAD_UP_CYLINDER_ASSY_T
3ノズルヘッドアップシリンダ組
2
2 SL-6052092-TN SCREW M5 L=20
座金付き六角穴ボルト M 5 L =20
(4)
3 401-34122 CYLINDER_BASE_3
シリンダベース3
(2)
4 PA-1005003-A0 AIR CYLINDER
エア シリンダ
(2)
5 SM-6033002-TN SCREW M3 L=30
六角穴ボルト M 3 L =30
(4)
6 401-32694 RELEASE_BAR_3
リリースバー3
(1)
7 WP-0430801-SC WASHER M4
平座金 M 4
(2)
8 WZ-0541510-KP WAVED WASHER 5.4X9.0X0.3
波形座金 5.4 X9X0.3
(2)
9 400-54879 CYLINDER NUT
シリンダナット
(2)
10 PC-0105080-00 SPEED CONTROLLER
スピード コントローラ
(2)
11 PJ-3040405-04 UNION
ユニオン
(2)
12 401-33020 NZL UP SENSOR 3T L CABLE ASM
ノズルアップセンサ(3 TL)ケーブル組
(1)
13 401-33021 NZL UP SENSOR 3T R CABLE ASM
ノズルアップセンサ(3 TR)ケーブル組
(1)
14 401-32675 DIFFUSER_ASSY_T
3ノズルヘッドディフューザ組
2
15 SL-6040892-TN SCREW M4 L=8
座金付き六角穴ボルト M 4 L =8
(2)
16 SL-6030892-TN SCREW M3 L=8
座金付き六角穴ボルト M 3 L =8
(2)
17 401-32687 DIFFUSER_BASE
ディフューザベース
(1)
18 401-34121 DIFFUSER_BASE_FF
ディフューザベース FF
(1)
19 401-32688 DIFFUSER_BASE_R
ディフューザベース R
(1)
20 401-32703 DIFFUSER_BASE_FB
ディフューザベース FB
(1)
21 SM-3040652-TN SCREW M4 L=6
丸ねじ M 4 L =6
(6)
22 401-32689 DIFFUSER_U
ディフューザ U
(1)
23 401-32690 DIFFUSER_B
ディフューザ B
(2)
24 401-32691 DIFFUSER_SU
ディフューザ SU
(2)
25 401-32692 DIFFUSER_S
ディフューザ S
(2)
26 401-32693 DIFFUSER_F
ディフューザ F
(2)
27 401-34133 HEAD_HANDLE_ASSY
ヘッドハンドル組
2
28 401-32651 HEAD_BRACKET_L
ヘッドブラケット L
(1)
29 401-32650 HEAD_BRACKET_R
ヘッドブラケット R
(1)
30 SM-1051052-TN PLATE SCREW M5 L=10
皿ねじ M 5 L =10
(12)
31 400-93170 HANDLE
ハンドル
(2)
32 SL-6051292-TN SCREW M5 L=12
座金付き六角穴ボルト M 5 L =12
(2)
33 401-34132 HEAD_BRACKET_SUPPORT
ヘッドブラケットサポート
(1)
34 SL-6040892-TN SCREW M4 L=8
座金付き六角穴ボルト M 4 L =8
(4)
35 HX-0029400-00 FIXED BASE
固定ベース
(5)
36 SM-4040601-SC SCREW M4X0.7 L=6
なべ小ねじ M4X0.7 L =6
(5)
37 401-32702 T_AMP_BASE_3
T アンプベース3
2
38 SM-6041202-TN SCREW M4X0.7 L=12
六角穴ボルト M 4 X 0.7 L =12
4
39 401-33005 T ORG SENSOR CABLE ASM
T 原点センサケーブル組
6
40 HX-0034400-00 FIXED BASE
束線パーツ
6
41 SL-4030691-SC SCREW M3 L=6
座金付きなべ小ねじ M 3 L =6
6
42 HX-0023300-00 CABLE BAND
束線バンド
15

- 45 -
23.6 NOZZLE HEAD COMPONENTS(1)(FOR RX-6R)
6ノズルヘッド関係(1)(RX−6R用)
18
3
3
8
19
9
23
20
2
3
21
1
3
3
3
3
3
A
A
5
4
6 7
10
41
14
12
13
11
47
48
49
16
17
32
28 31
26
27
26
27
38
33
22
25
35
38
37
36
39
40
54
51
50
52
41
42
55
43
34
46
45
44
53
56
61
62
15
83
85
90
91
86
86
89
B
B
87
88
85
84
24
89
58
79
80
82
81
78
86
86
93
94
94
92
92
95
57
59
60
60
74
74
75
75
76
76
76
77
77
77
66
73
71
64
69
67
63
65
66
66
68
70
72
76
77

- 46 -
REF.NO NOTE PART NO D E S C R I P T I O N
品 名
Qty
1 401-66135 6NOZZLE_HEAD_ASSY_R
6ノズルヘッド組_ R
2
2 401-32636 HEAD_BRACKET
ヘッドブラケット
(1)
3 PH-0400122-C0 PARALLEL PIN TYPE B 4X12
平行ピン B 種 4 X 12
(8)
4 401-65825 LINEAR_GUIDE
リニアガイド
(6)
5 SM-6020802-TN SCREW M2 L=8
六角穴ボルト M 2 L =8
(48)
6 E3028-729-000 GUIDE SHIM D
ガイドシム D
(3)
7 E3029-729-000 GUIDE SHIM E
ガイドシム E
(3)
8 401-65821 Z_SLIDE_BRACKET_6C
Z _スライドブラケット6 C
(6)
9 SM-6020602-TN SCREW M2X6
六角穴ボルト M2X6
(48)
10 401-32660 Z_SLIDE_SHAFT_ASM
Z スライドシャフト組
(6)
11 SB-1060004-00 BEARING
ころがり軸受
(12)
12 400-46515 COUPRING
カップリング
(6)
13 SM-8030312-TP SCREW M3 L=3
止めねじ M 3 L =3
(24)
14 400-46060 O RING H
O リング H
(6)
15 400-44584 BALL SPLINE
ボールスプライン
(6)
16 400-44583 BALL SCREW
ボールねじ
(6)
17 SM-6031602-TN SCREW M3 L=16
六角穴ボルト M 3 L =16
(24)
18 PJ-2105041-00 HALF UNION
ハーフ ユニオン
(6)
19 400-46525 ROTARY JOINT
ロータリージョイント
(6)
20 SM-8030312-TP SCREW M3 L=3
止めねじ M 3 L =3
(12)
21 400-46058 O RING F1
OリングF1
(6)
22 401-32638 SPLINE_BRACKET
スプラインブラケット
(1)
23 SM-6051402-TN SCREW M5 L=14
六角穴ボルト M 5 L =14
(7)
24 401-65826 T_MOTOR_BRACKET
T モータブラケット
(1)
25 SL-6041092-TN SCREW M4 L=10
座金付き六角穴ボルト M 4 L =10
(4)
26 400-46056 BEARING PLATE
ベアリングプレート
(12)
27 SM-1030552-TN PLATE SCREW M3 L=5
皿ねじ M 3 L =5
(48)
28 E3071-729-000 BEARING SHIM A
ベアリングシム A
(6)
29 E3072-729-000 BEARING SHIM B
ベアリングシム B
(6)
30 E3073-729-000 BEARING SHIM C
ベアリングシム C
(6)
31 E3074-729-000 BEARING SHIM D
ベアリングシム D
(6)
32 SB-1060018-00 BEARING
ころがり軸受
(6)
33 400-01123 Z PULLEY
Z プーリ
(6)
34 401-33141 Z AXIS MOTOR
Z 軸モータ
(6)
35 SL-6031692-TN SCREW M3 L=16
座金付き六角穴ボルト M 3 L =16
(18)
36 400-01124 Z MOTOR PULLEY
Z モータプーリ
(6)
37 SM-8030312-TP SCREW M3 L=3
止めねじ M 3 L =3
(12)
38 401-34136 TIMING_BELT_Z(AFTER_AGING)
タイミングベルト Z(エージング後)
(6)
39 400-46516 T PULLEY
T プーリ
(5)
40 SM-8030312-TP SCREW M3 L=3
止めねじ M 3 L =3
(5)
41 SB-1080016-00 BEARING
ころがり軸受
(12)
42 400-46048 BEARING BASE U
ベアリングベース U
(6)
43 SL-6031292-TN SCREW M3 L=12
座金付き六角穴ボルト M 3 L =12
(11)
44 SM-3031052-TN SCREW M3 L=10
丸ねじ M 3 L =10
(1)
45 WS-0310002-KN SPRING WASHER M3
ばね座金 M 3
(1)
46 WP-0320501-SC WASHER M3
平座金 M 3
(1)
47 400-46049 BEARING BASE LL
ベアリングベース LL
(3)
48 400-46050 BEARING BASE LR
ベアリングベース LR
(3)
49 SM-6030802-TN SCREW
六角穴ボルト
(12)
50 400-71805 TM FRANGE
TM フランジ
(5)
51 401-33142 T AXIS MOTOR BP
T 軸モータ BP
(5)
52 SM-1020501-SC SCREW M2 L=5
皿ねじ M 2 L =5
(10)
53 400-72868 TM NUT PLATE 4
TM ナットプレート4
(5)
54 SL-6030842-TN SCREW M3 L=8
座金付き六角穴ボルト M 3 L =8
(20)
55 400-46521 TIMING BELT T
タイミングベルト T
(5)
56 401-65833 TM_CABLE_STAY
TM ケーブルステイ
(1)
57 SL-6030892-TN SCREW M3 L=8
座金付き六角穴ボルト M 3 L =8
(4)
58 401-32662 LIMIT_DAMPER_L
リミットダンパー L
(2)
59 PJ-3080400-02 QUICK JOINT
ワンタッチ継手
(2)
60 SL-4031281-SC SCREW M3 L=12
なべ小ねじセムス M 3 L =12
(4)
61 401-65834 ZD_LIMIT_STOPPER
ZD リミットストッパ
(1)
62 SM-3040552-TN SCREW M4 L=5
丸ねじ M 4 L =5
(2)
63 401-33143 T AXIS MOTOR AK
T 軸モータ AK
(1)
64 401-65827 T_PULLEY
T プーリ
(1)
65 401-65828 T_MOTOR_MI_SUPPORT
T モータ MI サポート
(1)
66 SM-8030312-TP SCREW M3 L=3
止めねじ M 3 L =3
(4)
67 401-65829 T_MOTOR_SPACER
T モータスペーサ
(1)
68 SM-6030802-TN SCREW
六角穴ボルト
(2)
69 401-65830 T_MOTOR_PLATE
T モータプレート
(1)
70 SM-1030801-SC SCREW M3 L=8
皿小ねじ M 3 X 0.5 L =8
(2)
71 401-65831 TM_NUT_PLATE
TM ナットプレート
(1)
72 SL-6030842-TN SCREW M3 L=8
座金付き六角穴ボルト M 3 L =8
(4)
73 401-65832 TIMING_BELT_T
タイミングベルト T
(1)
74 PC-0124010-00 SPEED CONTROLLER
スピ−ド コントロ−ラ
(2)
75 SL-4031481-SC SCREW M3 L=14
座金付きなべ小ねじ M 3 L =14
(4)
76 HX-0034400-00 FIXED BASE
束線パーツ
(4)
77 SL-4030691-SC SCREW M3 L=6
座金付きなべ小ねじ M 3 L =6
(4)
78 401-32633 ZM_STOPPER_ASSY_S
6ノズルヘッド Z 軸ストッパ組
2
79 401-34159 ZM_STOPPER_6
ZM ストッパ6
(1)
80 SL-6041092-TN SCREW M4 L=10
座金付き六角穴ボルト M 4 L =10
(2)
81 400-69671 TC_COVER_B
TC カバー B
(6)
82 SM-4030601-SC SCREW M3X0.5 L=6
なべ小ねじ M 3 X 0.5 L =6
(6)
83 SL-6052592-TN SCREW M5 L=25
座金付き六角穴ボルト M 5 L =25
6
84 401-66136 6NOZZLE_HEAD_LNC120_ASM_R
6ノズルヘッド LNC 120組_ R
2
85 SM-6042502-TN SCREW M4X0.7 L=25
六角穴ボルト M 4 X 0.7 L =25
(4)
86 PH-0400122-C0 PARALLEL PIN TYPE B 4X12
平行ピン B 種 4 X 12
(4)
87 SM-6041202-TN SCREW M4X0.7 L=12
六角穴ボルト M 4 X 0.7 L =12
(4)
88 SM-6031602-TN SCREW M3 L=16
六角穴ボルト M 3 L =16
(2)
89 401-29658 LNC120
LNC 120
(1)
90 401-65836 LNC_SUPPORT_R
LNC サポート R
(1)
91 401-65835 LNC_SUPPORT_L
LNC サポート L
(1)
92 400-46040 HEAD STUD 10
ヘッドスタッド10
(2)
93 401-65837 DIFFUSER_BASE_SUPPORT
ディフューザベースサポート
(1)
94 SM-6030602-TN SCREW M3X6
六角穴ボルト M3X6
(2)
95 E1143-721-000 WOOLEN CLOTH PAPER
搬送カバーラシャペーパ(CE)
(1)