00196044-05 - sg x und x4i fse_en - 第320页
Collect, Pick and Place Head (CPP) Reference run CPP head Height Reference Run S tudent Guide (FSE) SI PL ACE X Series and X4I Collect, Pick and Place Head (CPP) Edition 01/2 009 EN 320 8.3.4 Height Reference Run With th…

Collect, Pick and Place Head (CPP)
DP Axis Reference Run Reference run CPP head
Student Guide (FSE) SIPLACE X Series and X4I
Edition 01/2009 EN Collect, Pick and Place Head (CPP)
319
8.3.3 DP Axis Reference Run
In the reference run for the star axis, the DP drives rotate the segments into the 0° position.
The DP drives rotate in a clockwise direction, to the zero pulse of the incremental encoder. After the
zero pulse has been reached, the zero point correction value is loaded. The DP axis continues to
rotate around the zero point correction value and sets the position counter to 0 digits.
Reference run of CPP head finished!
The gantry reference run follows – see Chapter Gantry
8-5: DP axis reference run
Legend
A : Vacuum measurement hold circuit
B : Vacuum measurement placement circuit
The DP axis rotates the nozzle into the correct
pickup angle and placement angle. After
component recognition has been performed, the
DP axis turns the components into the correct
placement angles and the determined correction
angle from the vision system.

Collect, Pick and Place Head (CPP)
Reference run CPP head Height Reference Run
Student Guide (FSE) SIPLACE X Series and X4I
Collect, Pick and Place Head (CPP) Edition 01/2009 EN
320
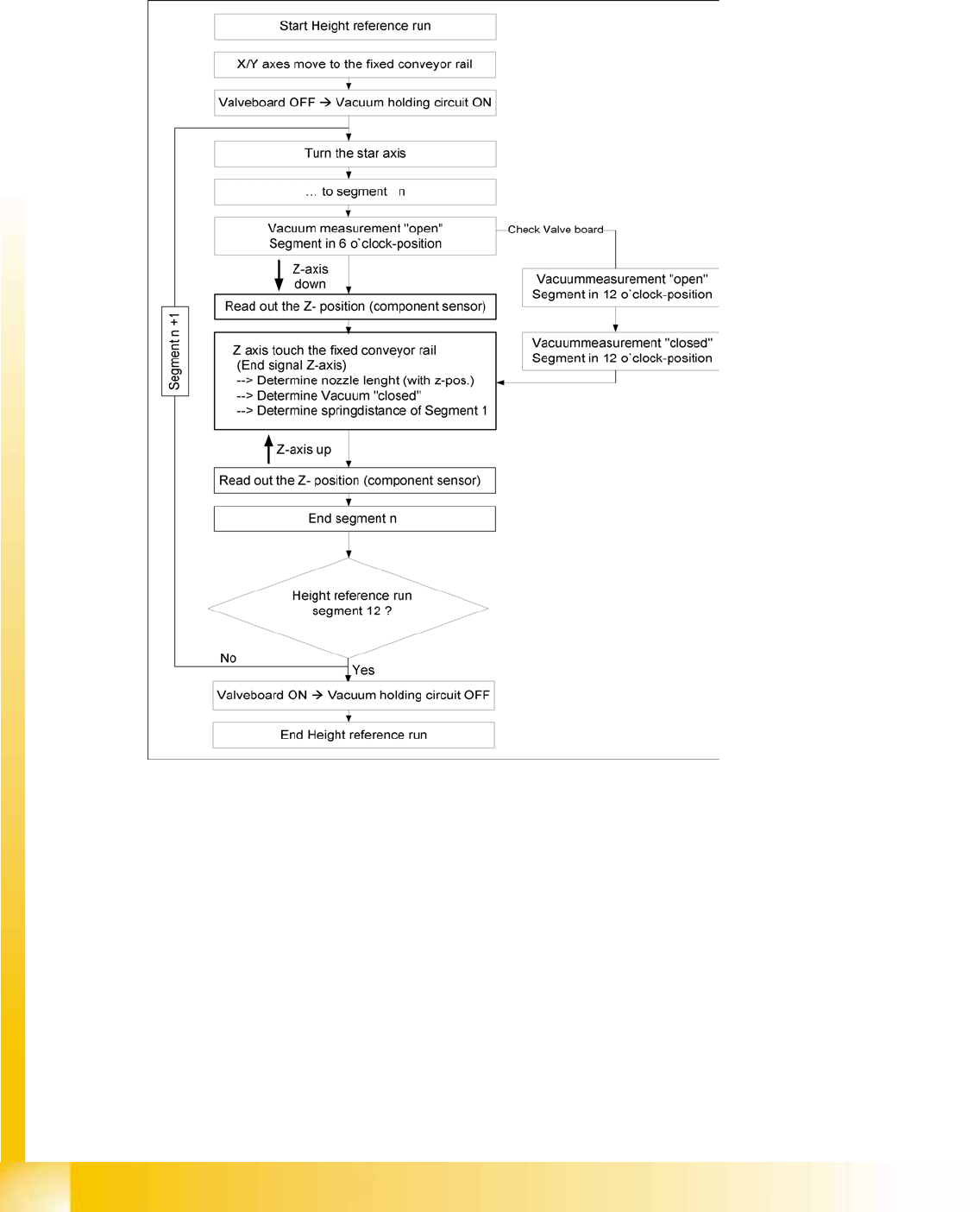
8.3.4 Height Reference Run
With this function we check the correct fitting of the nozzle on the sleeve and that the correct nozzle type
like the programmed one are set to the sleeves. The nozzle length is taken to calculate the pick up and
placement height for the subsequent placements.
The gantry moves the placement head to the fixed conveyor side at height measurement position.
The star turns the segment for measuring into the pickup/placement position
The value
Open vacuum
is measured for the relevant segment.
The Z axis is positioned downwards:
When the component sensor beam is interrupted, the Z position of the axis is determined for the
component sensor.
When the Z axis touches the conveyor side, the mechanical nozzle length is determined by the Z
position value and the closed vacuum value is measured.
The Z axis is positioned upwards:
When the component sensor beam is no longer interrupted, the Z position of the axis will be
measured again for the component sensor.
During each star rotation, the holding circuit is checked with open and closed nozzle in the 12.00
position.
Valve terminal check.

Collect, Pick and Place Head (CPP)
Determining the Vacuum and Threshold Values Reference run CPP head
Student Guide (FSE) SIPLACE X Series and X4I
Edition 01/2009 EN Collect, Pick and Place Head (CPP)
321
8.3.5 Determining the Vacuum and Threshold Values
8-6: Measuring and calculating the vacuum values for a reference run
The vacuum is measured twice at the reference point: first with open and then with closed nozzle
tips.
The value with closed valve depends not anymore on the ambient pressure it is controlled by the
pressure control valve. The nozzle fit (nozzle pickup error) and the quality (contamination/damage)
of the nozzle tip influence the vacuum measurement values.
The value by open pressure control valve depends on the nozzle size and condition. The smaller the
nozzle, the greater the open valve value will be. This nozzle-specific value is preset by the SIPLACE
Pro computer. A contaminated or blocked nozzle will also give a higher valve.
The difference between the open and closed nozzles has been preset by the programming system
as an ideal case minimum value. This value is different for all nozzle types e.g. 120 mbar for 1004,
1014 nozzles. If these values are not achieved, the error message "Vakuumdifferenz offen-
geschlossen zu gering" (vacuum difference open-closed is too low) will appear.
The threshold for component acceptance is also set now. Assumed are following values of 660 mbar
In this case we have a value of 660 mbar when the nozzle is open and a value of 852 mbar when
the nozzle is closed. The calculation is performed as follows:
Vacuum distance = (852 (closed) - 660 (open))= 192 mbar
This is greater than the vacuum distance required in the parameter specifications for this nozzle type
(120 mbar). The open vacuum of 660 mbar is significantly greater than the required 250 mbar.