P-329-009_SIGMA-G5SII - 第151页
– 145 – HIGH SP EE D H E AD SE CT ION 2006-009 No. Part No. Part Name Qty . Detail Y amaha Hitachi 213 KYB-M702N-00 10013K0M ASSY_NS_T -PULLEY 1 213-01 KYB-M704C-00 223Q0769 PULLEY_TIMING 1 213-02 KYB-M7041-00 21 1D9619 …

– 144 –
G1
2006-009
3
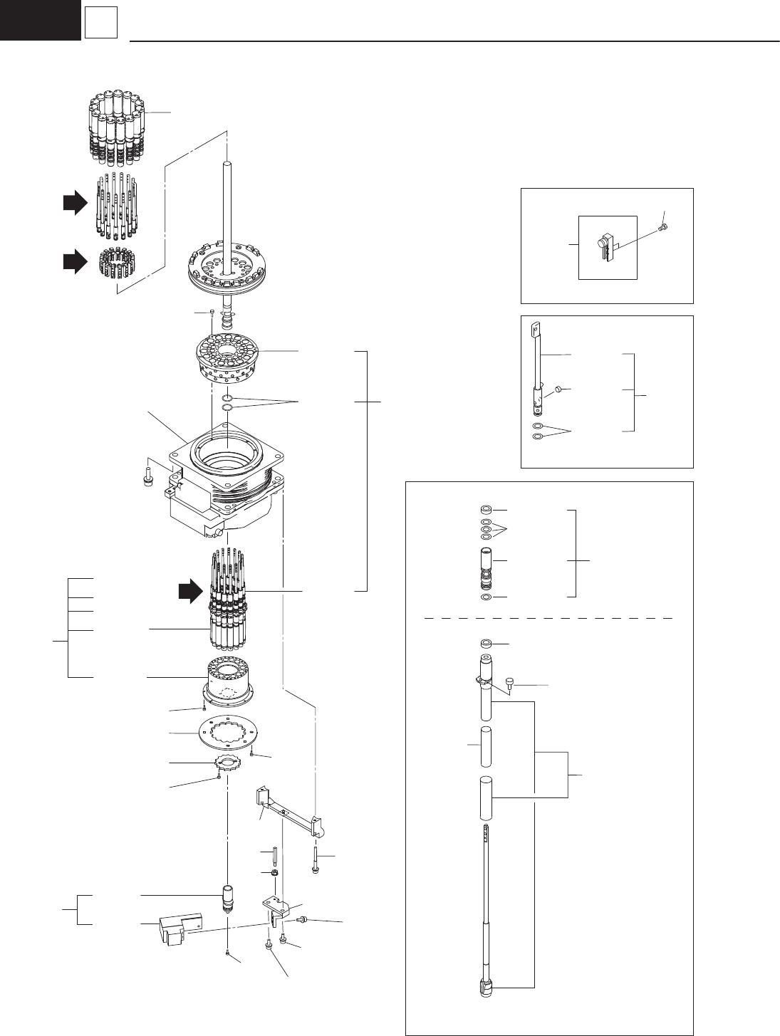
Nozzle Leveller/Selecter (NL, NS)
215-02
215-01
215
219
214-01
214
213
278
247
252
239
249
239
249
216-05
246
242
248
214-04
245
247
213-03
230
214-03
214-02
229
216-02
216-01
216-03
216-04
243
213-01
224
213-02
244
244
239
237
238
See Fig. G1-2
Key No.170-03
See Fig. G1-5
Key No.408-21
239
258
258
239
258
239
258
231
216
217
M34
B0503
217-03
217-02
217-01
234
233
M32

– 145 –
HIGH SPEED HEAD SECTION
2006-009
No.
Part No.
Part Name Qty. Detail
Yamaha Hitachi
213 KYB-M702N-00 10013K0M ASSY_NS_T-PULLEY 1
213-01 KYB-M704C-00 223Q0769 PULLEY_TIMING 1
213-02 KYB-M7041-00 211D9619 PLATE 1
213-03 90112-02J004 221AA121 BOLT,HEX.SOCKET HEAD 2 M2L4
214 KYB-M703F-00 1011300M ASSY_MOTOR_NS 1
214-01 KYB-M701E-00 1011D21J MOTOR_AC-SERVO 1
214-02 KYB-M704B-00 223Q0711 PULLEY_TIMING 1
214-03 KYB-M7042-00 211G3396 BLOCK 1
214-04 90112-02J010 221AB014 BOLT,HEX.SOCKET HEAD 1 M2L10
215 KYB-M703G-00 1011300N ASSY_MOTOR_NL 1
215-01 KYB-M701H-00 1011D223 MOTOR_NL 1
215-02 KYX-M702C-00 COUPLING 1
216 KYB-M7031-00 1006331K ASSY_NL_BALL_SCREW 1
216-01 KYB-M700M-00 0916DK3Q BALL_SCREW_NL 1
216-02 KYB-M700R-00 1001D309 SUPPORT_UNIT_NL 1
216-03 KYB-M700N-00 0916DK3S BEARING_NL 1
216-04 91312-03020 221AA011 BOLT,HEX.SOCKET HEAD 1 M3L20
216-05 95302-03600 221FA005 NUT,HEXAGON 1 M3
217 KYB-M7032-00 1006331L ASSY_NL_STOPPER 1
217-01 KYB-M702H-00 0916DK3D BLOCK_NL_BEARING 1
217-02 91312-03008 221AA006 BOLT,HEX.SOCKET HEAD 1 M3L8
217-03 95302-03600 221FA005 NUT,HEXAGON 1 M3
219 KYB-M7012-00 1011300U ASSY_SEN_NL 1
224 KYB-M705K-00 223L0358 BELT_TIMING 1
229 KYB-M702J-00 0916DK3F SENSOR_DOG_NL 1
230 KYB-M703P-00 1011D20X PLATE_HL 1
231 KYB-M7004-00 1011D20Q BASE_INSIDE 1
233 KYB-M702P-00 1001D308 SPRING_COMP_NL 1
234 KYB-M702G-00 0916DK3C BLOCK_NL_SPRING 1
237 91312-03006 221AA005 BOLT,HEX.SOCKET HEAD 2 M3L6
238 92902-03100 221HA003 WASHER,SPRING 2 SW3
239 92902-03200 221HA103 WASHER,PLAIN 22 FW3
242 91312-03010 221AA007 BOLT,HEX.SOCKET HEAD 4 M3L10
243 90990-02J019 221CA026 SCREW,SET 2 SET M3L3
244 90112-2AJ010 221AA321 BOLT,HEX.SOCKET HEAD 3 M2.5L10
245 90112-2AJ016 221AA322 BOLT,HEX.SOCKET HEAD 1 M2.5L16
246 90189-02J2A6 221FA003 NUT,HEXAGON 1 M2.5
247 90171-02J2A6 221HA102 WASHER,PLAIN 3 FW2.5
248 91312-05020 221AA032 BOLT,HEX.SOCKET HEAD 2 M5L20
249 91312-03012 221AA008 BOLT,HEX.SOCKET HEAD 4 M3L12
252 90112-2AJ006 221AA145 BOLT,HEX.SOCKET HEAD 2 M2.5L6
258 91312-03008 221AA006 BOLT,HEX.SOCKET HEAD 18 M3L8
278 90990-38J004 221HA002 WASHER,SPRING 2 SW2.5

– 146 –
G1
2006-009
4 Nozzle Shaft, Vaccum Filter
332
303-03
377
377
377
306-02
306-01
306-03
304
328
307-13
320-02
320-01
320
307-11
307-14
307
307-12
303-02
303-04
303-05
DETAIL A
303-01
303-01
303-02
303-04
303-05
See Fig. G1-5
Key No.418
307-01
307-02
307-02
307-03
341
354
326
327
DETAIL C
DETAIL B
A
B
C
363
359
355
356
362
359
353
303
360
379
306
M31
340
305