SM482_TRM(Ver6.9_CS17.04) - 第127页
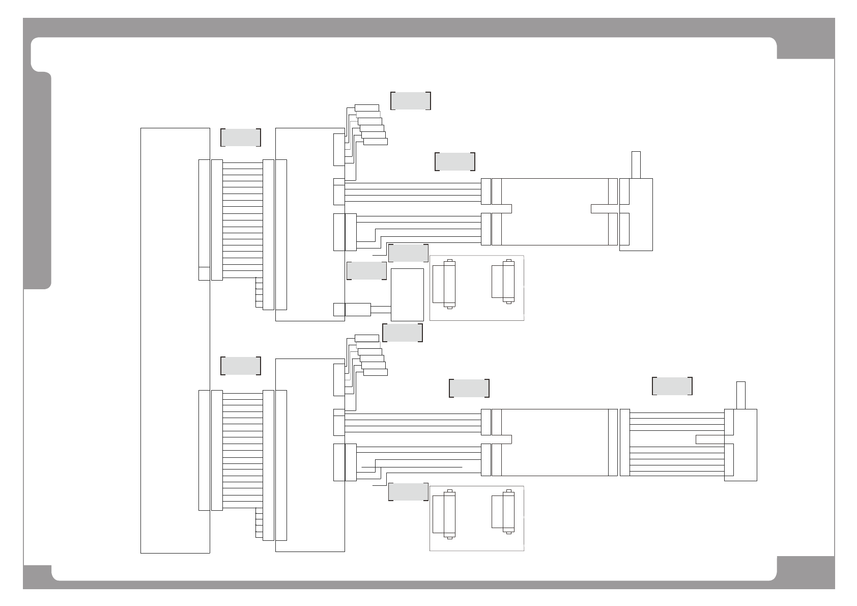
Page HANWHA TECHWIN 123 SM482(L) Axio B/D#1 Slave(2/9) NO. P ART NO. P ART NAME Q'TY Old No. Supply Supply L T Reference 1 AM03-006907B CABLE ASS Y -Y1-Y2_DR V_CMD_AXIO 1 AM03-006907A SM48 _VM003 2 AM03-006961A CABL…

Page
HANWHA TECHWIN
122
SM482(L)
Axio B/D#1 Slave(2/9)
AXIO BD #1
BOARD
01
03
07
09
27
17
19
21
23
22
24
29
02
04
08
10
14
16
06
CN11
01
03
07
09
27
17
19
21
23
22
24
29
02
04
08
10
14
16
06
03
04
05
06
07
29
30
27
31
37
39
41
21
22
48
49
23
24
25
13
36
38
09
08
03
04
05
06
07
29
30
27
31
37
39
41
21
22
48
49
23
24
25
13
36
38
09
08
Y1 SERVO
DRIVER
P. E
W
V
U
01
02
03
04
05
06
X6
Y1
01
02
03
04
05
06
SHIELD
MOTOR
IRN150S
RESISTER
Y1-RB1
Y1-RB2
RB1
RB2
* MOTOR CABLE REFERENCE
SM48_VM003
SM48_MD005
SM471_MD106
SM48_MD036
06
05
04
03
02
01
RB1
RB3
RB2
U
V
W
05
04
03
02
01
L1
L2
L3
r
t
L1
L2
L3
r
t
TB1-18B
TB1-20B
TB1-22B
TB1-14B
TB1-16B
PE13
GND PLATE
01
03
07
09
27
17
19
21
23
22
24
29
02
04
08
10
14
16
06
CN12
01
03
07
09
27
17
19
21
23
22
24
29
02
04
08
10
14
16
06
03
04
05
06
07
29
30
27
31
37
39
41
21
22
48
49
23
24
25
13
36
38
09
08
03
04
05
06
07
29
30
27
31
37
39
41
21
22
48
49
23
24
25
13
36
38
09
08
FY2 SERVO
DRIVER
P. E
W
V
U
01
02
03
04
05
06
X6
FY2
01
02
03
04
05
06
SHIELD
MOTOR
IRN150S
RESISTER
Y2-RB1
Y2-RB2
RB1
RB2
* MOTOR CABLE REFERENCE
SM48_MD007
SM48_MD008
SM48_MD037
06
05
04
03
02
01
RB1
RB3
RB2
U
V
W
05
04
03
02
01
L1
L2
L3
r
t
L1
L2
L3
r
t
TB1-17C
TB1-19C
TB1-21C
TB1-13C
TB1-15C
PE16
SM48_PW019
GND PLATE
SM48_PW020
SM48_VM003
SHIELD
SD
SD/
0V
+5V
SM471_MD106
SHIELD
SD
SD/
0V
+5V
/SD
W
V
U
+5V
0V
SD
FG
E
3
2
1
4
1
2
3
4
5
/SD
1
2
3
4
4
5
6
7
8
9
1

Page
HANWHA TECHWIN
123
SM482(L)
Axio B/D#1 Slave(2/9)
NO. PART NO. PART NAME Q'TY Old No. Supply Supply LT Reference
1 AM03-006907B CABLE ASSY-Y1-Y2_DRV_CMD_AXIO 1 AM03-006907A SM48_VM003
2 AM03-006961A CABLE ASSY-Y1_SERVO_POWER 1 SM48_PW020
3 AM03-006944A CABLE ASSY-Y1_MOTOR_POWER 1 SM48_MD005
4 AM03-006945B CABLE ASSY-FY1_MOTOR_ENC 1 AM03-006945A SM471_MD106
5 AM03-007203A CABLE ASSY-Y1_REGEN_RESISTOR 1 SM48_MD036
6 AM03-006960A CABLE ASSY-X_Y2_SERVO_POWER 1 SM48_PW019
7 AM03-006946A CABLE ASSY-Y2_MOTOR_POWER 1 SM48_MD007
8 AM03-007204A CABLE ASSY-Y2_REGEN_RESISTOR 1 SM48_MD037
9 AM03-006947B CABLE ASSY-Y2_MOTOR_ENC 1 AM03-006947A SM48_MD008

Page
HANWHA TECHWIN
124
SM482(L)
Axio B/D#1 Slave(3/9)
AXIO BD #1
BOARD
01
03
07
09
27
17
19
21
23
22
24
29
02
04
08
10
14
16
06
CN13
01
03
07
09
27
17
19
21
23
22
24
29
02
04
08
10
14
16
06
03
04
05
06
07
29
30
27
31
37
39
41
21
22
48
49
23
24
25
13
36
38
09
08
03
04
05
06
07
29
30
27
31
37
39
41
21
22
48
49
23
24
25
13
36
38
09
08
FX SERVO
DRIVER
P. E
W
V
U
01
02
03
04
05
06
X6
X
01
02
03
04
05
06
SHIELD
1
2
3
4
5
MOTOR
IRN150S
RESISTER
X-RB1
X-RB2
RB1
RB2
* MOTOR CABLE REFERENCE
SM482_VM004
SM48_MD009
SM48_MD038
06
05
04
03
02
01
RB1
RB3
RB2
U
V
W
05
04
03
02
01
L1
L2
L3
r
t
L1
L2
L3
r
t
TB1-17C
TB1-19C
TB1-21C
TB1-13C
TB1-15C
PE11
SM48_PW019
GND PLATE
W
V
U
E
3
2
1
4
1
2
3
4
5
X-PW
FX-EN
X-PWR
X-EN
FL001 #2,3
01
03
07
09
27
17
19
21
23
22
24
29
02
04
08
10
14
16
06
CN14
01
03
07
09
27
17
19
21
23
22
24
29
02
04
08
10
14
16
06
03
04
05
06
07
29
30
27
31
37
39
41
21
22
48
49
23
24
25
13
36
38
09
08
03
04
05
06
07
29
30
27
31
37
39
41
21
22
48
49
23
24
25
13
36
38
09
08
SW SERVO
DRIVER
P. E
W
V
U
01
02
03
04
05
06
X6
SW
01
02
03
04
05
06
SHIELD
1
2
3
4
5
MOTOR
* MOTOR CABLE REFERENCE
SM48_VM004
SM48_MD020
SM48_MD021
06
05
04
03
02
01
RB1
RB3
RB2
U
V
W
05
04
03
02
01
L1
L2
L3
r
t
L1
L2
L3
r
t
TB1-18B
TB1-20B
TB1-22B
TB1-14B
TB1-16B
PE13
SM48_018
GND PLATE
W
V
U
E
3
2
1
4
1
2
3
4
5
SW-PW
SW-EN
SW-PWR
SW-EN
FL001 #14,15
SM48-MD010
SHIELD
SD
SD/
0V
+5V
SHIELD
SD
SD/
0V
+5V
W
V
U
+5V
0V
SD
/SD
FG
E
W
V
U
+5V
0V
SD
/SD
FG
E
3
2
1
4
1
2
3
4
5
8
4
5
9
2
7
1
6
3
8
4
5
9
2
7
1
6
3
SM41_MD032
1
2
3
5
6
9
8
7
4
1