SM482_TRM(Ver6.9_CS17.04) - 第163页
Page HANWHA TECHWIN 159 SM482(L) Front Feeder IF B/D(1/2) NO. P ART NO. P ART NAME Q'TY Old No. Supply Supply L T Reference 1 J90831413A FDR_INPUT_EXT_CABLE_ASSY SM 41-FD005 1 SM41_FD005 2 AM03-0074 53C CABLE ASSY -…

Page
HANWHA TECHWIN
158
SM482(L)
Front Feeder IF B/D(1/2)
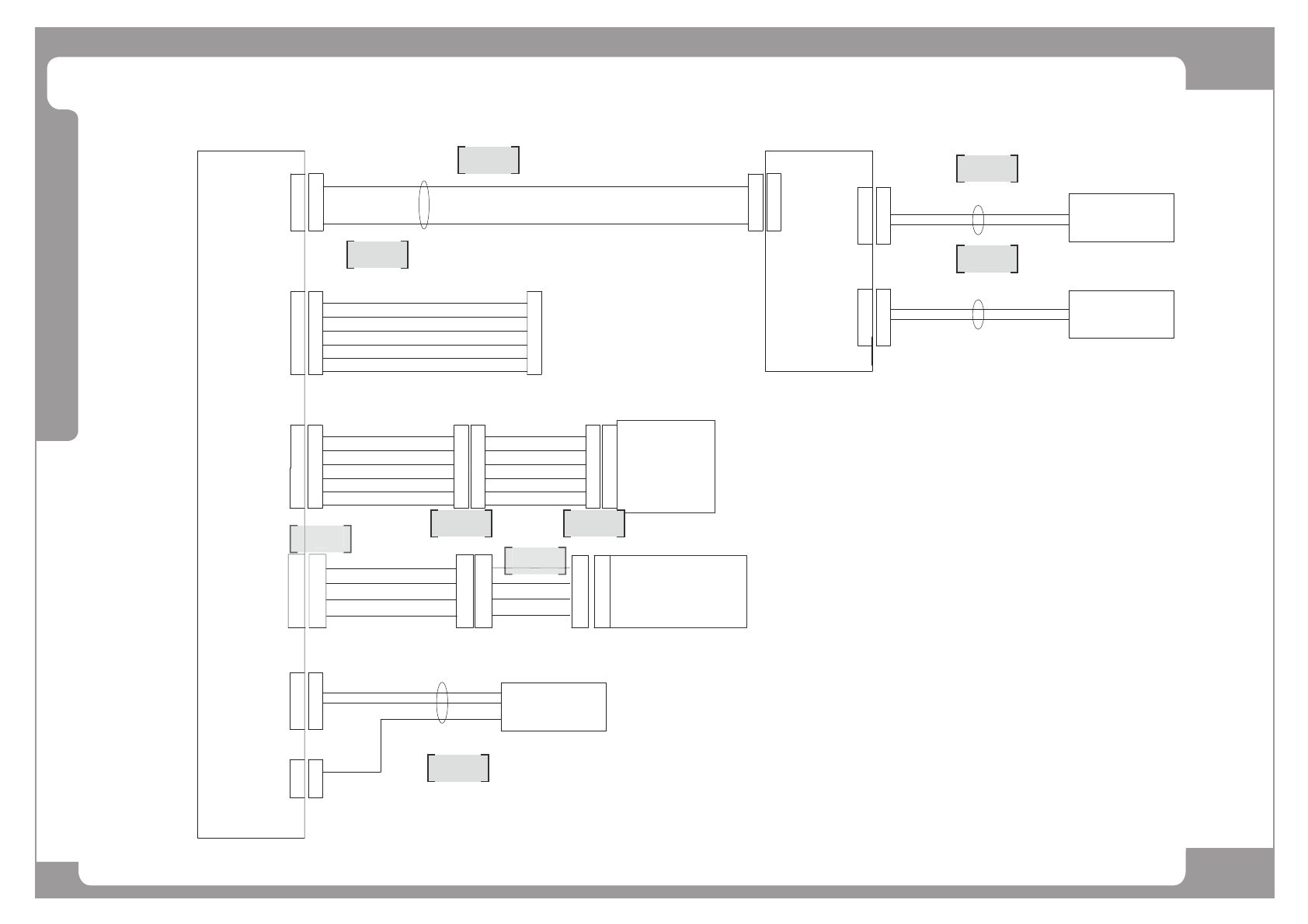
CN11P
34P
FRONT FEEDER I/F
BOARD
FRONT FEEDER
INPUT EXT B/D
CAN_H
CAN_L
/IO_RESET
+24G
+12G
+12V
4
5
6
4
5
6
4P
CN4P
6P
CN2P
3
3
CN2S
1
2
1
2
HEAD CAN
FL001-#19
11
34
~
34
~
CN11S
11
34
~
34
~
CN1PCN11S
34P
SM41_FD005
60 60
1
60P
~
CN3P
1
~
CN3S
11
60
60P
~
60
~
CN2P
CN2S
FEEDER #30~#58
RIGHT B/D
FRONT FEEDER BASE
SM48_FD007
FEEDER #1~#29
FRONT FEEDER BASE
LEFT B/D
SM_FD006
FEEDER INPUT(#1~#58)
FEEDER INPUT(#59~#116)
SM48_CA105
3
4
5
6
2
1
FRONT FEEDER BASE
RIGHT B/D
FEEDER #30~#58
SM_FD004
~
~
12 12
CN8P
12P
1
CN12S
1
11
60
60P
~
60
~
CN6P
CN6S
CAN_H
CAN_L
/IO_RESET
+24G
+12G
+12V
4
5
6
4
5
6
6P
CN3P
3
3
CN3S
1
2
1
2
4
5
6
3
2
1
SM48_CA104-1
4
5
6
3
2
1
4
5
6
3
2
1
4
5
6
3
2
1
SM48_CA104
FFD-CAN
CV-CN2
CONVEYOR IF BD
22
44
33
1 1
FRONT FEEDER I/F B/D
24G
24G
+24V
+24V
SM48_FD101-1
(DOCKING CART)
4
4
FFD-CN21
2
3
1
2
3
1
FFD-PW
SM48_FD101
2
4
3
1
2
4
3
1
1
2
3
7
4
6
6
5
8
9

Page
HANWHA TECHWIN
159
SM482(L)
Front Feeder IF B/D(1/2)
NO. PART NO. PART NAME Q'TY Old No. Supply Supply LT Reference
1 J90831413A FDR_INPUT_EXT_CABLE_ASSY SM41-FD005 1 SM41_FD005
2 AM03-007453C CABLE ASSY-FFD_HDIF_CAN 1 AM03-007453B SM48_CA105
3 AM03-006943B CABLE ASSY-CVIF_FFD_CAN-EXT 1 SM48_CA104-1
4 AM03-006942A CABLE ASSY-CVIF_FFD_CAN 1 SM48_CA104
5 AM03-006891A CABLE ASSY-FRONT FDR CTRL PWR 1 SM48_FD101
6 AM03-006892A CABLE ASSY-FRONT FDR CTRL PWR-EXT 1 SM48_FD101-1
7 J90800839D RIGHT FDR SOL OUTPUT CABLE ASSY 1 SM_FD004
8 J90800841C LEFT FDR SENSOR INPUT CABLE ASSY 1 SM_FD006
9 J90800842C RIGHT FDR SENSOR INPUT CABLE ASSY 1 SM48_FD007

Page
HANWHA TECHWIN
160
SM482(L)
Front Feeder IF B/D(2/2)
11
60
~
60
CN5S
CN5P
60P
~
CN7P
12P
1
CN7S
FRONT FEEDER BASE
LEFT B/D
FEEDER #1~#29
SM_FD003
FRONT FEEDER I/F
BOARD
2
3
4
5
6
7
8
1
2
3
4
5
6
7
8
9
10
11
12
9
10
11
12
1
2
3
4
5
6
7
8
9
10
11
12
1
2
3
4
5
6
7
8
9
10
11
12
SM411N_FD001
1
2
4
5
6
4
5
6
8P
CN13P
3
3
CN13S
1
2
1
2
8
7
8
7
1
2
FD-CN7-EX
FD-CN13-EX
1
1
GND
+24V
SM48_FD002
RY 3-8
RY 3-7
1
1
RY 4-8
RY 4-7
1
1
1
3
2
2