SM482_TRM(Ver6.9_CS17.04) - 第184页
Page HANWHA TECHWIN 180 SM482(L) Power Block Diagram(8/8) 1 2 4 3 6 87 5 RY1 1 2 4 3 6 87 5 RY2 1 2 4 3 6 87 5 RY3 1 2 4 3 6 87 5 RY4 1 2 4 3 6 87 5 RY5 1 2 4 3 6 87 5 RY6 1 2 4 3 6 87 5 RY7 1 2 4 3 6 87 5 RY8 1 2 4 3 6 …

Page
HANWHA TECHWIN
179
SM482(L)
Power Block Diagram(7/8)
NO. PART NO. PART NAME Q'TY Old No. Supply Supply LT Reference
1 AM03-014909A CABLE ASSY-MC_INPUT_220V 1 AM03-006962A SM48_PW040
2 AM03-014907A CABLE ASSY-PUMP_PWR_ALARM-EXT 1 AM03-005701A SM471_PW147-1
3 AM03-005698A CABLE ASSY-VACUUM_PWR 1 SM471_PW146
4 AM03-014851A CABLE ASSY-SK 1 AM03-005510A SM471-PW041
5 AM03-014906A CABLE ASSY-VACUUM PUMP PWR EXT 1 AM03-005767A SM471_PW42-1
6 AM03-014905A CABLE ASSY-VACUUM_PUMP_220V 1 AM03-005511A/ AM03-005511B SM471_PW42
7 AM03-006964A CABLE ASSY-PUMP_PWR_ALARM 1 SM471_PW147
8 AM03-005699A CABLE ASSY-VACUUM_EJECTOR_PWR 1 SM471_PW146-1

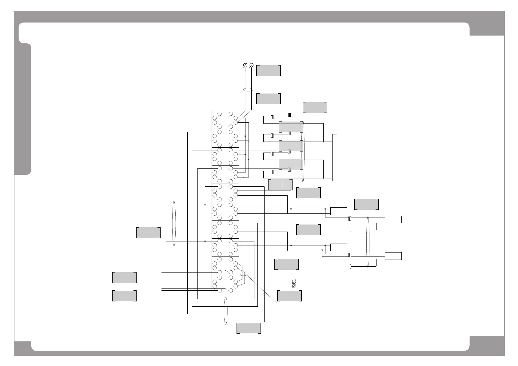
Page
HANWHA TECHWIN
180
SM482(L)
Power Block Diagram(8/8)
12
4 3
6
87
5
RY1
12
4 3
6
87
5
RY2
12
4 3
6
87
5
RY3
12
4 3
6
87
5
RY4
12
4 3
6
87
5
RY5
12
4 3
6
87
5
RY6
12
4 3
6
87
5
RY7
12
4 3
6
87
5
RY8
12
4 3
6
87
5
RY9
12
4 3
6
87
5
RY10
+24V
GND
FFD-CN13
FD-CN13-EX
+24V
GND
RFD-CN13
FD-CN13-EX
+24V
F-FB-L
GND
24G-EX-1
+24V
F-FB-R
GND
24G-EX-2
+24V
R-FB-L
GND
24G-EX-3
+24V
R-FB-R
GND
24G-EX-4
FFD-CN7
FD-CN7-EX
RFD-CN7
FD-CN7-EX
+24V
SC-EN1
SC-CN1
AC 1L1
AC 1L2
T2L
1
3
GND
GND
GND
GND
+24V
+24V
+24V
SC-EN2
SC-CN2
SM48_FD002
SM48_FD003
SM48_FD004
SM48_FD005
SM48_FD006
SM48_FD007
SM48_FD008
SM411N_FD001
SM48_PW032
SM48_PW033
SM48_PW135
SM48_PW006
SM41_PW034
SM48N_PW202
SM48N_PW202
SM48N_PW005
2C
10D
4C
9A
1
2
3
8
10
11
12
13
14
15
16
9
4
5
5
5
6
6
6
7

Page
HANWHA TECHWIN
181
SM482(L)
Power Block Diagram(8/8)
NO. PART NO. PART NAME Q'TY Old No. Supply Supply LT Reference
1 AM03-006954A CABLE ASSY-AC_RELAY_ POWER 1 SM48N_PW005
2 AM03-006889A CABLE ASSY-R RIGHT FEEDER BASE PWR 1 SM48_FD007
3 AM03-006956A CABLE ASSY-PS3_PS4_PW_T2L 1 SM48N_PW202
4 AM03-006888A CABLE ASSY-R LEFT FEEDER BASE PWR 1 SM48_FD006
5 AM03-006887A CABLE ASSY-F RIGHT FEEDER BASE PWR 1 SM48_FD005
6 AM03-006886A CABLE ASSY-F LEFT FEEDER BASE PWR 1 SM48_FD004
7 AM03-006893A CABLE ASSY-AC RELAY JUMPER 1 SM48_PW006
8 AM03-006885A CABLE ASSY-R FDR PWR RELAY 1 SM48_FD003
9 EP02-000588A FEEDER CN7 EXT CABLE ASSY 1 SM411N_FD001
10 AM03-006884A CABLE ASSY-F FDR PWR RELAY 1 SM48_FD002
11 AM03-006905A CABLE ASSY-RELAY_PW_SUPPLY 1 SM48_PW135
12 AM03-900148 RELAY_CONNECT_CABLE_ASSY SM41-PW034 1 SM41_PW034
13 AM03-006890A CABLE ASSY-24V POWER EXT 1 SM48_FD008
14 AM03-006898A CABLE ASSY-FEEDER_PW_RELAY 1 SM48_PW033
15 AM03-006897A CABLE ASSY-GENERAL_PW_RELAY 1 SM48_PW032
16 AM03-006956A CABLE ASSY-PS3_PS4_PW_T2L 1 SM48N_PW202