KE-2070-2080-2080R 操作手册2 Rev00.pdf - 第326页

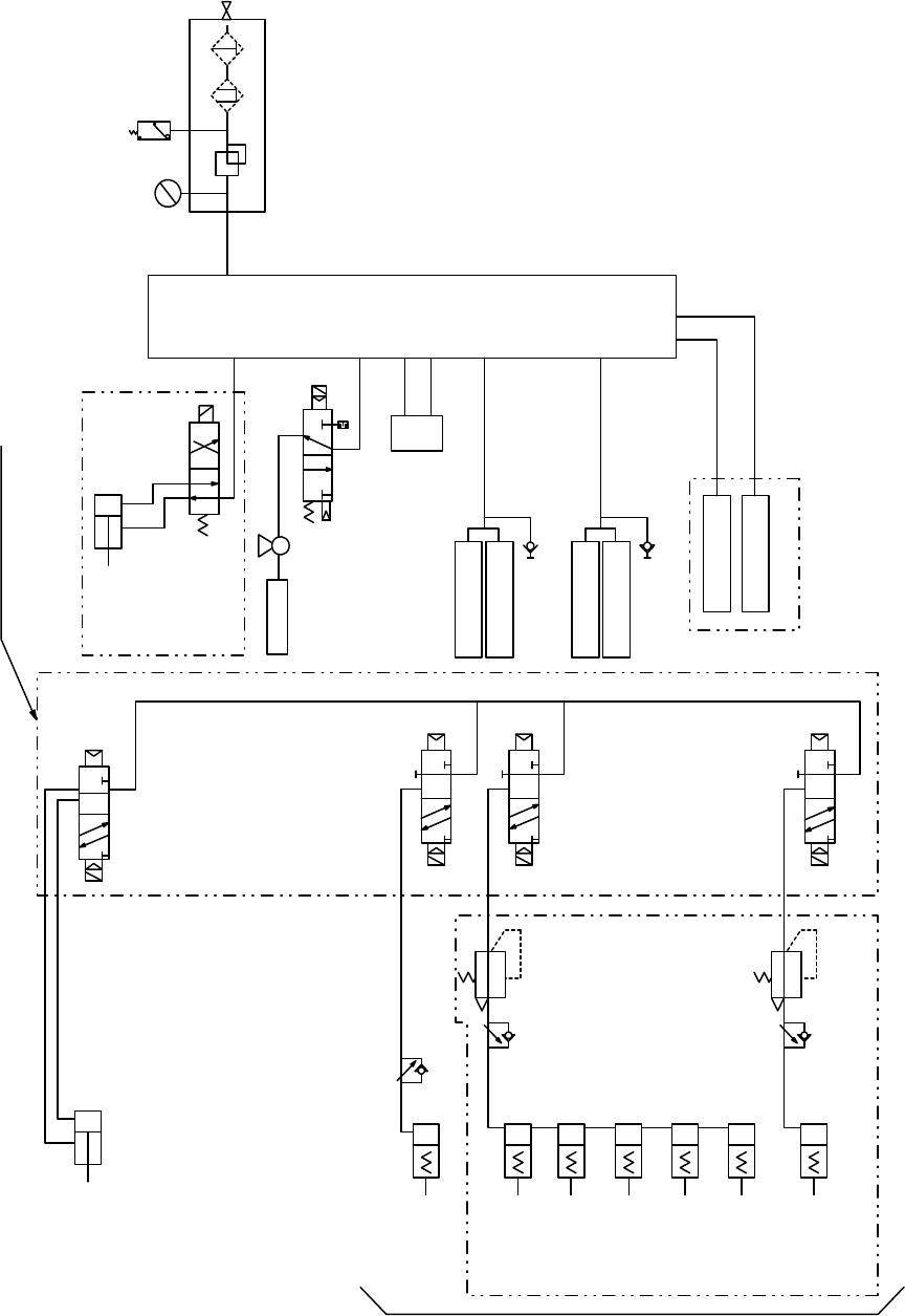
操作手册Ⅱ Rev02 5-5 (1) 配管系统图(主机) Cell block A B P R A B A B ATC θ12 工程配管 雾分离 压 力开关 压力表 复 式接头 C V S φ 6 ST=30 (排出器) 贴片头单元 干式气缸 20L F 干式气缸 20R F 连接器台 F 干式气缸 20L R 干式气缸 20R R 连接器台 R 统一交换台 F 统一交换台 R 带电磁阀的复式接头 传送螺线管 AE/E 阀 AE/E …

100%1 / 366
操作手册Ⅱ Rev02
5-4
1) 请确认没有漏气
1) 主机接通电源后,请选择「手动控制」项目,检查下列各项目的动作状况。
基板挡销部
夹杆 X、夹杆 Y
ATC 单元
VCS(附有选项时)
手动控制
在确认各项动作、检查传感器的开/关情况时,执行手动控制模式。
有关手动控制的详细内容,请参见「第 9 章 手动控制」
2) 如若动作有问题,请参考下页「配管系统图」进行检查。
检查项目
5-2-3 管道及接头
实施频度 : 每周
检查内容 检查气压管道部分是否漏气
检查项目
5-2-4 各单元汽缸
实施频度 : 每周
检查内容 检查各汽缸的动作
检查漏气
<右側面奥側>
フィンガバルブ
<右侧深处>
销阀
在主画面上选择 后,
显示手动控制模式。
操作手册Ⅱ Rev02
5-5
(1) 配管系统图(主机)
Cell block
A
B
P
R
A
B
A
B
ATC
θ12
工程配管
雾分离
力开关
压力表
式接头
CVS
φ6 ST=30
(排出器)
贴片头单元
干式气缸 20L F
干式气缸 20R F
连接器台 F
干式气缸 20L R
干式气缸 20R R
连接器台 R
统一交换台 F
统一交换台 R
带电磁阀的复式接头
传送螺线管
AE/E
AE/E
(仪表接入)
夹杆 Y (x5)
夹杆 X (x5)
滤器 调节器
选项
(选项)
挡块
(选项)
(选项)
θ6
θ6
θ6
θ8
θ6
θ6
θ6
θ4
θ4
θ4
θ4
θ4
θ4
θ4
θ4
操作手册Ⅱ Rev02
5-6
(2)配管系统图(贴片头)
Blow-Sw
P
φ8
Vac-Sw
エジェクタ
フィルタ
圧力センサ
ノズル
(3)配管系统图(统一更换台,4处通用)
φ6
P
ローラレバー
ローラレバー
セレクタ
パイロットチェック弁
φ6
φ6
φ6
φ6
φ6
喷射泵
φ8
过滤器
压力传感器
吸嘴
调谐旋钮
先导检查阀
φ6
φ6
φ6
φ6
φ6
滚筒杆
滚筒杆
φ6