FX-3R-Rev05 - 第147页
- 14 0 - NOTE( 注 記 ) #01. ... FOR LEFT FRONT・R IGHT REAR 左手前・右奥用 #02....FOR LEFT REAR・RIGHT FRONT 左奥・右手前用 REF.NO NOTE PART NO D E S C R I P T I O N 品 名 Qty 1 #01 401- 18145 EPV HE AD LF RR ASSY EPV ヘッド LF RR 組 1 2 #02 40…

- 139 -
70.PLACEMENT MONITOR COMPONENTS(1)
プレースメントモニタ関係(1)
4
15
16
36
29
1
2
3
6
5
13
11
13
7
9
12
10
13
14
3
8
5
6
4
23
35
23
35
22
27
26
26
28
28
28
25
17
19
17
19
18
19
C
B
A
20
20
20
34
33
31
32
24
30
CB
A
34
34
21
30
30
37

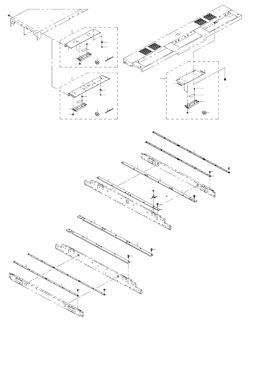
- 140 -
NOTE( 注記 ) #01....FOR LEFT FRONT・RIGHT REAR 左手前・右奥用
#02....FOR LEFT REAR・RIGHT FRONT 左奥・右手前用
REF.NO NOTE PART NO D E S C R I P T I O N
品 名
Qty
1
#01
401-18145 EPV HEAD LF RR ASSY
EPV ヘッド LF RR 組
1
2
#02
401-18146 EPV HEAD LR RF ASSY
EPV ヘッド LR RF 組
1
3 401-02176 CYLINDER MOUNT 80 EPV
シリンダマウント80 EPV
(2)
4 SL-6041492-TN SCREW M4 L=14
座金付き六角穴ボルト M 4 L =14
(4)
5 401-02181 AIR CYLINDER
エアシリンダ
(2)
6 SM-6044002-TN SCREW M4X0.7 L=40
六角穴ボルト M 4 X 0.7 L =40
(4)
7 401-18024 NOZZLE DOWN SENSOR L ASM
ノズルダウンセンサ L 組
(1)
8 401-18025 NOZZLE DOWN SENSOR R ASM
ノズルダウンセンサ R 組
(1)
9 401-17998 EPV CABLE STAY L
EPV ケーブルステイ L
(1)
10 401-17999 EPV CABLE STAY R
EPV ケーブルステイ R
(1)
11 400-77262 Z M CABLE BR
Z M ケーブル BR
(1)
12 400-46043 Z SENSOR BRACKET
Z センサブラケット
(1)
13 SL-6030692-TN SCREW M3 L=6
座金付き六角穴ボルト M 3 L =6
(8)
14 SL-6030892-TN SCREW M3 L=8
座金付き六角穴ボルト M 3 L =8
(2)
15 400-89198 LNC61
LNC 61
(1)
16 401-13554 EPV63
EPV 63
(1)
17
#01
401-12876 ZT DRIVER SUPPORT EPV
ZT ドライバサポート EPV
(2)
18
#01
401-18000 ZT DRIVER SUPPORT EPV B
ZT ドライバサポート EPV B
(1)
19
#02
401-12876 ZT DRIVER SUPPORT EPV
ZT ドライバサポート EPV
(3)
20 400-89209 4AXIS SERVO AMP
4軸一体型サーボアンプ
(3)
21 401-13075 HEAD CORE BASE PM
ヘッドコアベース PM
(1)
22 401-02177 RELEASE BAR 80 EPV
リリースバー80 EPV
(1)
23 WP-0531001-SC WASHER M5
平座金みがき丸 M 5
(2)
24 HN-0021000-00 CORES
フェライトクランプ
(6)
25 HX-0067100-0A GROMMET
グロメット
(0.25)
26 HX-0034400-00 FIXED BASE
束線パーツ
(2)
27 HX-0029400-00 FIXED BASE
固定ベース
(1)
28 SM-4040601-SC SCREW M4X0.7 L=6
なべ小ねじ M 4 X 0.7 L =6
(3)
29 E1143-721-000 WOOLEN CLOTH PAPER
搬送カバーラシャペーパ(CE)
(1)
30 SL-6041492-TN SCREW M4 L=14
座金付き六角穴ボルト M 4 L =14
(11)
31
#01
SL-6041292-TN SCREW M4 L=12
座金付き六角穴ボルト M 4 L =12
(1)
32
#02
SL-6041492-TN SCREW M4 L=14
座金付き六角穴ボルト M 4 L =14
(1)
33 EA-9500B02-00 CABLE BAND
束線バンド
(6)
34 SL-6040892-TN SCREW M4 L=8
座金付き六角穴ボルト M 4 L =8
(13)
35 WZ-0541510-KP WAVED WASHER 5.4X9.0X0.3
波形座金 5.4 X 9 X 0.3
(2)
36 SL-6030892-TN SCREW M3 L=8
座金付き六角穴ボルト M 3 L =8
(2)
37 SL-6041492-TN SCREW M4 L=14
座金付き六角穴ボルト M 4 L =14
(1)

- 141 -
71.PLACEMENT MONITOR COMPONENTS(2)
プレースメントモニタ関係(2)
11
10
13
12
23
25
19
15
20
21
22
18
17
24 26
28
27
9
8
1
2
5
3
4
7
6
8
14 16
51 52
53
39
38
37
37
35
32
34
33
31
29
30
44
49
48
48
46
47
42
40
45
43
41
36
50