FX-3R-Rev05 - 第153页
- 14 6 - NOT E( 注記 ) #0 1. ...FO R E N EN 用 #02....FOR 200V 200 V 用 #03....FOR 400V 400 V 用 REF.NO NOTE PART NO D E S C R I P T I O N 品 名 Qty 1 400-82365 P OWE R O N LA MP RELAY CA BLE ASM パワーオンランプ中継ケーブル組 1 2 400-82363 N…

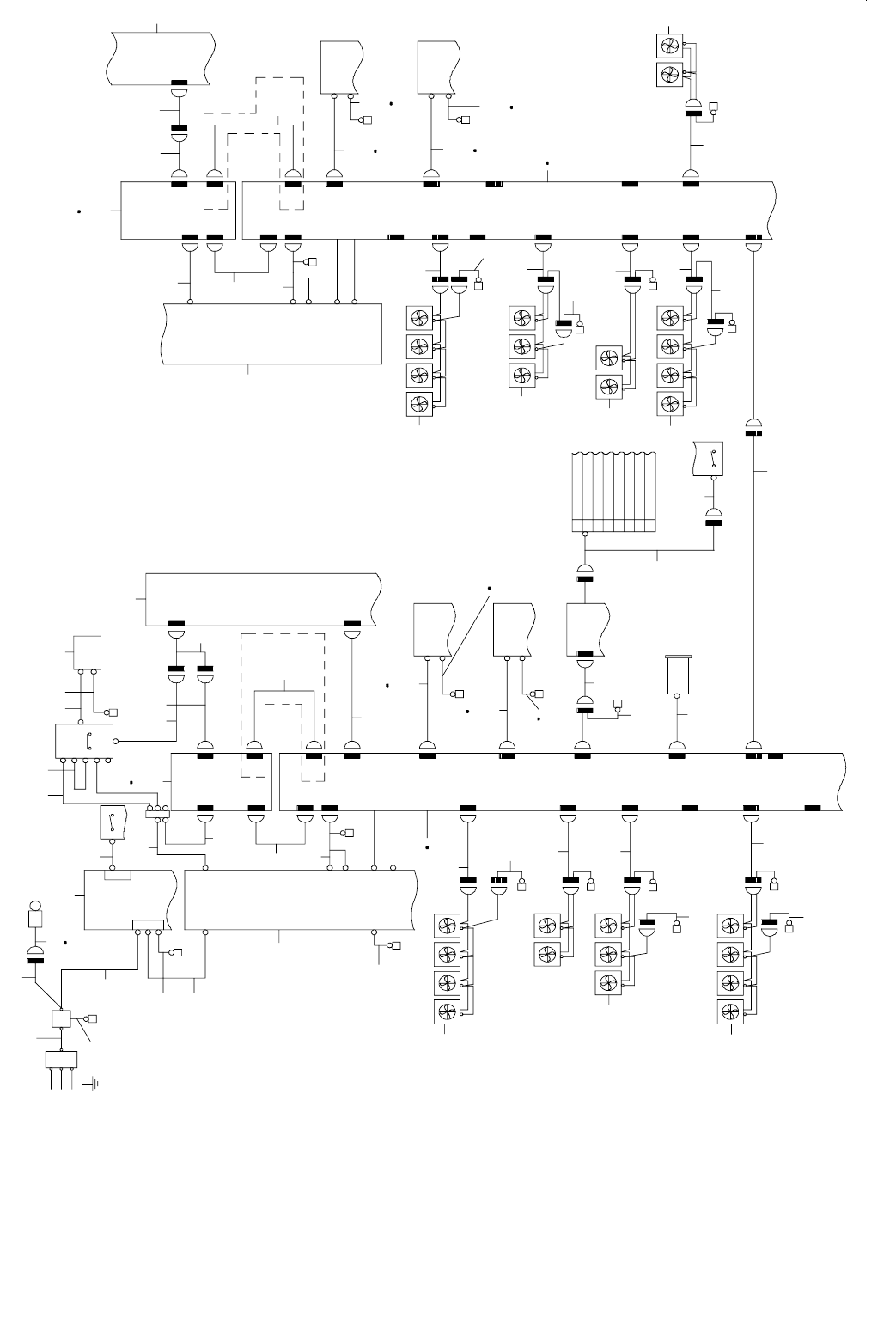
- 145 -
73.SYSTEM DIAGRAM (POWER UNIT)
SYSTEM DIAGRAM(POWER UNIT)
BASE FA N(CL )
5-2B
EN ONLY
EN ONLY
3-2B
3-2B
2-1B
8-4B
8-4A
6-1B
2-1C
5-2B
2-1A
6-1A
9-4A
8-3B
8-3A
INPUT
AC200V
PE
W
V
U
CN13
PWRR007
FG-TAP(RR)
CN003
CN036
CN007
CN005
CN004
CN006
CN003
CN002
CN001
CN010
CN012
CN063
CN011
PWRR012
PWRR011
FG-TAP(RR)
BU DRIVER(R)
AWC DRIVER(R)
FG
AC-IN
FG
AC-IN
FG-TAP(RR)
(PWRR018)
(XYDR32)
XYDR02
CN16
1-3B
XY-RELAY PCB
XY16
XY DRIVER
UNIT(R)
CN2
CN1
CN3
(C N3 2)
POWER UNIT(R)
CN017
CN062
CN018
PWRR036
PWRR005
CN022R
FG-TAP(RR)
PWRR004
CN00 5
PWRR003
CN067R
CN023R
PWRR001
CN021R
FG-TAP(RR)
FG-TAP(RR)
PWRR062
PWRR017
XYDR03
XYDR01
1-2B
AC 22 0 V
AC100V
AC 10 0 V
AC34V
AC 10 0 V
TF1
COVER TOP
FAN(XR)
BASE
FAN(SR)
BASE
FAN(CR)
FG-TAP(RR)
CN068R
FG-TAP(RR)
CN024R
COVER TOP
FAN(YR)
PWRGND
1-2A
MAIN SW
(2/2)
PS-ON
CPCI BACK BOARD
ACP-132-C18-J
ETHER-MAIN
POSITION(1)
IEEE1394
POSITION(2)
IP-X5
HOURMETER
PWRL010
FG-TAP(LR)
CN251
PWRL063
PWRL012
PWRL011
FG-TAP(LR)
FG-TAP(LR)
AC-IN
FG
AC-IN
FG
AC-IN
AWC DRIVER(L)
BU DRIVER(L)
ATX POWER
1-5A
CN48
XY-PWR
PWRL019
PWRL018
(XYDL32)
XYDL02
XYDRY-IO
VAC-IO XY16
CN16
XY-RELAY PCB
FG-TAP(LR)
PUMP
VACUUM
MC(TH)
1-4D
XY DRIVER
UNIT(L)
CN2
CN1
CN3
(CN31)
(CN32)
MAIN SW
(1/2)
TB2
XYDL01
XYDL0 3
PWRL017
PWRL062
FG-TAP(LR)
POWER UNIT(L)
CN017
CN062
CN018
CN019
CN011
CN012
CN001
CN063
CN002
CN010
CN003
CN004
CN005
CN006
CN036
CN007
3-2B
PWRL005
FG-TAP(LR)
CN022
FG-TAP(LR)
CN067
PWRL003
CN006
FG-TAP(LR)
PWRL001
PWRL002
FG-TAP(LR)
CN023
CN021
FG-TAP(LR)
FG
1-4A
AC100V
AC34V
AC100V
AC100V
TF1
AC220V
INPUT
CN2
TB1
AC
INPUT
UNIT
PWR-ON LIGHT
CN001
FG-TAP(LR)
FG-TAP
(LR)
NF
NFB
COVE R TO P
FAN( XL )
CONTROL UNIT
TOP FAN
BASE
FAN(SL)
COVER TOP
FAN(YL)
CN068
FG-TAP(LR)
FG-TAP(LR)
CN024
1
2
3
4
5
6
78
9
10
11
12
13
14
15
16
19
18
17
20
21
22
23
24
25
26
27
28
29
30
31
32
33
34
35
42
41
40
36
37
38 39
PWRL036
53
52
51
49
50
47
48
43
44
45
46
54
55
56
82
83
57
81
65
64
63
62
61
80
79
67
68
10
58
59
60
22
23
25
26
27
66
69
70
73
74
71 72
75
76
77
78
XYDRY-IO
8-PORT COM NOTE 2
NOTE2
in the case of CVS option,
add this 8-PORT COM.

- 146 -
NOTE( 注記 ) #01....FOR EN EN 用
#02....FOR 200V 200 V 用
#03....FOR 400V 400 V 用
REF.NO NOTE PART NO D E S C R I P T I O N
品 名
Qty
1 400-82365 POWER ON LAMP RELAY CABLE ASM
パワーオンランプ中継ケーブル組
1
2 400-82363 NFB OUTPUT CABLE ASM
NFB 出力ケーブル組
1
3 400-82372 NF FG CABLE ASM
NF FG ケーブル組
1
4
#02
L800E-821-0A0 POWER ON LAMP 200V CABLE ASM
パワーオンランプ 200 V 束線組
1
5
#03
L804E-921-0A0 POWER ON LAMP 400V CABLE ASM
パワーオンランプ 400 V 束線組
1
6 401-23831 NF OUTPUT CABLE(TB1)ASM
NF 出力ケーブル(TB 1)組
1
7 401-23829 AC PWR IN UNIT FG CABLE ASM
AC 入力ユニット FG ケーブル組
1
8 401-23830 AC PWR IN UNIT OUTPUT CABLE ASM
AC 入力ユニットアウトケーブル組
1
9 401-22663 AC POWER INPUT UNIT
AC 入力ユニット
1
10 401-22814 TRANSFORMER
トランス
1
11 401-23427 TF FG CABLE ASM
TF FG ケーブル組
1
12 400-89963 MAIN SW CABLE ASM
メイン SW ケーブル組
1
13 400-94021 TFL 220VOUT CABLE ASM
L トランス 220 V 出力ケーブル組
1
14 400-91880 XY DRIVER U(L) INPUT CABLE ASM
XY ドライバユニット L 入力ケーブル組
1
15 400-47964 VACUUM PUMP TERMINAL CABLE ASM
バキュームポンプ ターミナルケーブル組
1
16 400-47992 VACUUM PUMP TH-MC CABLE ASM
バキュームポンプ TH − MC ケーブル組
1
17 400-47965 VACUUM PUMP POWER CABLE ASM
バキュームポンプ電源ケーブル組
1
18 400-48244 VACUUM PUMP FG CABLE ASM
バキュームポンプ FG ケーブル組
1
19 400-63490 VACUUM_PUMP
真空ポンプ
1
20 400-91882 XY DRV PWR CABLE(L)ASM
XY DRV 電源ケーブル(L)組
1
21 400-91901 TF 100V OUTPUT CABLE L ASM
TF 100 V 出力ケーブル L 組
1
22 401-04746 XY_DRIVER_UNIT(ST)
XY ドライバ組(ST)
1
23
#01
401-04747 XY_DRIVER_UNIT(EN)
XY ドライバ組(EN)
1
24 400-82362 VACUUM I/O CABLE ASM
バキューム I / O ケーブル組
1
25 400-91920 XY DRV I/O CABLE ASM
XY DRV I / O ケーブル組
1
26 400-91918 XY-RELAY I/O CABLE ASM
XY − RELAY I / O ケーブル組
1
27 401-19361 XY-RELAY PCB ASM
XY − RELAY 基板組
1
28
#01
400-48248 XY DRV PWR CABLE (L) ASM (EN)
XY DRV 電源ケーブル(L)組(EN)
1
29 400-47885 XY-RELAY PWR CABLE (L) ASM
XY − RELAY 電源ケーブル(L)組
1
30 400-98974 POWER_SUPPLY_ASSY_L(ST)
電源供給組(左)ST
1
31
#01
400-93149 POWER SUPPLY ASSY L(EN)
電源供給組(左)EN
1
32 400-65391 COVER TOP FAN XL ASM
カバートップファン(XL)組
1
33 400-47702 CTRL UNIT FAN ASM
コントロールユニットファンモータ組
1
34 400-65393 BASE FAN SL ASM
ベースファン SL 組
1
35 400-89900 COVER TOP FAN YL CABLE ASM XL
カバートップファン YL ケーブル組 XL
1
36 400-89881 COVER TOP FAN L RELAY CABLE ASM XL
カバートップファン L 中継ケーブル組 XL
1
37 400-65392 COVER TOP FAN XL RELAY CABLE ASM
カバートップファン XL 中継ケーブル組
1
38 400-47758 CONTROL UNIT TOP FAN RELAY CABLE ASM
コントロールユニットトップファン中継ケーブル組
1
39 400-47760 BASE FAN L RELAY CABLE ASM
ベースファン L 中継ケーブル組
1
40 400-65394 BASE FAN SL RELAY CABLE ASM
ベースファン SL 中継ケーブル組
1
41 400-48238 COVER TOP FAN LF/LR RELAY CABLE ASM
カバートップファン LF / LR 中継ケーブル組
1
42 400-65396 COVER TOP FAN YL RELAY CABLE ASM
カバートップファン YL 中継ケーブル組
1
43 400-89907 AWC DRV PWR CABLE (L) ASM
AWC ドライバ電源ケーブル(L)組
1
44
#01
400-89946 AWC DRV PWR CABLE (L) ASM (EN)
AWC ドライバ電源ケーブル(L)組(EN)
1
45 400-47853 AWC DRV FG CABLE (L) ASM
AWC ドライバ FG ケーブル(L)組
1
46
#01
400-47854 AWC DRV FG CABLE (L) ASM (EN)
AWC ドライバ FG ケーブル(L)組(EN)
1
47 400-89908 BU DRV PWR CABLE (L) ASM
BU ドライバ電源ケーブル(L)組
1
48
#01
400-89947 BU DRV PWR CABLE (L) ASM (EN)
BU ドライバ電源ケーブル (L) 組(EN)
1
49 400-47855 BU DRV FG CABLE (L) ASM
BU ドライバ FG ケーブル(L)組
1
50
#01
400-48756 TRAY GUIDE L
トレイガイド L
1
51 400-91466 ATX PWR RLY CABLE ASM
ATX 電源中継ケーブル組
1
52 400-47893 ATX PWR CABLE ASM
ATX 電源ケーブル組
1
53 400-47892 HOURMETER ASM
アワーメータ組
1
54 400-47701 CPCI POWER CABLE ASM
CPCI パワーケーブル組
1
55 400-47703 ATX CTRL CABLE ASM
ATX コントロールケーブル組
1
56 400-91904 POWER UNIT GND CONECTION CABLE ASM
電源ユニット GND 接続ケーブル組
1
57 400-89901 COVER TOP FAN YR CABLE ASM XL
カバートップファン YR ケーブル組 XL
1
58 400-92738 XY DRIVER U (R) INPUT CABLE ASM
XY ドライバ R 入力ケーブル組
1
59 400-91883 XY DRV PWR CABLE (R) ASM
XY DRV 電源ケーブル(R)組
1
60 400-92734 TF 100V OUTPUT CABLE R ASM
TF 100 V 出力ケーブル R 組
1
61 400-47762 BASE FAN R RELAY CABLE ASM
ベースファン R 中継ケーブル組
1
62 400-65400 BASE FAN SR RELAY CABLE ASM
ベースファン SR 中継ケーブル組
1
63 400-47766 BASE FAN CR RELAY CABLE ASM
ベースファン CR 中継ケーブル組
1
64 400-48239 COVER TOP FAN FR/RR RELAY CABLE ASM
カバートップファン FR / RR 中継ケーブル組
1
65 400-65402 COVER TOP FAN YR RELAY CABLE ASM
カバートップファン YR 中継ケーブル組
1
66
#01
400-91467 XY DRV PWR CABLE (R) ASM (EN)
XY DRV 電源ケーブル(R)組(EN)
1
67 400-98950 POWER_SUPPLY_ASSY_R(ST)
電源供給組(右)ST
1
68
#01
400-93150 POWER SUPPLY ASSY R(EN)
電源供給組(右)EN
1
69 400-89909 AWC DRV PWR CABLE (R) ASM
AWC ドライバ電源ケーブル(L)組
1
70
#01
400-89948 AWC DRV PWR CABLE (R) ASM (EN)
AWC ドライバ電源ケーブル(L)組(EN)
1
71 400-47857 AWC DRV FG CABLE (R) ASM
AWC ドライバ FG ケーブル(R)組
1
72
#01
400-47858 AWC DRV FG CABLE (R) ASM (EN)
AWC ドライバ FG ケーブル(R)組(EN)
1
73 400-89910 BU DRV PWR CABLE (R) ASM
BU ドライバ電源ケーブル(R)組
1
74
#01
400-89949 BU DRV PWR CABLE (R) ASM (EN)
BU ドライバ電源ケーブル(R)組(EN)
1
75 400-47859 BU DRV FG CABLE (R) ASM
BU ドライバ FG ケーブル(R)組
1
76
#01
400-47860 BU DRV FG CABLE (R) ASM (EN)
BU ドライバ FG ケーブル(R)組(EN)
1
77 400-91465 BASE FAN CL RELAY CABLE ASM
ベースファン CL 中継ケーブル組
1
78 400-47763 BASE FAN CL ASM
ベースファン CL 組
1
79 400-89882 COVER TOP FAN R RELAY CABLE ASM XL
カバートップファン R 中継ケーブル組 XL
1
80 400-65398 COVER TOP FAN XR RELAY CABLE ASM
カバートップファン XR 中継ケーブル組
1
81 400-65397 COVER TOP FAN XR ASM
カバートップファン(XR)組
1
82 400-65399 BASE FAN SR ASM
ベースファン SR 組
1
83 400-47765 BASE FAN CR ASM
ベースファン CR 組
1

- 147 -
74.SYSTEM DIAGRAM (SERVO MOTOR)
SYSTEM DIAGRAM(SERVO MOTOR)
1-4C
CNP3
CN2
CN2L
1-4C
(LF)
FG-TAP
SSCNET
1CH
POSITION
BOARD(1)
SSCNET
2CH
DI
1CH
DI
2CH
SSCNET
1CH
POSITION
BOARD(2)
SSCNET
2CH
DI
1CH
DI
2CH
1CH
POS2
POS2
2CH
XY
CN8
CN13
XY
2-1B
CN13
CN8
3-1A
XY-RELAY PCB
CN1A
CN1B
CNP3
CN2
CN2L
AMP YL(RF)
LINEAR SERVO
CN2L
CN2
CNP3
CN1B
CN1A
AMP X(RF)
LINEAR SERVO
POS1
2CH
1CH
POS1
XY
CN11
XY
CN10
2-1D
CN10
CN11
XY-RELAY PCB
1-5A
LINEAR SERVO
AMP YL(LF)
CN1A
CN1B
CNP3
CN2
CN2L
LINEAR SERVO
AMP X(LF)
CN1A
CN1B
CNP3
CN2
CN2L
CNP3
CN2
CN2L
X-LF
CN247
XLF
CN811
X
LM G
LM-X
CN812
CN176(X)
SCALE
HEAD
X(LF)
LM G
LINEAR
SERVO
MOTOR
X(LF)
CNP3
CN2
CN2L
YL-LF
CN803
FG-TAP(LF)
CN151
YL-LF
CN133(YL)
CN804
LM-Y
CN154
LM-G
Y
CN141(YL)
SCALE
HEAD
YL(LF)
LINEAR
SERVO
MOTOR
YL(LF)
CN175(X)
XRF
CN811
FG-TAP(RF)
CN247
X-RF
CN175(X)
CN812
LM G
LM-X
X
CN176(X)
SCALE
HEAD
X(RF)
LM G
CNP3
CN2
CN2L
CN134(YL)
YL-RF
CN151
FG-TAP(RF)
YL-RF
CN805
CN152
CN142(YL)
LM-G
Y
SCALE
HEAD
YL(RF)
LM-G
LM-Y
CN806
LINEAR
SERVO
MOTOR
YL(RF)
LINEAR
SERVO
MOTOR
X(RF)
LINEAR SERVO
AMP X(LR)
CN1A
CN1B
CNP3
CN2
CN2L
LINEAR SERVO
AMP YR(LF)
CN1A
CN1B
CNP3
CN2
CN2L
CNP3
CN2
CN2L
YR-LF
FG-TAP(LF)
YL-LF
CN134(YR)
CN801
CN151
CN152
Y
CN142(YR)
SCALE
HEAD
YR(LF)
LM-G
LM-Y
CN802
LINEAR
SERVO
MOTOR
YR(LF)
SCALE
HEAD
X(LR)
CN176(X)
CN175(X)
11
2232 2564
78
9
7
8
9
11
10
12
13
14
16
17
18
15
20
19
8
10
30
34
33
31
32
35
12
13
38
10
26
27
55
56
20
15
50
51
17
18
10
57
45
46
58
59
26
27
38
48
34
CN2L
CN2L
LR-X
LRCNP3
X
XLR
CN811
FG-TAP(LR)
CN247
X-LR
LM G
X
LM X
CN812
Cable Bear
LM G
SERVO AMP
Z
(LF-3)
CN1B
4-2B
CN1A
LINEAR
SERVO
MOTOR
X(LR)
SERVO AMP
Z
(LF-2)
CN1B
4-1A
CN1A
SERVO AMP
Z
(LF-1)
CN1A CN1B
4-1A
LINEAR SERVO
AMP YL(LR)
CN1A
CN1B
CNP3
CN2
CN2L
CNP3
CN2
CN2L
YL-LF
CN134(YL)
CN151
YL-LR
CN805
FG-TAP(LR)
Y
CN152
CN142(YL)
SCALE
HEAD
YL(LR)
CN806
LM-Y
CN154LM-G
LINEAR
SERVO
MOTOR
YL(LR)
LINEAR SERVO
AMP YR(LR)
CN1A
CN1B
CNP3
CN2
CN2L
Cable Bear
CNP3
CN2
CN2L YR-LR
CN133(YR)
CN151
YR-LR
CN807
FG-TAP(LR)
CN141(YR)
Y
CN154
LM-Y
CN808
LM-G
SCALE
HEAD
YR(LR)
SERVO AMP
Z
(LR-1)
CN1A
CN1B
4-3A
LINE AR
SERVO
MOTOR
YR(L R)
SERV O AM P
Z
(LR-2)
CN1A
CN1B
4-4A
SERVO AMP
Z
(LR-3)
CN1A
CN1B
4-4A
LINEAR SERVO
AMP X(RR)
CN1A
CN1B
CNP3
CN2
CN2L
X
RRCNP3
RR-X
CN2L
CN2L
XRR
CN811
FG-TAP(RR)
CN247
X-RR
CN175(X)
Cable B ear
CN812
LM X
LM G
X
CN176(X)
SCALE
HEAD
X(RR)
LM G
SERVO AM P
Z
(RF-1)
CN1A
CN1B
4-1C
LINEAR
SERVO
MOTOR
X(RR)
SERVO AMP
Z
(RF-2)
CN1A
CN1B
4-1C
SERVO AMP
Z
(RF-3)
CN1A CN1B
4-2C
LINEAR SERVO
AMP YR(RF)
CN1A
CN1B
CNP3
CN2
CN2L
CNP3
CN2
CN2L
YR-RF CN807
CN151
YR-RF
CN133(YR)
FG-TAP(RF)
CN808
CN154
LM-Y
LM-G
Y
CN141(YR)
SCALE
HEAD
YR(RF)
LM-G
LINEAR
SERVO
MOTOR
YR(RF)
LINEAR SERVO
AMP YL(RR)
CN1A
CN1B
CNP3
CN2
CN2L
CNP3
CN2
CN2L
YL-RR
CN803
CN151
YL-RR
CN133(YL)
CN804
CN154
LM-G
Y
CN141(YL)
FG-TAP(RR)
LM-Y
SCALE
HEAD
YL(RR)
LM-G
LINEAR
SERVO
MOTOR
YL(RR)
LINEAR SERVO
AMP YR(RR)
CN1A
CN1B
CNP3
CN2
CN2L
Cable Bear
CNP3
CN2
CN2L
YR-RR CN801
CN151
YR-RR
CN134(YR)
FG-TAP(RR)
CN152
LM-G
CN142(YR)
Y
SCALE
HEAD
YR(RR)
LM-G
CN802 LM-Y
SERVO AMP
Z
(RR-1)
CN1A CN1B
4-3C
LINEAR
SERVO
MOTOR
YR(RR)
SERVO AMP
Z
(RR-2)
CN1A
CN1B
4-4C
SERVO AMP
Z
(RR-3)
CN1A CN1B
4-4C
7
7
8
21
24
25
26
27
28
40
17
18
19
15
10
39
31
32
33
41
12
13
38
42
34
22
20
22
22
10
10
8
8
22
22
22
10
10
34
38
53
47 54
26
27
52
45
46
21
34
10
43
44
45
46
47
49
26
27
38
48
22
22
22
10
10
22
22
22
10
10
21
36
37
31
32
34
8
67
29
12
13
38
42
60
61
12
13
62
63
17
18
15
20
19
10
8
64
45
46
34
65
58
26
27
38
53
10
66
31
32
34
67
23
12
13
53
38
19