00191912-01 - 第238页
6 Visionfunktionen Betriebsanleitung SIPLACE 80S-20/F4 6.5 Marke teachen Softwareversion SR.406.xx Ausgabe 02/2000 D E 236 6 Abb. 6.5 - 1 Flussplan ’Marke teachen’ - M enüoptionen G r undansi cht M enüopt i onen ' M…
Betriebsanleitung SIPLACE 80S-20/F4 6 Visionfunktionen
Softwareversion SR.406.xx Ausgabe 02/2000 DE 6.5 Marke teachen
235
6.5.2.3 Schaltflächen
Für die Optionenanwahl bietet Ihnen das System folgende Schaltflächen an: 6
– Auswahl des Teachportals
Mit der Maus wählen Sie das Teachportal an.
– Marke speichern
Die generierten Markenparameter werden abgespeichert, wenn Sie diese Schaltfläche anklik-
ken.
– Marke laden
Nachdem Sie im Listenfeld die gewünschte Marke angewählt haben, klicken Sie auf die
Schaltfläche ’Marke laden’. Die Markenparameter werden geladen.
6.5.2.4 Videobilder
Bei bestimmten Aktionen wird das Kamerabild des MVS-Systems (Visionauswerteeinheit) am
Bildschirm des Stationsrechners angezeigt. Zusätzlich sind in das Bild Kopf- und Fußzeilen ein-
geblendet: 6
– Die Kopfzeile enthält zum Beispiel die augenblicklich angewählte Menüoption, die Marken-
nummer, Bewertungskriterien, Messresultate usw.
– In den Fußzeilen finden Sie Befehlssequenzen, Tastaturkommandos, Kamerakoordinaten
usw. angezeigt.
Videobilddarstellungen können Sie immer mit der ’ESC’-Taste verlassen. Danach erscheint wie-
der das jeweilige Menüfenster. 6
6.5.2.5 Warn- und Meldeboxen
Meldungen sind Textfelder, die Hinweise zu Aktionen, Warnungen usw. beinhalten. Sie werden
eingeblendet 6
– bei Fehlbedienungen (z. B. LP noch im Bearbeitungsband).
– bei Aufforderungen an den Benutzer, Aktionen durchzuführen (z. B. Leiterplatte entnehmen).
– bei Hinweisen (z. B. Markennamen eingeben).
– um eine längerfristige Aktion des Systems anzuzeigen (z. B. Markendaten werden geladen).

6 Visionfunktionen Betriebsanleitung SIPLACE 80S-20/F4
6.5 Marke teachen Softwareversion SR.406.xx Ausgabe 02/2000 DE
236
6
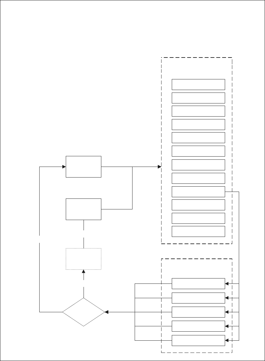
Abb. 6.5 - 1 Flussplan ’Marke teachen’ - Menüoptionen
Grundansicht
Menüoptionen 'Marke teachen'
Menü 'Grundansicht
Rüstung
Fehler
Förderer
LP-Transport 2
LP-Transport 1
Marke teachen
Bauelement testen
SITEST
GEM
Grundansicht
Markenauswahl
Marke teachen
Kontrastempfindlichkeit
Marke testen
Marke
speichern
Menüoption
Marke teachen
Markenauswahl
Marke
bearbeitet?
Marke wird
restauriert
Marke wird
gespeichert
OK
Ja
Abbruch
Funktionen Portal 1
Funktionen Portal 2 (S-20)

Betriebsanleitung SIPLACE 80S-20/F4 6 Visionfunktionen
Softwareversion SR.406.xx Ausgabe 02/2000 DE 6.5 Marke teachen
237
6
Abb. 6.5 - 2 Flussplan ’Marke teachen’, Menü ’Markenauswahl’
Menüoptionen 'Marke teachen'
Menü 'Markenauswahl'
Teachportal wählen:
Portal 1, Portal 2 (S-20)
Marke
speichern
Marke
erzeugen
Marke
laden
Markennamen
ändern
Marke
geladen bzw.
geteacht?
Markennamen
ändern *)
Markennummer
auswählen
Ja
A
Markenauswahl
Eingabebox
'Neue Marke'
Abbruch
Nein
OK
*) Eingabebox 'Markennamen ändern'