00191912-01 - 第242页
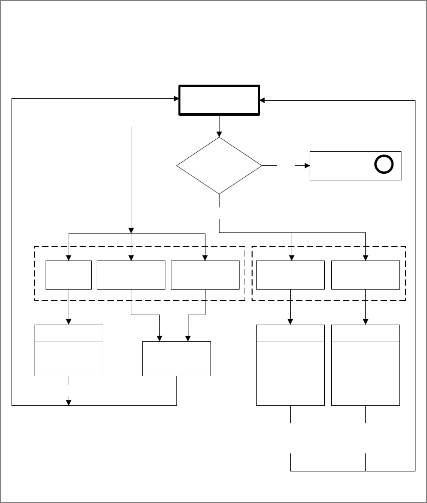
6 Visionfunktionen Betriebsanleitung SIPLACE 80S-20/F4 6.5 Marke teachen Softwareversion SR.406.xx Ausgabe 02/2000 D E 240 6 Abb. 6.5 - 5 Flussplan ’Marke teachen’ - M enü ’Marke testen’ Nein Positionierung Marke testen …

Betriebsanleitung SIPLACE 80S-20/F4 6 Visionfunktionen
Softwareversion SR.406.xx Ausgabe 02/2000 DE 6.5 Marke teachen
239
6
Abb. 6.5 - 4 Flussplan ’Marke teachen’ - Menü ’Kontrastempfindlichkeit’
Menüoptionen 'Marke teachen'
Menü 'Kontrastempfindlichkeit''
Nein
Kontrast-
empfindlichkeit
Marke
geladen bzw.
geteacht?
Menü
Marken-
auswahl
A
Ja
Tabelle 5
einstellen
Tabelle 1
Videobild
Teachbefehl mit
unterschiedlicher
Grauwerttransformation
Ausgabe des
Eindeutigkeitswertes
ESC
Tabelle 2 Tabelle 3 Tabelle 4 Tabelle 5
Marke
DefaultwerteAbbruch
Auswahlbox
'Kontrastempfindlichkeit
Tabelle 5' einstellen
(Standardwerte
übernehmen)
Übernehmen (gewählte Werte sichern)

6 Visionfunktionen Betriebsanleitung SIPLACE 80S-20/F4
6.5 Marke teachen Softwareversion SR.406.xx Ausgabe 02/2000 DE
240
6
Abb. 6.5 - 5 Flussplan ’Marke teachen’ - Menü ’Marke testen’
Nein
Positionierung
Marke testen
Marke
geladen bzw.
geteacht?
Menü
Markenauswahl
A
Ja
Videobild
Anstoß des
Meßablaufs
Ausgabe der
Markenqualität
ESC
ESC
Return
(wiederholen)
X/Y-
Verfahren
LP ins
Ausgabeband
LP ins Bearbei-
tungsband
Zentrieren Testen
Marke
Videobild
Ränder der
Markenstruktur
festlegen
(hor./vert.)
ESC
Return
(abspeichern)
Videobild
Kamera-
positionierung
Leiterplatten-
transport 1/2
Menüoptionen 'Marke teachen'
Menü 'Marke testen'

Betriebsanleitung SIPLACE 80S-20/F4 6 Visionfunktionen
Softwareversion SR.406.xx Ausgabe 02/2000 DE 6.5 Marke teachen
241
6.5.3 Menü ’Markenauswahl’
Bei Wahl der Option ’Marke teachen’ im Menü ’Grundansicht’ werden folgende Aktionen gestartet: 6
– Im Stationsrechner werden die Funktionen für das Visionsystem aktiviert.
– Das Menü ’Markenauswahl’ wird aufgeklappt.
– Der Stationsrechner fordert vom Linienrechner die Markennummernliste mit Kommentaren an
und stellt diese auf dem Bildschirm dar. Die Transformationstafeln für die Farbdarstellung sind
lokal im Stationsrechner gespeichert.
6
Abb. 6.5 - 6 Menü ’Markenauswahl’
Das Menü bietet Ihnen, wie die Abbildung zeigt, folgende Optionen zur Anwahl. 6
– Auswahl Portal
– Marke laden
– Marke erzeugen
– Markennamen ändern
– Marke speichern
Markennummernliste