00191912-01 - 第342页
6 Visionfunktionen Betriebsanleitung SIPLACE 80S-20/F4 6.7 Leitfaden zum Beschreiben vo n Gehäuseformen Softwareversion SR.406.xx Ausgabe 02/2000 D E 340 6.7.5 Parameter der Me ssmethoden Mögliche Seque nzen der Messme t…

Betriebsanleitung SIPLACE 80S-20/F4 6 Visionfunktionen
Softwareversion SR.406.xx Ausgabe 02/2000 DE 6.7 Leitfaden zum Beschreiben von Gehäuseformen
339
6.7.4 GF-Testen - Optische Darstellung / Messarten programmieren
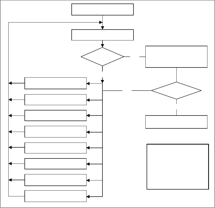
Im Menü ’BE testen’ wird ein abgeholtes Bauelement in seine 0°-Lage zur Kamera gebracht und
abgebildet. Am Revolverkopf wird das Bauelement in Bezug auf den Bestückwinkel dargestellt.6
6
Abb. 6.7 - 5 Reihenfolge, wie Gehäuseformen an der Station programmiert werden
Nein
Nein
Ja
Fehler
1. Handlingfehler: Abholwinkel
Pipettentyp, BE an Pipette ?
2. BE darstellen
3. Beleuchtung verändern
4. Meßmodi und Meßparameter
verändern
5. BE-Dimension verändern
6. Pin/Ball-Kontrast verändern
7. Pin/Ball-Dimensionen
verändern
8. Kontrast programmieren
(Tafel programmieren)
Wichtiger Hinweis:
Das Manipulieren von
Bauelementen an der Station
muß die Ausnahme bleiben.
In der Regel müssen nur
wenige Bauelemente
verändert werden
BE mehrmals bestücken
Meßvorgang wiederholen
und Meßergebnis prüfen
BE messen
BE messen
RETURN nächste Messung
Ergebnisse
konstant?
Ja

6 Visionfunktionen Betriebsanleitung SIPLACE 80S-20/F4
6.7 Leitfaden zum Beschreiben von Gehäuseformen Softwareversion SR.406.xx Ausgabe 02/2000 DE
340
6.7.5 Parameter der Messmethoden
Mögliche Sequenzen der Messmethoden 6
Es ist möglich, auch andere Sequenzen zu programmieren, wie beispielsweise Corner, gefolgt
von Lead oder nur Lead. Solche Kombinationen sind allerdings sehr ungewöhnlich. Wird das Bau-
element im GF-Editor definiert, so werden die Messmethoden bereits vorbelegt. In einigen Fällen
kann es jedoch notwendig werden, die Messmethoden an der Station zu ändern, damit sich das
Bauelement optisch zentrieren lässt. 6
Die Messergebnisse der letzten Messung werden immer gespeichert. Die zuvor ausgeführte Mes-
sung ist ein Grobzentrierschritt für die nachfolgende Messung und dient so zum Verkleinern der
Messfenster. 6
Je mehr Messmethoden verwendet werden, desto länger dauert der gesamte Messvorgang. Viele
Messmethoden für ein Bauelement können zu einer Verzögerung des Kopfzyklus führen. Dies gilt
insbesondere für den Revolverkopf in SIPLACE -Automaten. 6
6
PDC/
FDC
FDC FDC FDC FDC FDC
Flip-
Chips
Ball
Grid ar-
ray
Bare
dies
Size Size Size Size Row Row Size Size Size
Lead Corner Corner Corner Corner Grid Grid
Lead Lead Ball Ball
Tab. 6.7 - 2

Betriebsanleitung SIPLACE 80S-20/F4 6 Visionfunktionen
Softwareversion SR.406.xx Ausgabe 02/2000 DE 6.7 Leitfaden zum Beschreiben von Gehäuseformen
341
6
Abb. 6.7 - 6 Typische Messmethoden bei Standardbauelementen
6.7.6 Einstellen der BE-Beleuchtung an der 12-Segment-Revolverkopfkamera
6.7.6.1 Allgemeines zur Beleuchtungstechnik
Ziel der Beleuchtungseinstellung ist es, die Beinchen eines Bauelements möglichst kontrastreich
abzubilden. Zugleich kommt es darauf an, die Darstellung des Bauelementekörpers zu unterdrük-
ken. 6
Diese Anleitung soll Ihnen helfen, bestmögliche Beleuchtungsparameter zu ermitteln. Dabei sind
die Vorgaben in dieser Anleitung nicht als starres Regelwerk zu verstehen. Gehen Sie vielmehr
zunächst nach der Anleitung vor und ändern Sie dann selbst die Parameter ab, wenn dies not-
wendig sein sollte. Es gibt sicherlich das eine oder andere Bauelement, dessen Beinchen sich mit
anderen als den in dieser Anleitung vorgeschlagenen Werten besser darstellen lassen. 6
Das Beleuchtungssystem besteht aus drei verschiedenen Beleuchtungsebenen, deren Intensitä-
ten Sie einzeln programmieren können. Durch Anwahl oder Kombination der einzelnen Beleuch-
tungsebenen lässt sich die Beleuchtung für ein breites Bauelementespektrum optimal anpassen.6
Flip Chip
Chip
Allgemein
SIZE
hohe
Auflösung
0402,
0603, etc.
SIZE
LEAD
äuß.Spitze
LEAD
äuß.Spitze
SIZE
Tantal-
Kondensator
Melf IC
BGA, µBGA
Flip-Chip
SOJ,
PLCC
Kleine
SIZE
CORNER
äuß.Spitze
LEAD
äuß.Spitze
LEAD
äuß.Spitze
CORNER
äuß.Spitze
ROW
äuß.Spitze
SO,
QFP
Große
Kleine Große
BGA
SIZE (ab-
hängig v.
BE-Größe)
GRID
BALL
PLCC
SIZE
CORNER
Beinmitte
CORNER
Beinmitte
LEAD
Beinmitte
ROW
Beinmitte
LEAD
Beinmitte
GRID
BALL
SIZE (ab-
hängig v.
BE-Größe)
SIZE