5OM-1321-005_w - 第71页
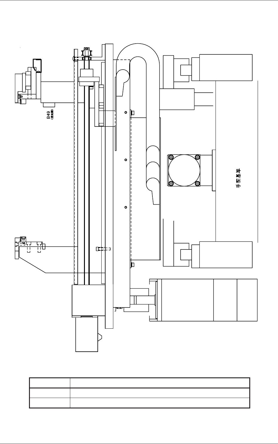
2 - 10 Tg 1301 -ID-MD スキージヘッド部レイアウト 2 0602 - 001 -(M 831 YF A-- 1002 ) Table 5C2 記 号 名 称 B01 前ロードセル B02 後ロードセル B60 前スキージ上下上限 B61 前スキージ上下中間 B62 後スキージ上下上限 B63 後スキージ上下中間 B64 ペースト高さ検出(オプション) B311 スクリーン認識 X 軸原点

2-9
Tg1301-ID-MD
スキージヘッド部レイアウト 2
0602-001-(M831YFA--1002)
スキージヘッド部レイアウト 2

2-10
Tg1301-ID-MD
スキージヘッド部レイアウト 2
0602-001-(M831YFA--1002)
Table 5C2
記 号 名 称
B01 前ロードセル
B02 後ロードセル
B60 前スキージ上下上限
B61 前スキージ上下中間
B62 後スキージ上下上限
B63 後スキージ上下中間
B64 ペースト高さ検出(オプション)
B311 スクリーン認識
X
軸原点

2-11
Tg1301-ID-MD
基板チャック部レイアウト 1
0602-001-(M831YE---1001)
基板チャック部レイアウト 1
Table 5C3
記 号 名 称
B48 基板横クランプ前進限
B49 幅異常検出(投光側)