2RGZBB007113 - 第133页
NAME TYPE 接続図 NFVc T I T L E モジュール~ベース間接続 DRAWING No. 7 7 FUJI SECRET 2R GZ BA0 00 10 5 A D D R E S S 3 A D D R E S S 3 A D D R E S S 6 A D D R E S S 6 2MⅢc ベース 2MⅢc BASE UNIT C N 2 C N 3 (2 E GZ B A 00 3 6 * *) 2 E G ZB…

NAME TYPE
接続図
NFVc
TITLE
ベースCPU-BOX接続
DRAWING No.
6
7
FUJI SECRET
2RGZBA000105
ADDRESS
7
2MⅢc ベース
2MⅢc BASE UNIT
ベースCPU-BOX
BASE CPU-BOX
CPU基板
CPU PCB
2EGZBA0031**
DIO 1
2EGZBA0032**
DIO 2
2EGZBA0033**
CUNET1
2EGTBA0035**
1394a
LAN
ベース制御盤
BASE CONTROL BOX
ベース制御I/F基板1
BASE CONTROL I/F PCB 1
CN13
CN14
ベースリモートI/O基板1(メイン)
BASE CONTROL I/F PCB 1(MAIN)
CN1-1
IEEE1394 HUB(6ch)
CH6 CH1
CH2
CH3
CH4
ホストPCへ
TO HOST PC
モジュール1へ
TO MODULE 1
モジュール2へ
TO MODULE 2
2EGZBA0036**
2EGZBA0037**
CH5
2EGZBA0046**
(2M流用)
バスパワーは、CH6のみ

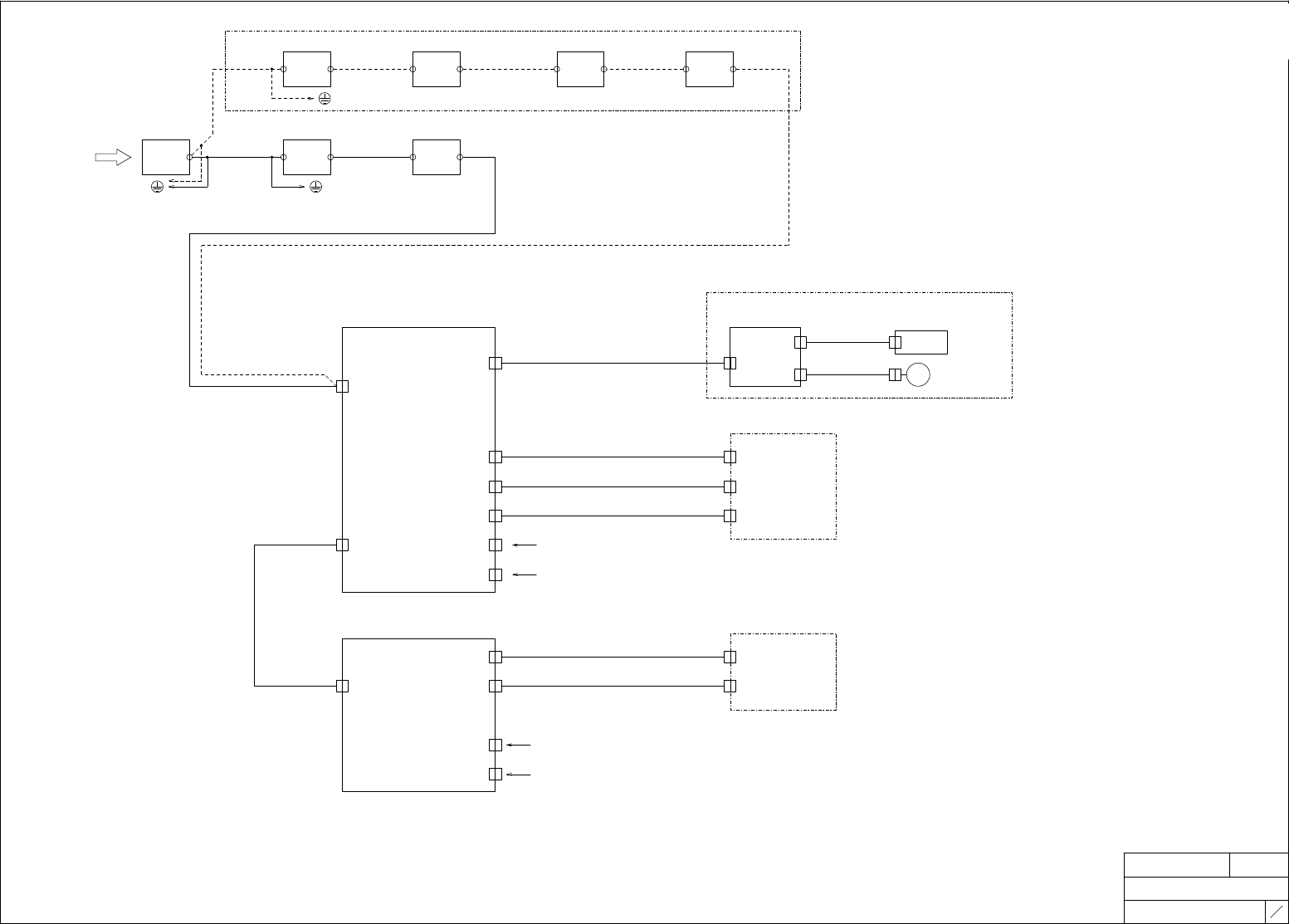
NAME TYPE
接続図
NFVc
TITLE
モジュール~ベース間接続
DRAWING No.
7
7
FUJI SECRET
2RGZBA000105
ADDRESS
3
ADDRESS
3
ADDRESS
6
ADDRESS
6
2MⅢc ベース
2MⅢc BASE UNIT
CN2 CN3
(2EGZBA0036**)
2EGZBA0038**
2EGZBA0040**
CN1
モジュール1接続コネクタCN1
MODULE 1 CONNECT CN1
モジュール1接続コネクタCN3
MODULE 1 CONNECT CN3
モジュール1接続コネクタCN2
MODULE 1 CONNECT CN2
2EGZBA0041**
CN1
モジュール2接続コネクタCN1
MODULE 2 CONNECT CN1
(2EGZBA0037**)
CN3
モジュール2接続コネクタCN3
MODULE 2 CONNECT CN3
2EGZBA0049**
モジュール2接続コネクタCN2
MODULE 2 CONNECT CN2
CN2
CN10
BCBCN3
BCBCN2
CN11
ベース制御I/F基板1
BASE CONTROL I/F PCB 1
ベース制御盤
BASE CONTROL BOX
C/VCN2
モジュール1へ
TO MODULE 1
モジュール2へ
TO MODULE 2
IEEE1394 HUB CH2へ
前工程基板搬送I/F基板
CN-1 SMFへ
IEEE1394 HUB CH1へ
後工程基板搬送I/F基板
CN-1 SMRへ

NAME TYPE
接続図
NFVc
TITLE
動力接続
DRAWING No.
1
8
FUJI SECRET
2RGZBB000105
ADDRESS
2
ADDRESS
2
ADDRESS
2
4MⅢc ベース
CP1CN7
OPTION装置
2EGZBB0003** 2EGZBB0002**
2EGZBB0001**
一次電源
M1NFB1 M1NF1
CP1CN6
CP1CN5
CP1CN4
CP1CN3A
CP1CN1
CP1CN2
CP2CN3A
CP2CN4
CP2CN1
CP2CN5
2EGZBB0004**
OPTION装置
OPTION装置
OPTION装置
2EGZBB0005**
CN1
2AGTBB0003**
2AGTBB0004**
2EGTBC0118**
2AGTBB0005**
BCBCN1A
BCBCN4
2EGZBB0095**
2EGZBB0097**
2AGTBB0006**
EBCBCN1A
2EGZBB0098**
M1SW1
メインスイッチ
MAIN SW
メインブレーカ
NO FUSE BREAKER
ノイズフィルター
NOISE FILTER
M1NFB2M1T1
ブレーカ
NO FUSE BREAKER
トランス
TRANSFORMER
サーキットブレーカBKT
CIRCUIT BREAKER BKT
サーキットブレーカ増設BKT
EXTEND CIRCUIT BREAKER BKT
ベース制御盤
BASE CONTROL BOX
ベース増設制御盤
EXTEND BASE CONTROL BOX
4MⅢc BASE UNIT
ベースCPU-BOX
BASE CPU-BOX
DC電源
DC SUPPLY
2EGZBB0096**
CP1CN3B BCBCN1B
2EGZBB0099**
CP2CN3B EBCBCN1B
2EGTBC0145**
冷却ファン(下部)
FAN
COOLING FAN (UNDER)
CN202
バックプレーン
BACKPLANE
2EGTBC0144**
BACKPLANECN201
メインブレーカ ノイズフィルター
NO FUSE BREAKER NOISE FILTER
2EGZBB0072**
M1NFB1 M1NF1
2EGZBB0071** 2EGZBB0073** 2EGZBB0074** 2EGZBB0075**
トランス OPTION
2AGTBC0012**
OPTION UNIT
OPTION UNIT
OPTION UNIT
OPTION UNIT
アースBKTへアースボスへ
アースBKTへ